竞价63轮!济宁市任城区1宗商住用地溢价17.4%出让
扫描到手机,新闻随时看
扫一扫,用手机看文章
更加方便分享给朋友
搜狐网济宁小编相关渠道获悉:9月11日上午,济宁市任城区1宗国有建设用地使用权集中开拍。根据济宁市公共资源交易中心公布的出让结果,1宗地块经过多轮竞价后成交,成交价为5659万元。
从该宗地块的具体分布上看,位于济宁市任城区。从土地用途来看,为城镇住宅用地兼容商业用地。土地总面积为8461㎡,约13亩;起始价为4820万元。
最终,山东地源房地产开发有限公司成功摘得该宗地块。
该地块经过63轮竞价最终成功出让,这反映了当地房地产市场以及土地资源的热度。地块的成功出让不仅意味着开发商对区域未来发展的信心,也体现了市场对于该区域土地价值的认可。激烈的竞争表明了投资者对该地块地理位置、潜在收益以及开发前景的看好。
接下来,我们详细了解一下挂牌出让地块的基本情况和规划指标等要求:
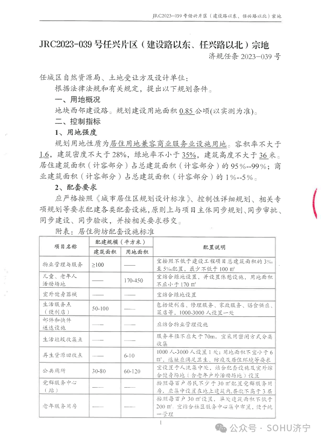
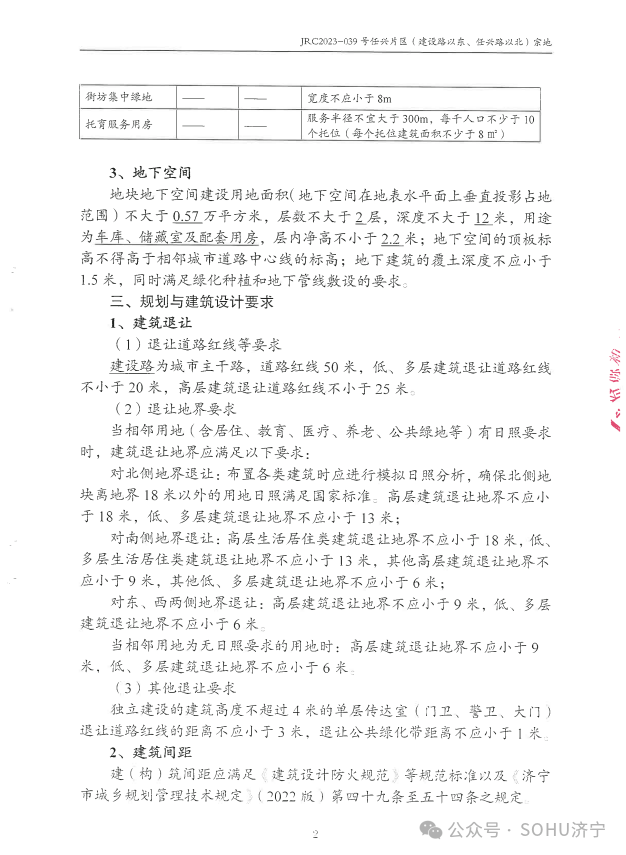
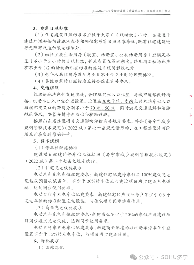
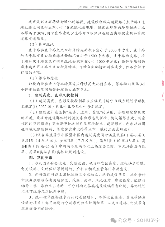
地块名:任城区JRC2023-039号任兴片区(建设路以东任兴路以北)地块【山东地源房地产开发有限公司竞得】
土地位于:建设路以东、任兴路以北;土地面积:8461㎡(约13亩);土地用途:城镇住宅用地兼容商业用地;出让年限:城镇住宅用地70年、商业用地40年;容积率不大于1.6;起始价:4820万元,综合楼面价起价:3560元/㎡;最终成交价为:5659万元(约435万元/亩),综合楼面地价成交价:4180元/㎡;溢价率:17.4%;

该地块位于任城区辖区内,紧邻济宁市任城实验小学任祥校区、济宁市实验初中任和校区、距任城区湿地公园较近:生活配套一应俱全。周边有中德广场商务中心、龙贵购物广场、永旺济宁购物广场、金宇家具城,商务办公聚集,教育资源丰富,医疗条件齐备,交通出行便利。








责任编辑:袁培淞
声明:本文由入驻焦点开放平台的作者撰写,除焦点官方账号外,观点仅代表作者本人,不代表焦点立场。


