住建部长:落实好降低首套住房首付比、个人住房贷款“认房不用认贷”等政策
扫描到手机,新闻随时看
扫一扫,用手机看文章
更加方便分享给朋友
7月27日,据新华社报道,住房和城乡建设部部长倪虹在近日召开的企业座谈会上说,要继续巩固房地产市场企稳回升态势,大力支持刚性和改善性住房需求,进一步落实好降低购买首套住房首付比例和贷款利率、改善性住房换购税费减免、个人住房贷款“认房不用认贷”等政策措施;继续做好保交楼工作,加快项目建设交付,切实保障人民群众的合法权益。
这是继7月24日中央政治局会议提出“适时调整优化房地产政策”之后,住建部的最新表态。
住房城乡建设部表示,稳住建筑业和房地产业两根支柱,对推动经济回升向好具有重要作用。要以工业化、数字化、绿色化为方向,大力推动建筑业持续健康发展,充分发挥建筑业“促投资、稳增长、保就业”的积极作用。
根据中指监测,2022年以来,普通二线和三四线城市房地产限制性政策已基本放开,但仍有部分核心一二线城市政策较为严格,政策空间较大,同时,二季度以来多数城市房地产市场下行压力加大,因此,这些城市在市场过热时期出台的政策均有优化可能。
易居研究院研究总监严跃进指出,此次住建部明确提出落实好降低首套住房首付比,个人住房贷款“认房不用认贷”等政策,充分体现了相关部门落实中央政治局会议精神、调整优化购房相关政策的导向,也有助于引导各地在此类领域持续放宽政策。
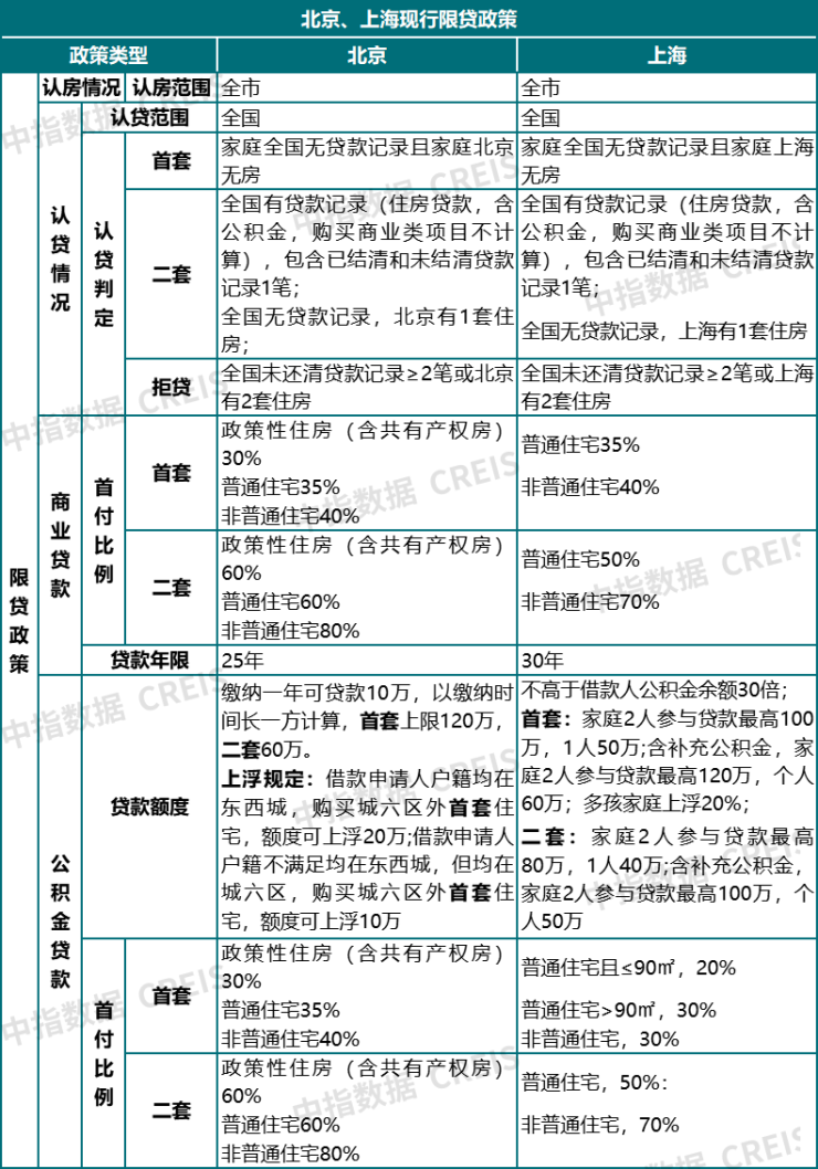
中指研究院指出,目前,多数城市首付比例已经降至监管部门要求的最低水平(首套最低20%、二套30%),认房又认贷的城市主要集中在北京、上海、广州、深圳、成都等城市,且个别城市二套首付比例较高,如北京、上海首付比例最低60%、50%(普宅),最高80%、70%(非普宅)。因此,认房又认贷政策也使得在这些城市二套房的认购成本过高。
严跃进认为,此次“认房不用认贷”的表述对于一线城市的影响最大。以上海为例,当前还是认房又认贷政策,导致很多购房者在换房过程中,首付比例高达70%、房贷利率高达5.25%。但若取消了该政策,改为“认房不用认贷”,则首付比例可以调整为35%、房贷利率可以降至4.55%。北京市场也是类似,若按过去政策,其首付比例高达80%、房贷利率高达5.25%。但若是取消了该政策,改为“认房不用认贷”,则首付比例可以调整为35%、房贷利率可以降至4.75%。对京沪两地的分析可以看出,认房不认贷,能够非常明显降低改善型住房需求的首付和利率成本。

值得一提的是,今年7月24日,中共中央政治局召开会议,分析研究当前经济形势,部署下半年经济工作。会议指出,要切实防范化解重点领域风险,适应我国房地产市场供求关系发生重大变化的新形势,适时调整优化房地产政策,因城施策用好政策工具箱,更好满足居民刚性和改善性住房需求,促进房地产市场平稳健康发展。
中指研究院市场研究总监陈文静指出,此次会议明确当前我国房地产市场的供求关系发生了重大变化,2022年我国总人口出现首次下降,城镇化进程放缓,人均住房面积明显提升,户均接近1.1套住房,居民基本住房需求已得到满足,房地产市场已经进入新房见顶后的回落阶段。
陈文静指出,在新的发展阶段,本次会议强调“适时调整优化房地产政策,因城施策用好政策工具箱”,房地产政策的优化仍将以因城施策的方式推进,整体力度有望加大。
中指研究院认为,在政治局会议明确了政策方向之后,各地调整优化调控政策的节奏也将加快,而具体会有哪些政策出台,一方面取决于当前各地政策工具箱的空间,另一方面也与城市市场表现密切相关。
来源:澎湃新闻
声明:本文由入驻焦点开放平台的作者撰写,除焦点官方账号外,观点仅代表作者本人,不代表焦点立场。


