万千繁华中,呈现塔尖奢配人居!龙翔江东华府成为城市中万人瞩目之境
扫描到手机,新闻随时看
扫一扫,用手机看文章
更加方便分享给朋友
【龙翔·江东华府】
龙翔·江东华府
现代著名建筑大师赖特认为:“建筑是人的想象力驾驭材料和技术的凯歌”。
纵观世界城市建筑,各大城市中脱颖而出的标杆性建筑,无一不拥有出众的建筑外观。从盛名全球的迪拜公主塔,到亚洲豪宅香港天汇,到上海豪宅汤臣一品.....这些全球塔尖住宅在外立面上都不约而同地选择了铝板幕墙,使其在外观上都有很强的视觉识别性。随着新型建筑外墙的发展,铝板幕墙热度逐渐赶超石材,成为了世界豪宅的又一新宠。

纵观人居建筑迭代更新,全球豪宅在外立面上却始终不约而同地坚定“铝板情结“。
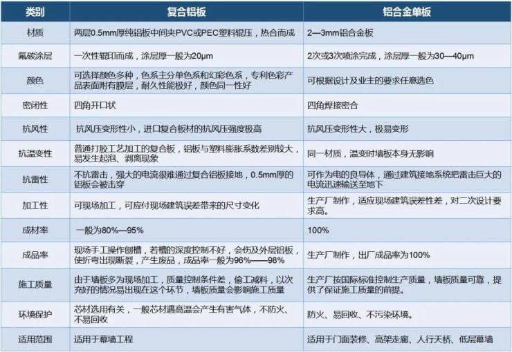
所谓的“铝板”,是指用铝材或铝合金材料制成的板型材料,或者说是由扁铝胚经加热、轧延及拉直或固溶时效热等过程制造而成的板型铝制品。当加强筋与版面后的电焊螺丝钉链接,成为一个牢固的整体后,可大大的增强铝板幕墙的强度与刚性,从而保障长期使用的平整度及抗风抗震能力。
建筑上使用的铝板包括单层铝板、复合铝板等多种材料,一般常常指单层铝板(也有叫单铝板或纯铝板),多用于建筑装饰工程中,铝板幕墙是幕墙的一种形式,用铝板代替玻璃制成幕墙。

相较于市场上其他几种外立面,铝板幕墙外立面具有更独特的性能属性:
①高颜值:铝板的表面具备金属的光泽感,在阳光照射下,建筑立面灵动、新颖、有质感;
②防水耐蚀,安全性能优越:由于铝板与墙体有12-20公分的间隔层,几乎无外墙渗水可能;
③ 重量轻,抗风抗震:铝板幕墙不仅耐腐蚀,另外其重量轻、钢性好、强度也高;
④ 绿色环保:绿色宜居、舒适节能成为理想人居环境要素,建筑用材的绿色环保也是趋势所向;
⑤打破时间,历久弥新:得益于氟涂料膜的非粘着性,铝板墙不易玷污,更具清洁性,无论风吹日晒,建筑始终清新如初。
而且铝板具有强大的可塑性,可加工成平面、弧型和球面等各种复杂几何形状,外观形状多样化,并能与玻璃幕墙材料、石材幕墙材料优质地结合,给予设计师无数的想象空间。

精雕细琢,生而璀璨,一块块铝板,见证一段段豪宅情结。
作为济宁先进豪宅标杆项目,龙翔江东华府大面积玻璃窗、高档铝板、真石漆外墙,镶嵌着曲线灵动的大露台,层层进阶,升腾起势。精致高雅的铝板幕墙,勾勒出极具现代艺术感的流线立面。在阳光映衬下,整个建筑笔直挺拔、熠熠生辉,更显轻盈感和现代艺术感,倒映出时代人物的身份标签,也辉映着济宁迈向国际化的时代潮流和气象。

❍示意图

❍示意图
铝板幕墙的金属色泽天生贵气,项目让建筑立面更显灵动和品质感不仅节能环保,其金属质感、色泽即使经过数十载,仍历久弥新。由于铝板造价昂贵,比普通材料贵7倍左右,施工工艺复杂,大多只被用在极为高端的项目之上,其华丽的外观和超强的视觉冲击力,成为城市中万人瞩目之境。

❍示意图
一面铝板、一扇玻璃的背后,不仅仅是建筑时尚的更迭、严苛工艺和雕琢细节的体现,更是龙翔江东华府以建筑融入城市,提升城市形象和区域价值的重要使命,在繁华城央与生态美景的衬托下,高端铝板玻璃幕墙在阳光照耀下熠熠生辉。
(声明:本文内容来自该项目官方公众平台,本文观点仅代表该项目,不代表搜狐焦点的观点和立场。焦点号系信息发布平台,搜狐焦点仅提供信息存储空间服务。)
声明:本文由入驻焦点开放平台的作者撰写,除焦点官方账号外,观点仅代表作者本人,不代表焦点立场。


