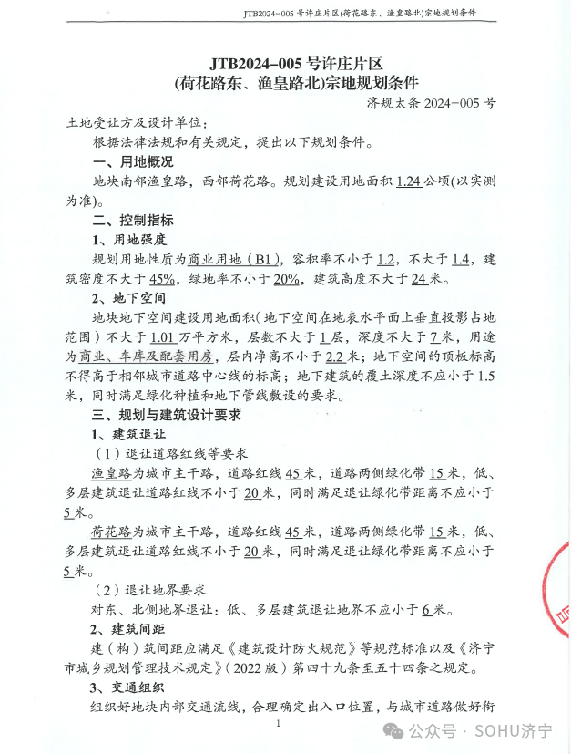
成交价3229万元!济宁太白湖新区1宗商业用地成功出让
扫描到手机,新闻随时看
扫一扫,用手机看文章
更加方便分享给朋友
搜狐网济宁小编相关渠道获悉:12月6日上午,济宁太白湖新区1宗国有建设用地使用权集中开拍。根据济宁市公共资源交易中心公布的出让结果,1宗地块底价成交,总成交价为3229万元。
从该宗地块的具体分布上看,均位于济宁太白湖新区。从土地用途来看,为商业用地。土地面积为12432㎡,约18.6亩;起始价为3229万元。
最终,济宁市长立地产开发有限责任公司成功摘得该宗地块。
接下来,我们详细了解一下挂牌出让地块的基本情况和规划指标等要求:
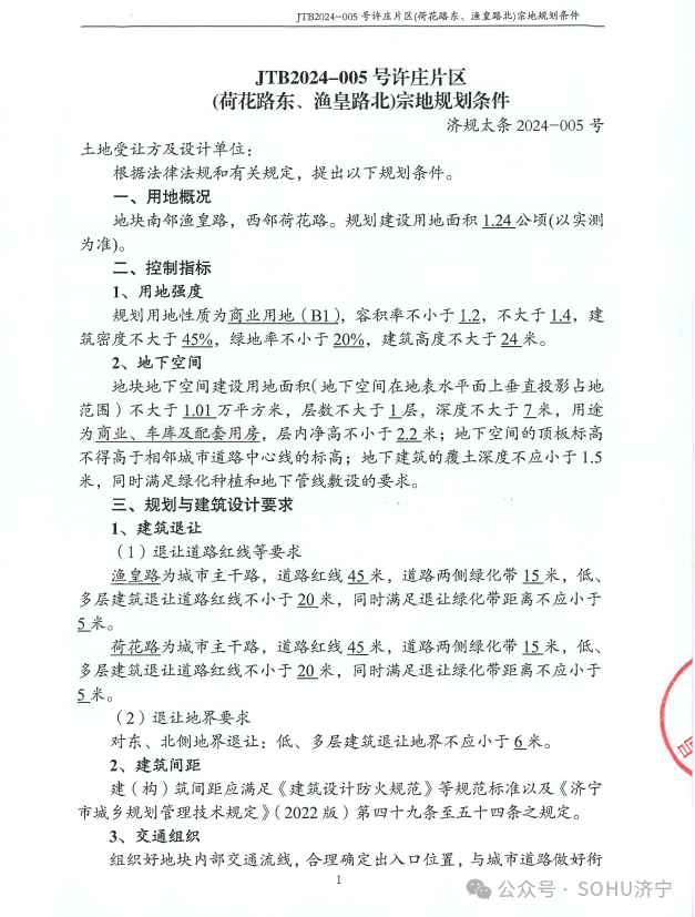
地块名:太白湖新区JTB2024-005号许庄片区(荷花路东、渔皇路北)宗地【济宁市长立地产开发有限责任公司竞得】
土地位于:太白湖新区荷花路以东、渔皇路以北;土地面积:12432㎡(约18.6亩);土地用途:商业用地;出让年限:40年;容积率不小于1.2不大于1.4;起始价:3229万元,综合楼面价起价:1855元/㎡;最终成交价为:3229万元(约174万元/亩),综合楼面地价成交价:1855元/㎡;溢价率:0.0%;

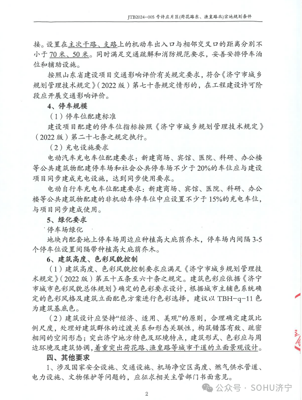
该宗地规划条件






责任编辑:袁培淞
声明:本文由入驻焦点开放平台的作者撰写,除焦点官方账号外,观点仅代表作者本人,不代表焦点立场。


