占地约51亩,设计居住446户!济宁主城区新添一商住项目
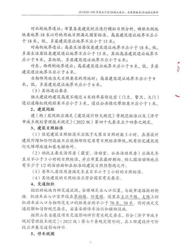
扫描到手机,新闻随时看
扫一扫,用手机看文章
更加方便分享给朋友
济宁城区新添商住项目!近日,搜狐网济宁小编相关渠道获悉:济宁任城区睿湖时代三期项目建设工程设计方案及建设工程规划许可批前公告发布,具体参数如下。

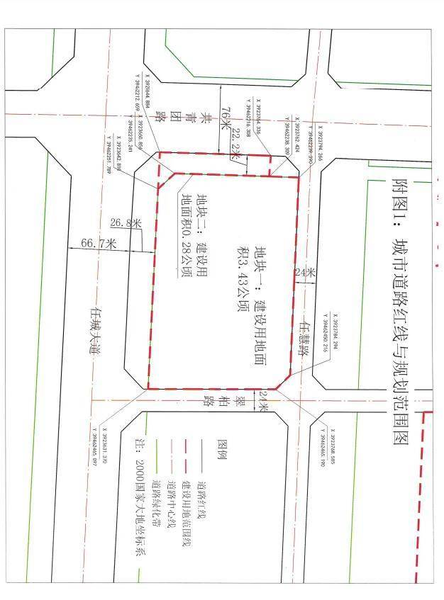
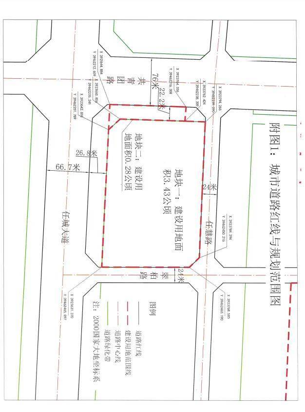
总平面图
工程概况
项目名称:睿湖时代三期
建设单位:山东鑫声玉城置业有限公司
项目位置:位于任城区任慧路南,共青团路东。
主要技术经济指标
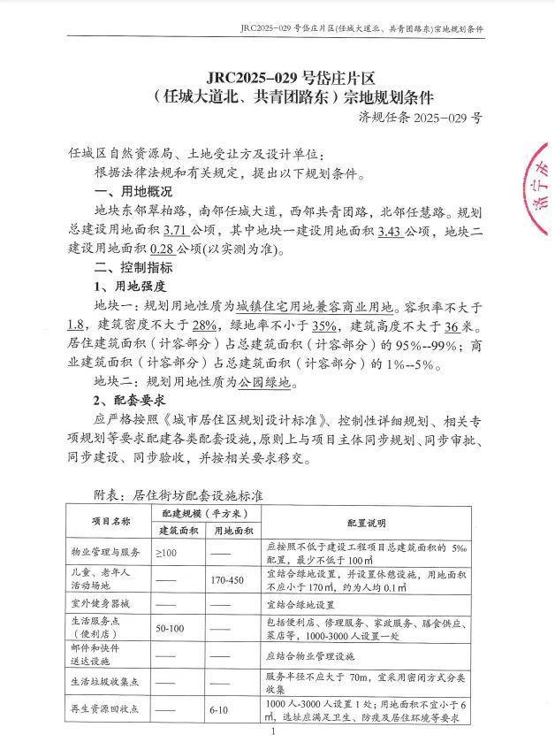
项目规划建设用地面积34307㎡;总建筑面积:97301.68㎡;其中,计容建筑面积:61752.60㎡(含住宅建筑面积59295.97㎡、商业建筑面积1148.42㎡、社区配套用房建筑面积1308.2㎡),地下建筑面积35549.08㎡。容积率1.8;建筑密度27.95%;绿地率35.10%;计划总居住户(套)数为446户(套),居住人数约1427人(按3.2人/户预算);建筑类型包括住宅、商业、社区配套用房、公服配套设施等;规划机动车停车位588个,非机动车停车位562个。




技术经济指标

鸟瞰图









主要效果图
前期拿地及相关信息
地块名:任城区JRC2025-029号岱庄片区(任城大道北共青团路东)地块一【山东鑫声玉城置业有限公司竞得】
土地位于:任城区李营街道任城大道以北、共青团路以东;土地面积:34307㎡(约51亩);土地用途:商住用地;出让年限:40年;容积率不大于1.8;起始价:24763万元,综合楼面价起价:4010元/㎡;最终成交价为:24763万元(约486万元/亩),综合楼面地价成交价:4010元/㎡;溢价率:0.0%;
该地块位于任城区辖区内,西临济宁高铁北站共青团路快速路,南邻内环高架快速路,东临济宁汽车北站和任城生态湿地公园,东侧有济宁市实验初中、实验小学,南侧有济宁职业技术学院。附近生活配套一应俱全,商务办公聚集,教育资源丰富,交通出行便利。
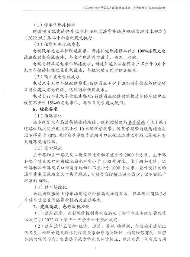
规划条件
责任编辑:袁培淞
声明:本文由入驻焦点开放平台的作者撰写,除焦点官方账号外,观点仅代表作者本人,不代表焦点立场。


