定了!济宁市征地地上附着物和青苗较新补偿标准获批执行
扫描到手机,新闻随时看
扫一扫,用手机看文章
更加方便分享给朋友
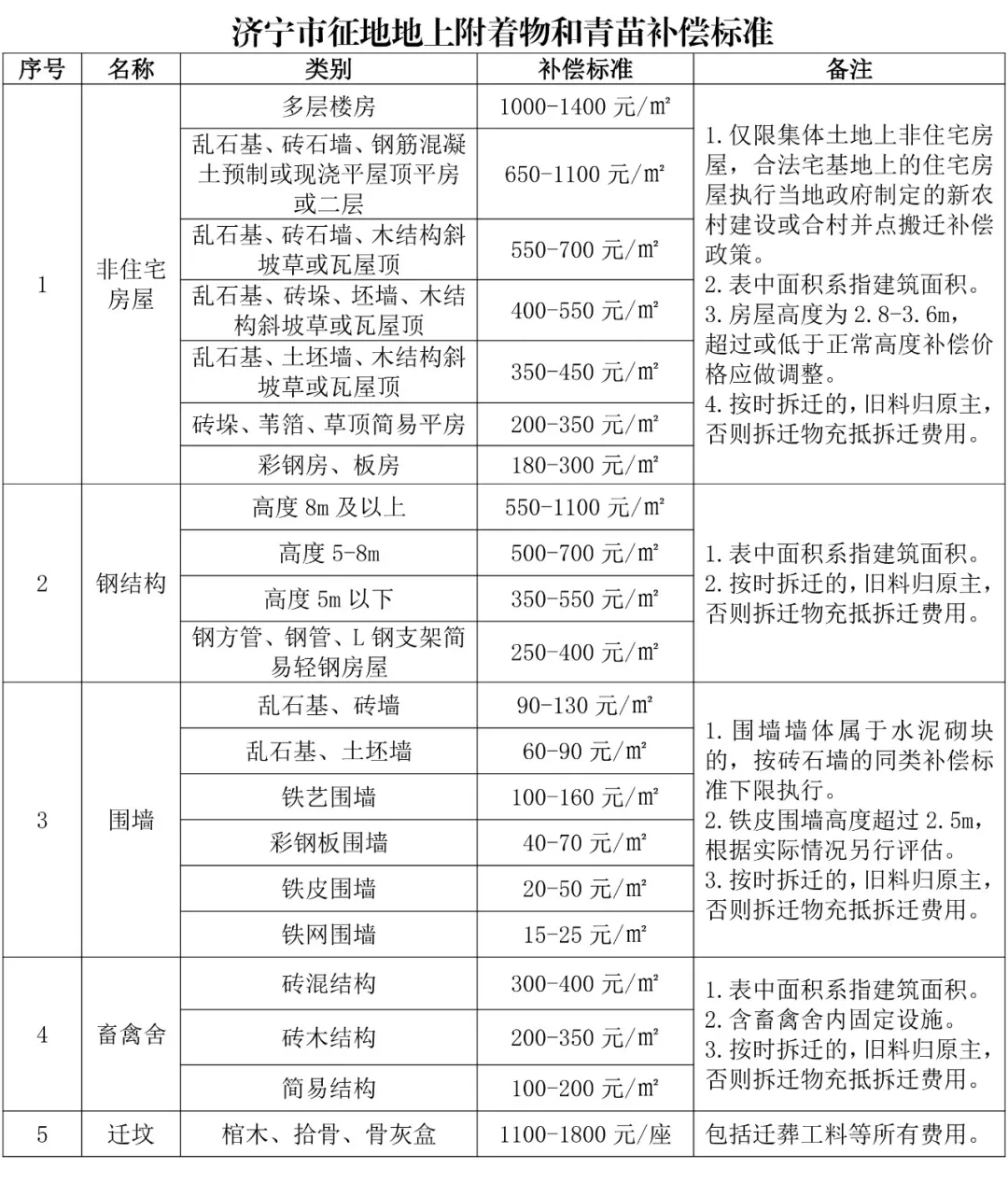
2021年12月24日,山东省自然资源厅、山东省财政厅印发《关于济宁市征地地上附着物和青苗补偿标准的批复》,我市新的征地地上附着物和青苗补偿标准自批复之日起执行。
地上附着物和青苗补偿是征地补偿的重要组成部分,事关被征地群众的合法财产权益,对于推进征地工作顺利有序开展具有重要意义。我局会同有关部门认真研究,在原2017年补偿标准的基础上,充分考虑与周边地市的协调平衡、经济发展水平等相关因素,并广泛听取了相关部门、县(市、区)以及群众代表的意见,客观地对征地地上附着物和青苗补偿标准进行了调整。新的补偿标准与我市经济社会发展实际相适应,新标准的执行将进一步保障被征地农民的权益,使被征地农民能够分享城市和经济社会发展的成果。(供稿:耕保科)






说明:
1.青苗补偿标准按一季作物产值补偿,露天蔬菜按蔬菜作物产值补偿一季。
2.标准中的上限数含本数。
3.发布拟征地公告后抢种、抢栽的青苗、树木以及抢建的建筑物、构筑物等,一律不予补偿。
4.苗、幼龄期果园间种(套种)的农作物可参照青苗类补偿标准执行。
5.死树不补。
6.林木内套种的果树原则上不定为盛果期。
7.乔木胸径是指距根茎1.3m处的树木直径。
8.其他未列出的地上附着物和青苗,参照表中相近情况补偿。不能参照补偿的,可委托有资质的机构进行评估或认证,作为征地补偿的依据。
9.国家和省确定的铁路、公路、机场、航道港口、水利工程、能源工程等重大基础设施项目征收土地地上附着物和青苗补偿等标准另有规定的,从其规定。
责任编辑:刘辉
来源:济宁自然资源和规划
声明:本文由入驻焦点开放平台的作者撰写,除焦点官方账号外,观点仅代表作者本人,不代表焦点立场。


