总成交价6.2亿元!济宁城区10宗土地成功出让
扫描到手机,新闻随时看
扫一扫,用手机看文章
更加方便分享给朋友
搜狐网济宁小编相关渠道获悉:12月22日上午,济宁城区11宗国有建设用地使用权集中开拍。根据济宁市公共资源交易中心公布的出让结果,10宗地块底价成交1宗地块流拍,总成交价为61966万元。
从11宗地块的具体分布上看,太白湖新区1宗、任城区2宗、济宁经开区8宗。从土地用途来看,1宗城镇住宅用地兼容商业用地、10宗工业用地。土地总面积为591059㎡,约887亩;总起始价为64129万元。
最终,济宁瑞拓置业有限公司成功摘得1宗地块、济宁思博特运动制品有限公司成功摘得1宗地块、山东福安德信息科技有限公司成功摘得1宗地块、山东精拓工程机械有限公司成功摘得1宗地块、山东鲁能光大电力器材有限公司成功摘得1宗地块、山东远恒机械制造有限公司成功摘得1宗地块、济宁驰通智能制造有限公司成功摘得1宗地块、山东鑫友盛工贸有限公司成功摘得1宗地块、济宁土服农业服务有限公司成功摘得1宗地块、山东极美乳胶科技有限公司成功摘得1宗地块。
接下来,我们详细了解一下挂牌出让地块的基本情况和规划指标等要求:
JJK2025-010号经开片区(瑞祥路北嘉德路东)宗地、JJK2025-011号经开片区(瑞祥路北嘉美路西)宗地地块一、JJK2025-012号经开片区(瑞祥路北嘉美路西)宗地、JJK2025-013号经开片区(嘉丰路西汇祥路北)宗地、JJK2025-014号经开片区(嘉丰路西美祥路南)宗地、JJK2025-015号经开片区(嘉丰路西美祥路南)宗地、JJK2025-017号嘉诚片区(嘉合路东呈祥大道南)宗地地块一、JJK2025-018号嘉诚片区(嘉合路东呈祥大道南)宗地、任城区JRC2025-033号二十里铺片区(运煤路南)地块、任城区JRC2025-062号唐口片区(唐姚路北园盛路西)地块建设项目用地出让执行工业项目用地标准化供应方案。
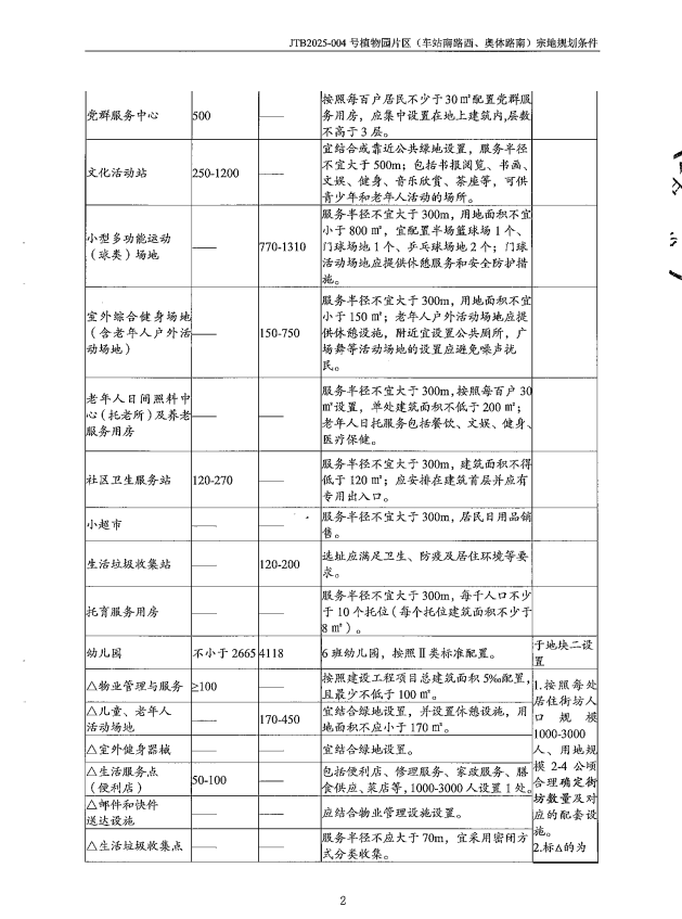
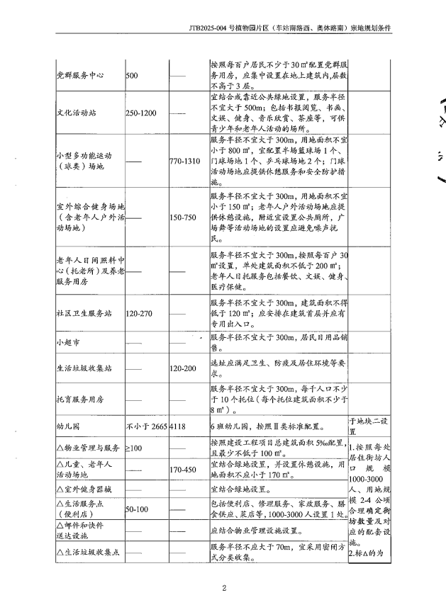
地块一:太白湖新区JTB2025-004号植物园片区(车站南路西奥体路南)地块一【济宁瑞拓置业有限公司竞得】
土地位于:太白湖新区车站南路以西、奥体路以南;土地面积:68263㎡(约102.4亩);土地用途:城镇住宅用地兼容商业用地;出让年限:住宅70年、商业40年;容积率不大于1.8;起始价:44112万元,综合楼面价起价:3590元/㎡;最终成交价为:44112万元(约431万元/亩),综合楼面地价成交价:3590元/㎡;溢价率:0.0%;

该地块位于太白湖新区许庄街道辖区内,宗地北侧有御景花园、清泉美景、鸿顺观邸等成熟社区,小学为北湖冠鲁小学,初中为济宁市北湖第三中学。北侧建有吾悦广场大型商超,生活便利。东北侧配建的M15共享社区是整合了行政服务、医疗卫生、文化体育、综合消费等各类资源,以周边1.5公里左右为服务半径,为居民提供“一站式”邻里服务。商务办公聚集,教育资源丰富,医疗条件齐备,周边有完善的路网,交通出行便利。

规划条件









地块二:JJK2025-010号经开片区(瑞祥路北嘉德路东)宗地【流拍】
土地位于:济宁经济开发区瑞祥路以北、嘉德路以东;土地面积:55460㎡(约83.2亩);土地用途:工业用地;出让年限:50年;容积率不小于1.0;起始价:2163万元,综合楼面价起价:390元/㎡;因无竞买方出价,本地块流拍。

地块三:JJK2025-011号经开片区(瑞祥路北嘉美路西)宗地地块一【济宁思博特运动制品有限公司竞得】
土地位于:济宁经济开发区瑞祥路以北、嘉美路以西;土地面积:28987㎡(约44亩);土地用途:工业用地;出让年限:50年;容积率不小于1.0;起始价:1131万元,综合楼面价起价:390元/㎡;最终成交价为:1131万元(约26万元/亩),综合楼面地价成交价:390元/㎡;溢价率:0.0%;

地块四:JJK2025-012号经开片区(瑞祥路北嘉美路西)宗地【山东福安德信息科技有限公司竞得】
土地位于:济宁经济开发区瑞祥路以北、嘉美路以西;土地面积:15642㎡(约23.5亩);土地用途:工业用地;出让年限:50年;容积率不小于1.0;起始价:611万元,综合楼面价起价:390元/㎡;最终成交价为:611万元(约26万元/亩),综合楼面地价成交价:390元/㎡;溢价率:0.0%;

地块五:JJK2025-013号经开片区(嘉丰路西汇祥路北)宗地【山东精拓工程机械有限公司竞得】
土地位于:济宁经济开发区嘉丰路以西、汇祥路以北;土地面积:113333㎡(约170亩);土地用途:工业用地;出让年限:50年;容积率不小于1.0;起始价:4420万元,综合楼面价起价:390元/㎡;最终成交价为:4420万元(约26万元/亩),综合楼面地价成交价:390元/㎡;溢价率:0.0%;

地块六:JJK2025-014号经开片区(嘉丰路西美祥路南)宗地【山东鲁能光大电力器材有限公司竞得】
土地位于:济宁经济开发区嘉丰路以西、美祥路以南;土地面积:100000㎡(约150亩);土地用途:工业用地;出让年限:50年;容积率不小于1.0;起始价:3900万元,综合楼面价起价:390元/㎡;最终成交价为:3900万元(约26万元/亩),综合楼面地价成交价:390元/㎡;溢价率:0.0%;

地块七:JJK2025-015号经开片区(嘉丰路西美祥路南)宗地【山东远恒机械制造有限公司竞得】
土地位于:济宁经济开发区嘉丰路以西、美祥路以南;土地面积:27761㎡(约42亩);土地用途:工业用地;出让年限:50年;容积率不小于1.0;起始价:1083万元,综合楼面价起价:390元/㎡;最终成交价为:1083万元(约26万元/亩),综合楼面地价成交价:390元/㎡;溢价率:0.0%;

地块八:JJK2025-017号嘉诚片区(嘉合路东呈祥大道南)宗地地块一【济宁驰通智能制造有限公司竞得】
土地位于:济宁经济开发区嘉合路以东、呈祥大道以南;土地面积:47817㎡(约72亩);土地用途:工业用地;出让年限:50年;容积率不小于1.0;起始价:1865万元,综合楼面价起价:390元/㎡;最终成交价为:1865万元(约26万元/亩),综合楼面地价成交价:390元/㎡;溢价率:0.0%;

地块九:JJK2025-018号嘉诚片区(嘉合路东呈祥大道南)宗地【山东鑫友盛工贸有限公司竞得】
土地位于:济宁经济开发区嘉合路以东、呈祥大道以南;土地面积:21857㎡(约33亩);土地用途:工业用地;出让年限:50年;容积率不小于1.0;起始价:853万元,综合楼面价起价:390元/㎡;最终成交价为:853万元(约26万元/亩),综合楼面地价成交价:390元/㎡;溢价率:0.0%;

地块十:任城区JRC2025-033号二十里铺片区(运煤路南)地块【济宁土服农业服务有限公司竞得】
土地位于:任城区二十里铺街道运煤路以南、济水大道以西;土地面积:66004㎡(约99亩);土地用途:工业用地;出让年限:50年;容积率不小于1.2;起始价:2337万元,综合楼面价起价:295元/㎡;最终成交价为:2337万元(约24万元/亩),综合楼面地价成交价:295元/㎡;溢价率:0.0%;

地块十一:任城区JRC2025-062号唐口片区(唐姚路北园盛路西)地块【山东极美乳胶科技有限公司竞得】
土地位于:任城区唐口街道唐姚路以北、园盛路以西;土地面积:45935㎡(约69亩);土地用途:工业用地;出让年限:50年;容积率不小于0.9;起始价:1654万元,综合楼面价起价:400元/㎡;最终成交价为:1654万元(约24万元/亩),综合楼面地价成交价:400元/㎡;溢价率:0.0%;

责任编辑:袁培淞
声明:本文由入驻焦点开放平台的作者撰写,除焦点官方账号外,观点仅代表作者本人,不代表焦点立场。


