总成交价2.3亿元!济宁市任城区4宗土地成功出让
扫描到手机,新闻随时看
扫一扫,用手机看文章
更加方便分享给朋友
搜狐网济宁小编相关渠道获悉:7月30日上午,济宁市任城区4宗国有建设用地使用权集中开拍。根据济宁市公共资源交易中心公布的出让结果,4宗地块底价成交,成交价为22852万元。
从4宗地块的具体分布上看,均位于任城区。从土地用途来看,1宗商住用地、3宗商业用地。土地总面积为77425㎡,约116亩;起始价为22852万元。
最终,山东立国房地产有限公司成功摘得1宗地块、山东鑫声玉城置业有限公司成功摘得2宗地块、济宁仁合置业有限公司成功摘得1宗地块。
接下来,我们详细了解一下挂牌出让地块的基本情况和规划指标等要求:
任城区政府在任城区JRC2025-027号济安台片区(新华路西)地块一中回购商业、办公用房用于安置金城街道西孟社区居委会,以4779元/平方米价格回购安置面积10271.83平方米(商业用房面积5942.51平方米、办公用房面积4329.32平方米)。受让人签订出让合同时一并与任城区政府签订回购协议,项目规划设计、开发建设、建筑质量、回迁安置等工作由任城区政府负责监督和实施。
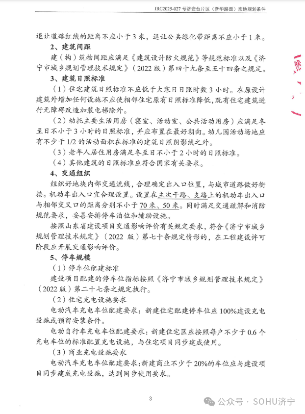
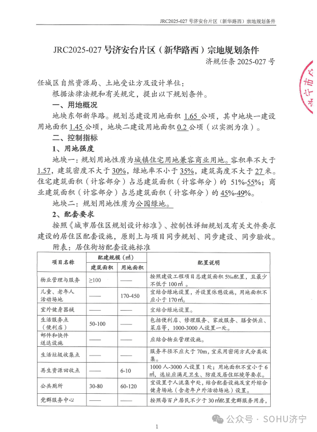
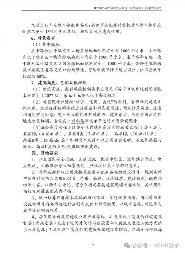
地块一:任城区JRC2025-027号济安台片区(新华路西)地块一【山东立国房地产有限公司竞得】
土地位于:任城区新华路以西、红星路以北;土地面积:14520㎡(约22亩);土地用途:城镇住宅用地兼容商业用地;出让年限:住宅70年、商业40年;容积率不大于1.57;起始价:5460万元,综合楼面价起价:2395元/㎡;最终成交价为:5460万元(约248万元/亩),综合楼面地价成交价:2395元/㎡;溢价率:0.0%;

该地块位于任城区辖区内,区位优势显著,配套资源丰富。该地块优质教育资源环绕,北侧有西保利和府小区配套幼儿园,南侧有霍家街小学(西城校区)、规划建设的宋庄中学。另外,附近生活配套一应俱全,商务办公聚集,居住便利性高,距京杭大运河景观带及老运河较近,生态环境良城区好。
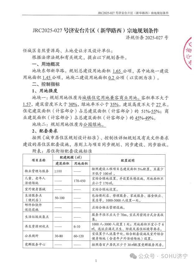
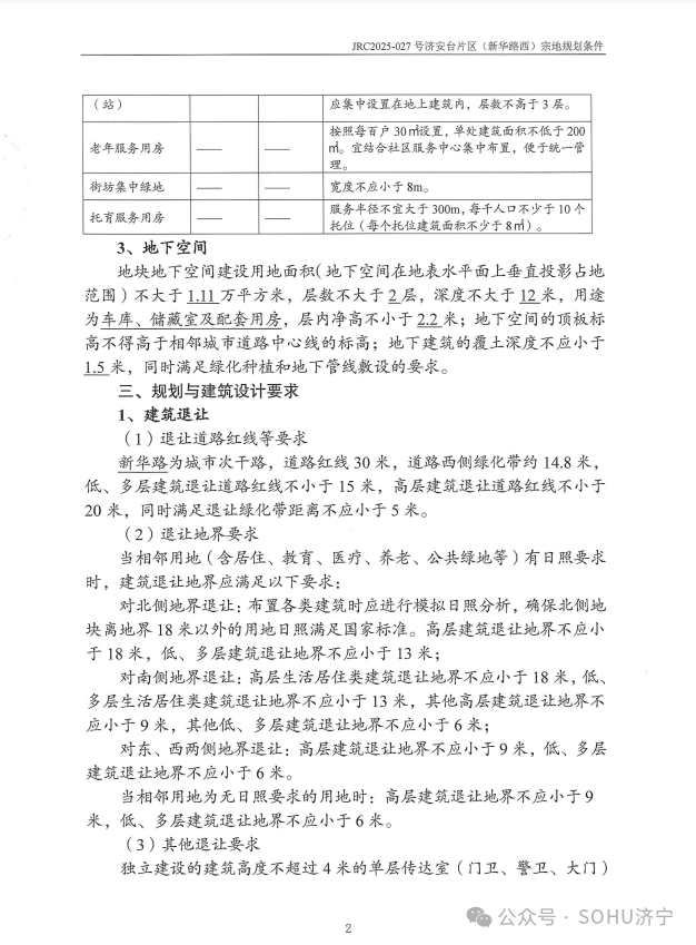
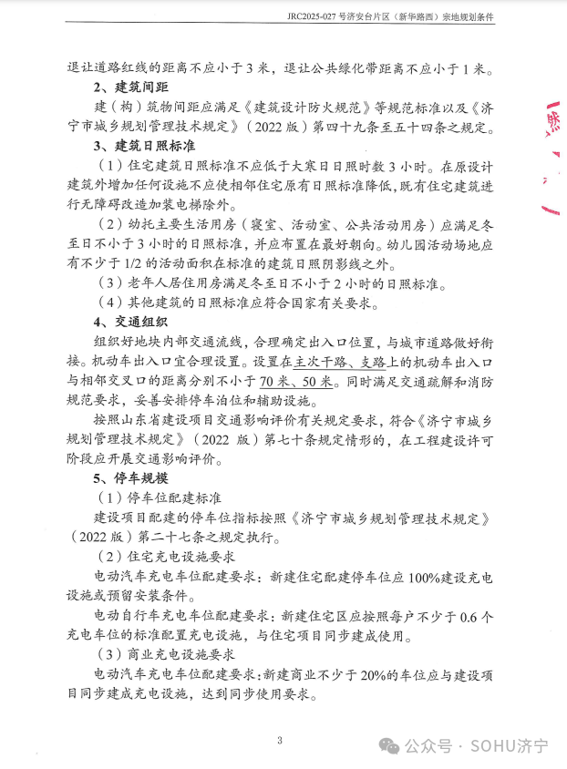
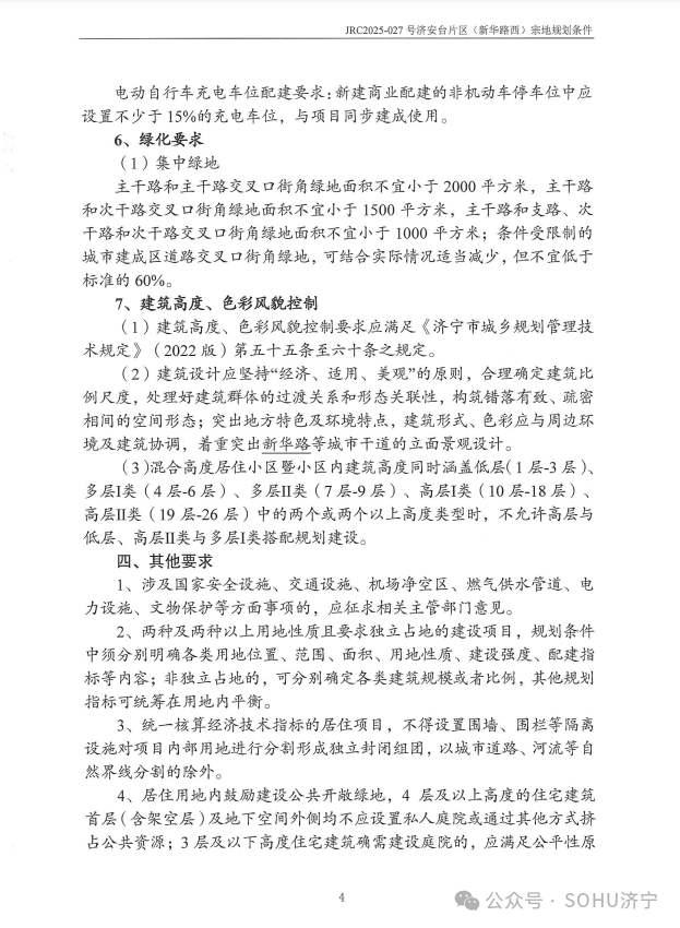
宗地规划条件








地块二:任城区JRC2025-003号岱庄片区(任慧路北共青团路东)地块【山东鑫声玉城置业有限公司竞得】
土地位于:任城区李营街道任慧路以北、共青团路以东;土地面积:6988㎡(约10.5亩);土地用途:商业用地;出让年限:40年;容积率不大于1.6;起始价:2086万元,综合楼面价起价:1865元/㎡;最终成交价为:2086万元(约199万元/亩),综合楼面地价成交价:1865元/㎡;溢价率:0.0%;

地块三:任城区JRC2025-004号高铁片区(共青团路东振北路北)地块【山东鑫声玉城置业有限公司竞得】
土地位于:任城区二十里铺街道共青团路以东、振北路以北;土地面积:3789㎡(约5.7亩);土地用途:商业用地;出让年限:40年;容积率不大于2.0;起始价:626万元,综合楼面价起价:825元/㎡;最终成交价为:626万元(约110万元/亩),综合楼面地价成交价:825元/㎡;溢价率:0.0%;

地块四:任城区JRC2025-001号岱庄片区(任兴路南共青团路东)地块一【济宁仁合置业有限公司竞得】
土地位于:任城区李营街道任兴路以南、共青团路以东;土地面积:52128㎡(约78亩);土地用途:商业用地;出让年限:40年;容积率不大于1.6;起始价:14680万元,综合楼面价起价:1760元/㎡;最终成交价为:14680万元(约188万元/亩),综合楼面地价成交价:1760元/㎡;溢价率:0.0%;

责任编辑:袁培淞
声明:本文由入驻焦点开放平台的作者撰写,除焦点官方账号外,观点仅代表作者本人,不代表焦点立场。


