总面积539公顷!2024年济宁市城区存量住宅用地信息第一期公示
扫描到手机,新闻随时看
扫一扫,用手机看文章
更加方便分享给朋友
搜狐网济宁小编相关渠道获悉:2024年济宁市城区存量住宅用地信息第一期公示,截至2024年3月底,济宁市主城区共有项目108个;存量住宅用地总面积539.39公顷(约8091亩);其中未动工土地面积212.89公顷(约3193亩);已动工未竣工土地面积326.5公顷(约4898亩),未销售房屋的土地面积141.62公顷(约2124亩);具体如下。
城区存量住宅用地情况汇总表

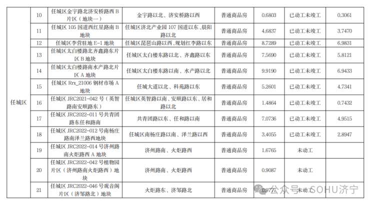
城区存量住宅用地项目清单








存量住宅用地位置分布图
市直、任城区存量住宅用地位置分布图

济宁高新区存量住宅用地位置分布图















太白湖新区存量住宅用地位置分布图

济宁经开区存量住宅用地位置分布图

兖州区存量住宅用地位置分布图





来源:济宁市自然资源和规划局
责任编辑:袁培淞
声明:本文由入驻焦点开放平台的作者撰写,除焦点官方账号外,观点仅代表作者本人,不代表焦点立场。


