占地约29亩!济宁高新区全民健身中心项目获批前公示
搜狐焦点济宁房产网 2022-03-29 11:25:24
用手机看
扫描到手机,新闻随时看
扫一扫,用手机看文章
更加方便分享给朋友
济宁高新区再添大型民生项目!近日,搜狐网济宁小编在相关渠道获悉:济宁高新区全民健身中心项目的工程设计方案获批前公示,具体参数如下。
济宁高新区再添大型民生项目!近日,搜狐网济宁小编在相关渠道获悉:济宁高新区全民健身中心项目的工程设计方案获批前公示,具体参数如下。

总平面图
工程概况
项目名称:济宁高新区全民健身中心项目建设工程设计方案
建设单位:济宁东发项目管理有限公司
项目位置:嘉达路北,蓼河路东,科技四路西,规划路南。
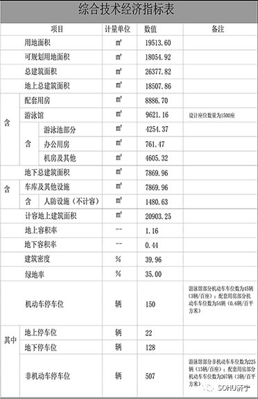
主要技术经济指标
项目规划建设用地面积:1.95公顷(约29亩);总建筑面积:26377.82㎡;其中地上建筑面积为18507.86㎡、地下建筑面积为7869.96㎡;容积率为1.16;建筑系数39.96%;绿地率35%;建筑类型包括全民健身中心、游泳馆、办公用房、街角公园、配套用房等;规划机动车停车位150个,非机动车位507个。
技术经济指标

交通分析图

鸟瞰图

责任编辑:刘辉
声明:本文由入驻焦点开放平台的作者撰写,除焦点官方账号外,观点仅代表作者本人,不代表焦点立场。


