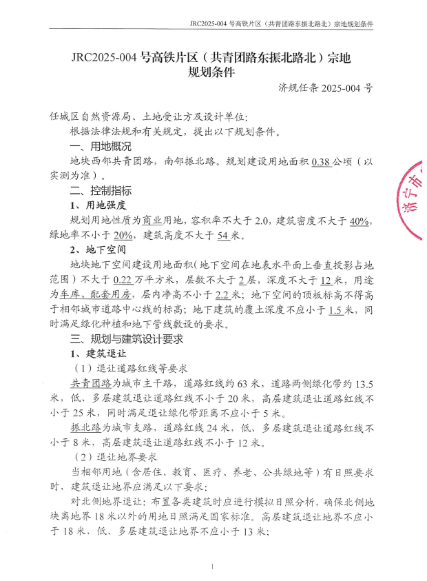
占地约5.7亩!济宁市任城区一商业项目地块建设用地规划获批
扫描到手机,新闻随时看
扫一扫,用手机看文章
更加方便分享给朋友
近日,搜狐网济宁小编了解到:济宁市自然资源和规划局收到山东鑫声玉城置业有限公司关于少康·廿景园项目的建设用地规划许可申请,根据《中华人民共和国城乡规划法》《山东省城乡规划条例》等法律法规和国家、省有关规定,经审核,该建设用地符合国土空间规划和用途管制要求,现对核发该项目建设用地规划许可进行批前公告,如有意见或建议,请在公告期内及时反馈至济宁市自然资源和规划局,公告期限内若无异议,将依法核发该项目用地规划许可证。
一、建设项目基本情况:
1.用地单位:山东鑫声玉城置业有限公司
2.项目名称:少康·廿景园地块
3.用地位置:共青团路东,振北路北
4.土地用途:商业用地
5.用地面积:3789平方米
6.建设规模:以批准的规划方案为准
7.土地取得方式:出让
二、公告期限:2025年9月18日-2025年9月26日
三、公告地点:建设项目现场、济宁市自然资源和规划局网站
四、联系电话:0537-5662809,办公地址:济宁市任城区任兴商务中心C座9楼
前期相关信息
地块名:任城区JRC2025-004号高铁片区(共青团路东振北路北)地块【山东鑫声玉城置业有限公司竞得】
土地位于:任城区二十里铺街道共青团路以东、振北路以北;土地面积:3789㎡(约5.7亩);土地用途:商业用地;出让年限:40年;容积率不大于2.0;起始价:626万元,综合楼面价起价:825元/㎡;最终成交价为:626万元(约110万元/亩),综合楼面地价成交价:825元/㎡;溢价率:0.0%;
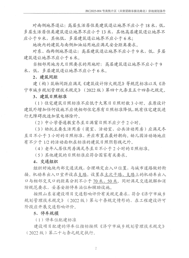
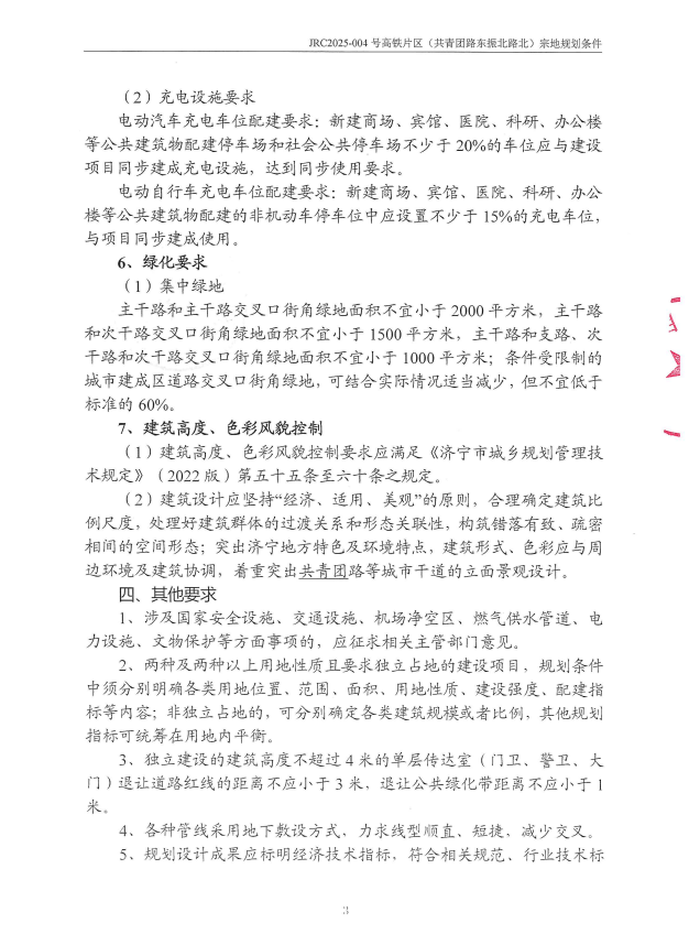
宗地规划条件







责任编辑:袁培淞
声明:本文由入驻焦点开放平台的作者撰写,除焦点官方账号外,观点仅代表作者本人,不代表焦点立场。


