占地约159亩,总起始价6.3亿元!济宁任城区3宗土地挂牌出让
扫描到手机,新闻随时看
扫一扫,用手机看文章
更加方便分享给朋友
济宁城区再次挂牌土地!搜狐网济宁小编相关渠道获悉:经济宁市人民政府批准,济宁市自然资源和规划局决定以网上挂牌方式出让任城区3宗国有建设用地使用权,土地用途为2宗商住用地、1宗二类工业用地;土地总面积为106148㎡,约159亩;总起始价为62881万元。
接下来,我们详细了解一下挂牌出让地块的基本情况和规划指标等要求:

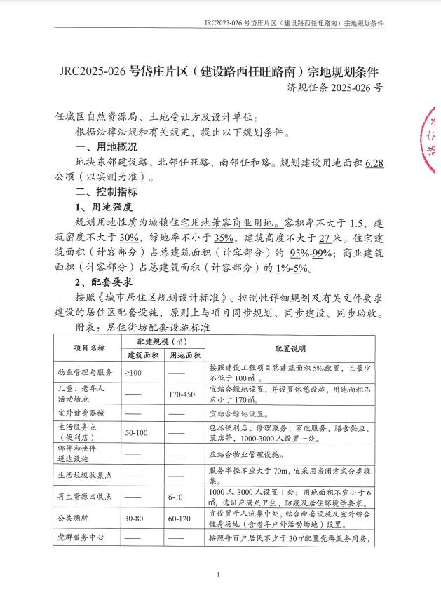
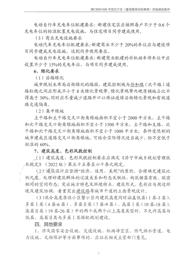
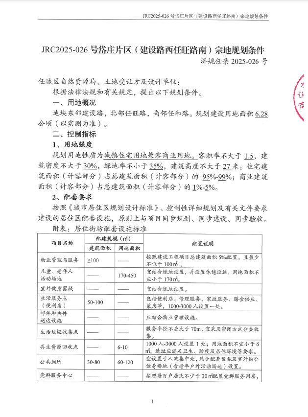
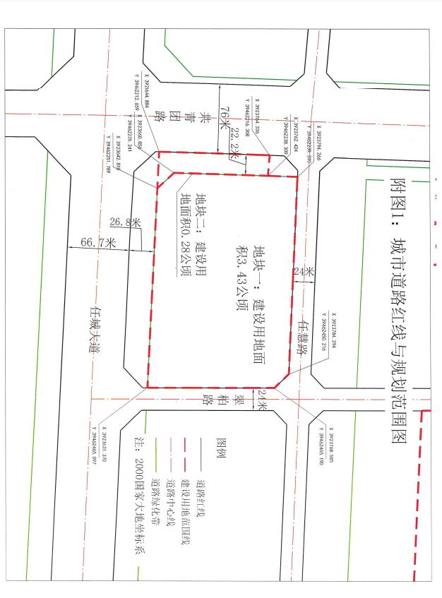
地块一:任城区JRC2025-026号岱庄片区(建设路西任旺路南)地块
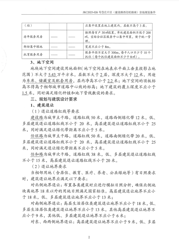
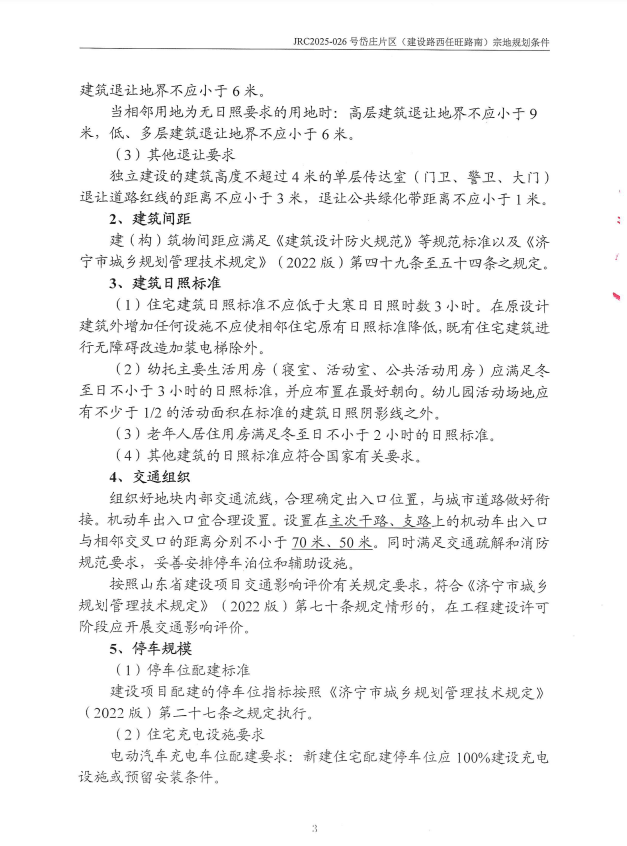
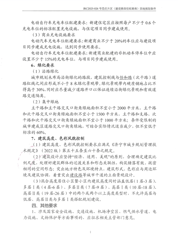
土地位于:任城区李营街道建设路以西、任旺路以南;土地面积:62835㎡(约94亩);土地用途:城镇住宅用地兼容商业用地;出让年限:住宅70年、商业40年;容积率不大于1.5;起始价:37701万元,综合楼面价起价:4000元/㎡;

该地块位于任城区辖区内,南邻济宁职业技术学院、济宁实验中学较近,东侧有任城生态湿地公园、永旺济宁购物中心、龙贵购物广场,距离济宁汽车北站较近,附近生活配套一应俱全,商务办公聚集,教育资源丰富,交通出行便利。
宗地规划条件








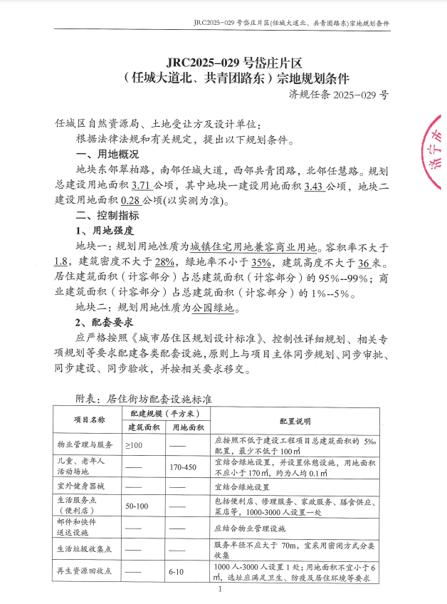
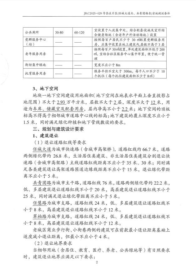
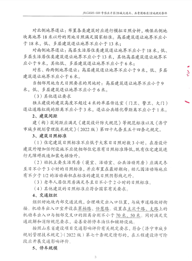
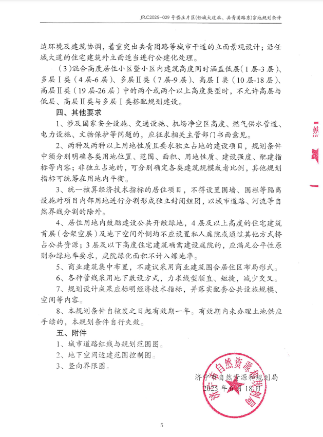
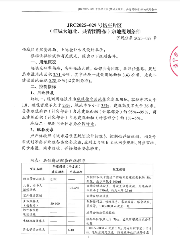
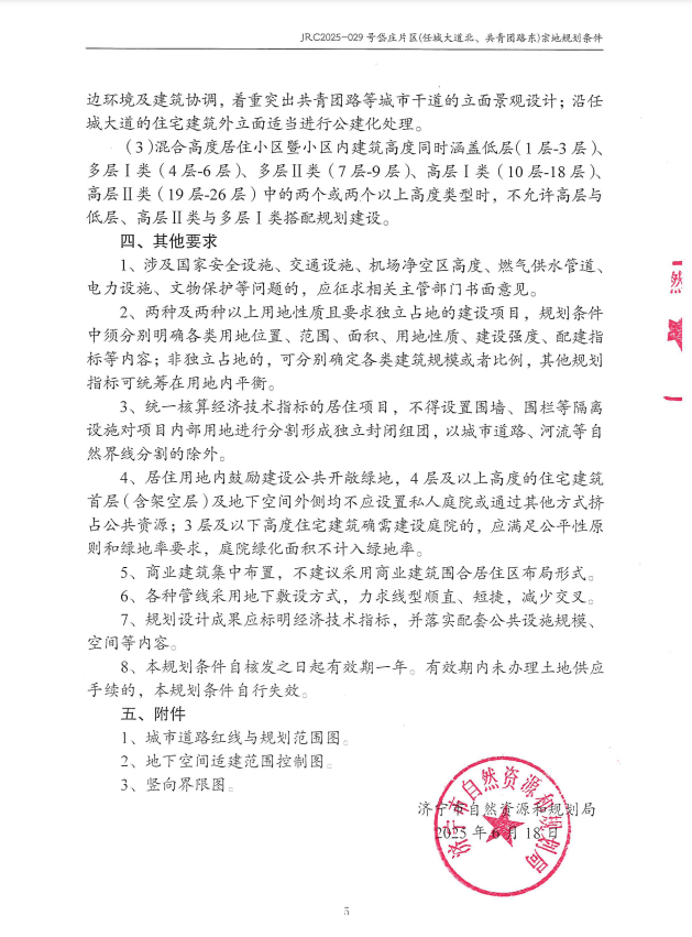
地块二:任城区JRC2025-029号岱庄片区(任城大道北共青团路东)地块一
土地位于:任城区李营街道任城大道以北、共青团路以东;土地面积:34307㎡(约51亩);土地用途:商住用地;出让年限:40年;容积率不大于1.8;起始价:24763万元,综合楼面价起价:4010元/㎡;

该地块位于任城区辖区内,西临济宁高铁北站共青团路快速路,南邻内环高架快速路,东临济宁汽车北站和任城生态湿地公园,东侧有济宁市实验初中、实验小学,南侧有济宁职业技术学院。附近生活配套一应俱全,商务办公聚集,教育资源丰富,交通出行便利。
宗地规划条件








地块三:任城区JRC2025-022号李庄片区(济宁大道南济水大道东)地块
土地位于:任城区安居街道济宁大道以南、济水大道以东;土地面积:9006㎡(约14亩);土地用途:二类工业用地;出让年限:50年;容积率不小于1.2;起始价:417万元,综合楼面价起价:385元/㎡;

各宗地网上挂牌报价时间为:
1. 任城区JRC2025-026号岱庄片区(建设路西任旺路南)地块:2025年9月6日9时00分至2025年9月17日9时00分;
2. 任城区JRC2025-029号岱庄片区(任城大道北共青团路东)地块一:2025年9月6日9时00分至2025年9月17日9时10分;
3. 任城区JRC2025-022号李庄片区(济宁大道南济水大道东)地块:2025年9月6日9时00分至2025年9月17日9时20分;
责任编辑:袁培淞
声明:本文由入驻焦点开放平台的作者撰写,除焦点官方账号外,观点仅代表作者本人,不代表焦点立场。


