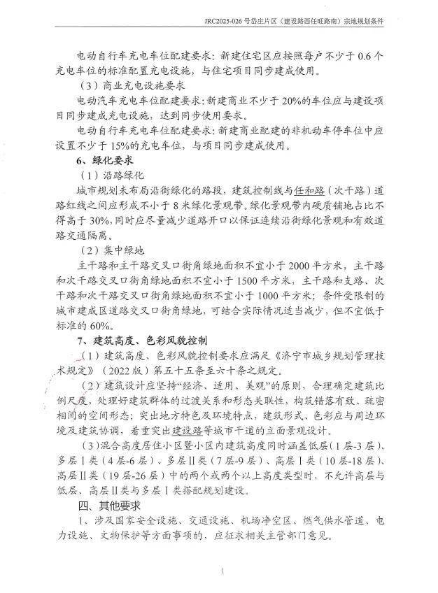
总成交价6.29亿元!济宁任城区3宗土地成功出让
扫描到手机,新闻随时看
扫一扫,用手机看文章
更加方便分享给朋友
搜狐网济宁小编相关渠道获悉:9月17日上午,任城区3宗国有建设用地使用权集中开拍。根据济宁市公共资源交易中心公布的出让结果,3宗地块底价成交,总成交价为62881万元。
从3宗地块的具体分布上看,均位于任城区。从土地用途来看,2宗商住用地,1宗二类工业用地。土地总面积为106148㎡,约159亩;起始价为62881万元。
最终,济宁运河新韵城市建设发展有限公司成功摘得1宗地块、山东鑫声玉城置业有限公司成功摘得1宗地块、济宁安诚相居豆制品有限公司成功摘得1宗地块。
接下来,我们详细了解一下挂牌出让地块的基本情况和规划指标等要求:
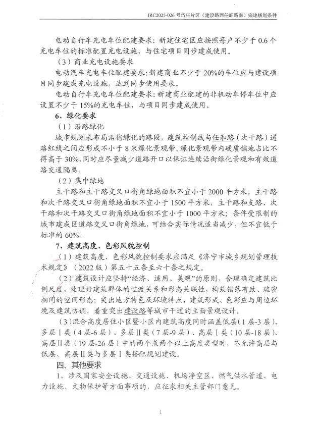
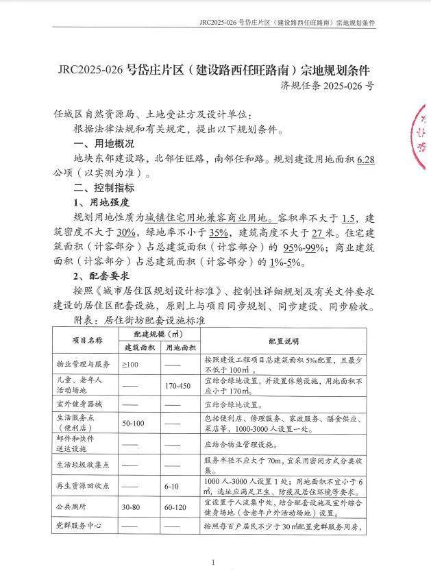
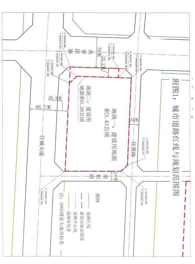
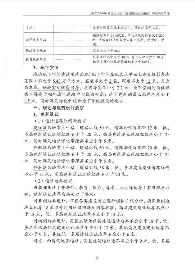
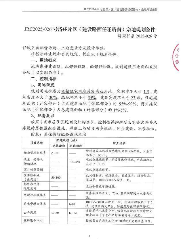
地块一:任城区JRC2025-026号岱庄片区(建设路西任旺路南)地块【济宁运河新韵城市建设发展有限公司竞得】
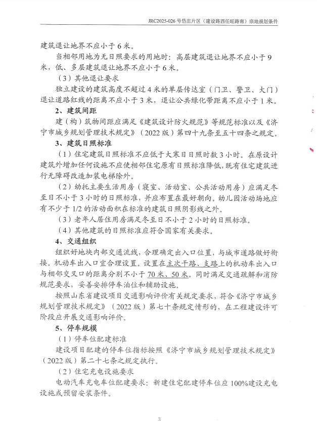
土地位于:任城区李营街道建设路以西、任旺路以南;土地面积:62835㎡(约94亩);土地用途:城镇住宅用地兼容商业用地;出让年限:住宅70年、商业40年;容积率不大于1.5;起始价:37701万元,综合楼面价起价:4000元/㎡;最终成交价为:37701万元(约401万元/亩),综合楼面地价成交价:4000元/㎡;溢价率:0.0%;

该地块位于任城区辖区内,南邻济宁职业技术学院、济宁实验中学较近,东侧有任城生态湿地公园、永旺济宁购物中心、龙贵购物广场,距离济宁汽车北站较近,附近生活配套一应俱全,商务办公聚集,教育资源丰富,交通出行便利。
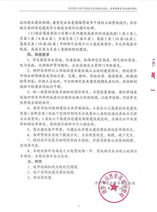
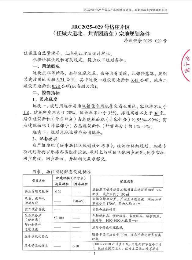
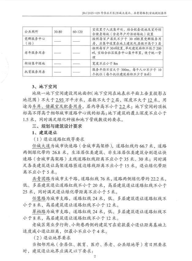
宗地规划条件
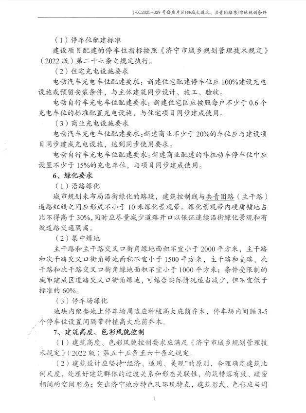
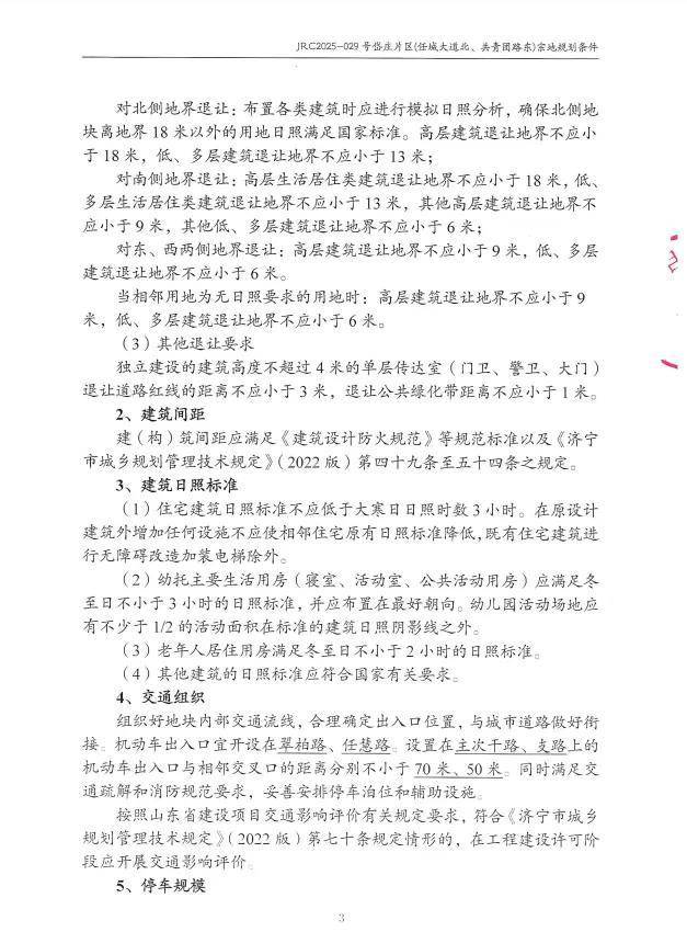
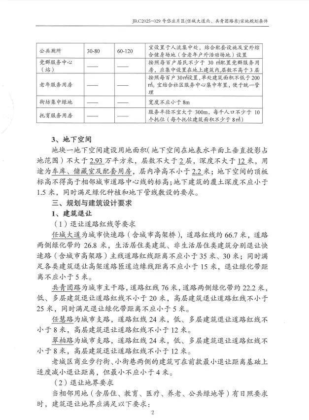
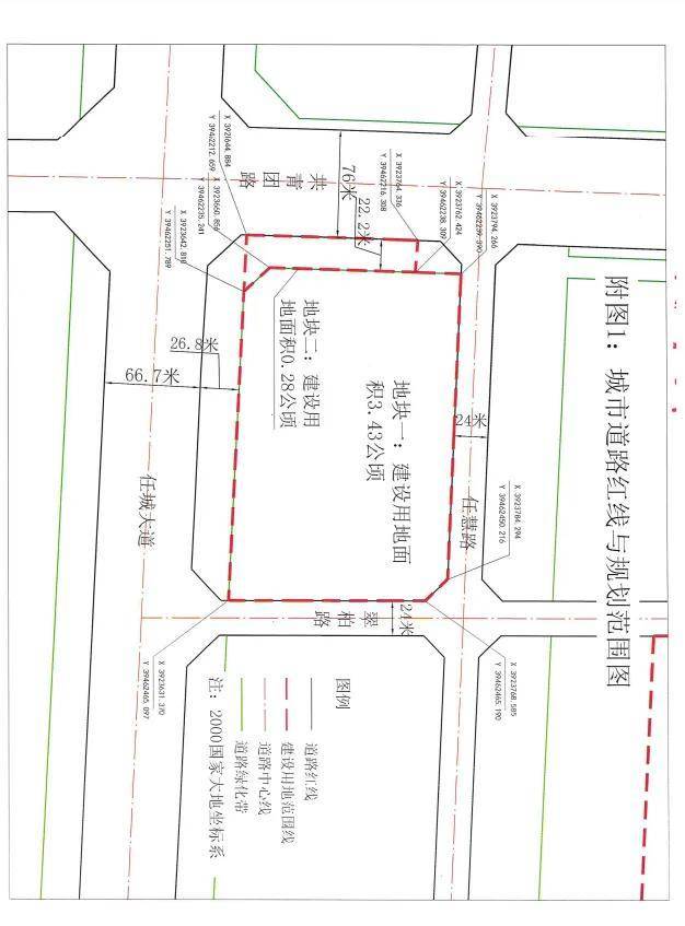
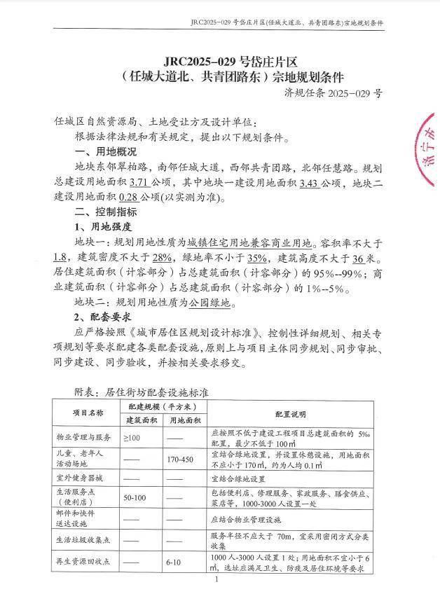
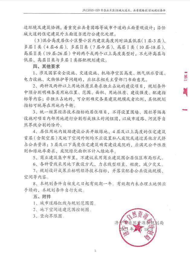
地块二:任城区JRC2025-029号岱庄片区(任城大道北共青团路东)地块一【山东鑫声玉城置业有限公司竞得】
土地位于:任城区李营街道任城大道以北、共青团路以东;土地面积:34307㎡(约51亩);土地用途:商住用地;出让年限:40年;容积率不大于1.8;起始价:24763万元,综合楼面价起价:4010元/㎡;最终成交价为:24763万元(约486万元/亩),综合楼面地价成交价:4010元/㎡;溢价率:0.0%;

该地块位于任城区辖区内,西临济宁高铁北站共青团路快速路,南邻内环高架快速路,东临济宁汽车北站和任城生态湿地公园,东侧有济宁市实验初中、实验小学,南侧有济宁职业技术学院。附近生活配套一应俱全,商务办公聚集,教育资源丰富,交通出行便利。
宗地规划条件
地块三:任城区JRC2025-022号李庄片区(济宁大道南济水大道东)地块【济宁安诚相居豆制品有限公司竞得】
土地位于:任城区安居街道济宁大道以南、济水大道以东;土地面积:9006㎡(约14亩);土地用途:二类工业用地;出让年限:50年;容积率不小于1.2;起始价:417万元,综合楼面价起价:385元/㎡;最终成交价为:417万元(约30万元/亩),综合楼面地价成交价:385元/㎡;溢价率:0.0%;

责任编辑:袁培淞
声明:本文由入驻焦点开放平台的作者撰写,除焦点官方账号外,观点仅代表作者本人,不代表焦点立场。


