权威发布:太白湖新区2019年中小学招生实施方案(完整版)
扫描到手机,新闻随时看
扫一扫,用手机看文章
更加方便分享给朋友
根据《教育部关于印发<义务教育学校管理标准>的通知》(教基〔2017〕9号)、《山东省教育厅关于做好2019年普通中小学幼儿园招生入学入园工作的通知》(鲁教基字〔2019〕6号)、《济宁市人民政府关于印发济宁市解决城镇普通中小学大班额问题实施方案的通知》(济政字〔2016〕4号)和《济宁市教育局关于做好2019年义务教育学校幼儿园招生入学工作的意见》(济教字〔2019〕36号)等文件精神和要求,制定本方案。
一、指导思想
认真贯彻落实《中华人民共和国义务教育法》、《义务教育学校管理标准》和《山东省义务教育条例》等法律法规,进一步完善义务教育阶段入学办法,合理划分招生范围,规范招生工作程序,严格入学资格审验,保持政策连续稳定,确保全区义务教育阶段入学工作平稳有序推进。
二、基本原则
(一)坚持政府统筹、部门联动原则。统一招生计划,统一入学管理,将义务教育招生入学作为政府重点工作予以保障。
(二)坚持“相对就近、统筹调剂、免试入学”的原则。公办幼儿园要按片区招生,民办幼儿园要在区招生工作领导小组办公室的统筹指导下,实施自主招生。招生热点区域,实行电脑派位、随机录取等方式,做到公平、公正、公开。义务教育阶段学校实行学区登记入学办法,规范招生工作程序,严格入学资格审验,确保符合入学政策的适龄儿童、少年依法接受义务教育。
(三)坚持“房户一致优先”原则。符合完全自有产权《房屋所有权证》(网上系统备案查询确认书或《不动产权证书》)和《户口簿》的登记地址一致且实际入住条件,优先安排学位。
(四)坚持公开、公平、公正原则。按照“划片招生、就近入学”的总体目标,为每所义务教育学校科学划定学区范围,各学校要按照随机派位方式,对新入学的义务教育学生均衡编班、阳光分班,接受广大人民群众监督。严格按照规定班额招生,2019年入学年级班额小学不超过45人、中学不超过50人。
三、招生对象、条件
(一)小学阶段招生
1. 入学年龄
2013年8月31日前出生,年满6周岁的适龄儿童。
因特殊情况需要延缓入学的,要将延缓入学的书面申请及有关证明材料上报区招生工作领导小组办公室审核,审核同意后办理延缓入学手续。延缓期一般不得超过一年,期满后仍不能入学的须重新申请。
2. 太白湖新区辖区内原居民适龄儿童入学
辖区内原居民指具有白屯村、张堌堆、张营村、八店村、陈庄村、大孟村、李王庄、南黄庄、李楼村、谭岗村、许庄村、尹营村、甄庄村、甄庙村、李集村、毛行村、朱孟庄、常利村、孙杨田、白庄村、新兴村、东石佛、西石佛、航运新村、国光村、工联新村、东赵村、廉庄村等许庄街道参与集体经济分配村居居民及石桥镇范围村居居民。本范围内适龄儿童入学的,未拆迁的根据户口簿地址就近入学,已拆迁的按照《拆迁协议书》中回迁安置地址就近入学。
具体要求如下:
(1)户口簿户主为适龄儿童父母,适龄儿童可在户口簿地址或安置地所在服务区内学校入学。入学适龄儿童父母需提供身份证、全家户口簿、拆迁协议书或房产证(购房合同、购房发票)和适龄儿童的医学出生证明和儿童预防接种证等。
(2)户口簿户主为适龄儿童祖父母(或外祖父母),适龄儿童和其父母至少一方户籍与祖父母(或外祖父母)在同一户口簿上,且实际与祖父母(或外祖父母)长期一起生活居住,适龄儿童可在共有户口簿地址或安置地所在服务区内学校入学。入学适龄儿童父母需提供身份证、全家户口簿、拆迁协议书或房产证(购房合同、购房发票)、适龄儿童的医学出生证明和儿童预防接种证等。
3. 太白湖新区购房且房户一致适龄儿童入学
按照“房户一致优先”原则,需户籍、房产与现实际居住地址一致,且房产为适龄儿童父母(或其他法定监护人,下同)所有。具体要求如下:
(1)户口簿户主为适龄儿童父母,其父母或适龄儿童本人有自有房产(住宅类),户籍与房产登记地址一致且自有房产交房并实际入住。适龄儿童应在房产地址所在服务区内学校入学,入学适龄儿童父母需提供身份证、全家户口簿、房产证明、适龄儿童的医学出生证明和儿童预防接种证等。
(2)户口簿户主为适龄儿童祖父母(或外祖父母),适龄儿童和其父母至少一方户籍与祖父母(或外祖父母)在同一户口簿上,自有房产(住宅类)为适龄儿童祖父母(或外祖父母)和其父母共有,且户籍与房产登记地址一致,适龄儿童父母应占房屋产权比例合计不低于50%且实际与祖父母(或外祖父母)长期一起生活居住。适龄儿童可在共有房产地址所在服务区内学校入学,入学适龄儿童父母需提供身份证、全家户口簿、房产证明、适龄儿童的医学出生证明和儿童预防接种证等。
(3)户口簿户主为适龄儿童祖父母(或外祖父母),适龄儿童和其父母至少一方户籍与祖父母(或外祖父母)在同一户口簿上,自有房产(住宅类)为适龄儿童祖父母(或外祖父母)所有,且户籍与房产登记地址一致,适龄儿童本人和其父母无自有房产且实际与祖父母(或外祖父母)长期一起生活居住。适龄儿童可在祖父母(或外祖父母)房产地址所在服务区内学校入学,入学适龄儿童父母需提供身份证、全家户口簿、祖父母(或外祖父母)房产证明、由房产管理部门开具的适龄儿童本人和其父母名下无房产证明、适龄儿童的医学出生证明和儿童预防接种证等。
4. 对于在太白湖新区购房且户籍已迁入但未实际入住的;在太白湖新区购房实际入住,但户籍未迁入的;家长报名时可根据房产地址按照片区就近选择学校,区招生工作领导小组办公室根据所选学校学位情况统筹安排调剂。学生须服从调剂,不服从调剂的视为自动放弃入学资格。
5. 进城务工人员随迁子女入学
因父母(或其他法定监护人)在太白湖新区务工或经商且长期生活居住,其子女需在太白湖新区学校接受义务教育的,采取积分入学办法。具体办法见附件2《济宁太白湖新区进城务工人员随迁子女入学办法(暂行)》。
进城务工人员随迁子女要按要求(具体积分标准见附件3《济宁太白湖新区进城务工人员随迁子女积分入学分值表》)进行积分,由区招生领导小组办公室按照从高分到低分的顺序在所选择学校进行派位。如辖区内所有学校均无空余学位,根据省教育厅“确因学位限制无法满足随迁子女入学要求的,要及早告知学生家长并说明原因。随迁子女要求回流出地入学的,流出地要妥善安排”的要求,返回流出地入学。
6. 政策性保障适龄儿童(如优抚对象子女,外籍、港澳台籍适龄儿童,华侨归侨子女、外籍华人子女等)按相关文件执行。
(二)初中阶段招生
由济宁学院附中太白湖校区、北湖中学和石桥中学在规定的时间内(具体时间与小学段招生时间一致),分别组织本学区小学毕业生报名。具有太白湖新区户籍在外借读的原居民小学毕业生回我区升学的,可到相应镇、街的初中学校报名就读。报名时须提供父母或监护人身份证、户口簿、小学五年级《学籍表》。
初中学校可以招收六三学制小学六年级毕业生,但不得招收未毕业的学生。
进城务工人员随迁子女、军人子女、其他优抚对象子女以及在新区购房者子女的入学条件同小学段相应入学条件。
①房产、户籍时间要求
2019年入学户籍迁入截止时间为2019年8月11日,上房时间截止到2019年8月11日,无自有房产证明开具时间为2019年8月1日至2019年8月17日。
②残疾儿童、少年入学
生活能自理、具有接受普通教育能力的残疾适龄儿童和少年,可到所在学区学校随班就读。任何学校不得拒绝接收具备随班就读能力的残疾适龄儿童和少年入学就读。
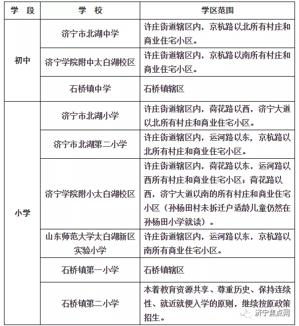
四、学区范围及招生计划
(一)学区范围

说明:本学区范围只限于2019年使用。
(二)招生计划。见附件1《2019年济宁太白湖新区义务教育学校招生计划》
五、招生办法
2019年使用“济宁太白湖新区适龄儿童入学服务平台”,小学一年级新生入学实行网上申报、现场审验和通知录取,入学适龄儿童须在网上进行注册报名,未在网上进行注册报名的,无法生成学籍。8月1日-7日,通过张贴招生简章、发布微信等方式进行招生报名宣传。
(一)申报。8月8日上午9:00-8月11日下午5:00,符合入学条件子女由其父母登录专用网(http://tbhzs.wpyun.com)、“济宁太白湖新区管理委员会”官方网站(http://bhdjq.jining.gov.cn/), 进入“济宁太白湖新区适龄儿童入学服务平台”窗口,点击“小学新生入学登记”,按要求填写信息进行网上注册报名,所填信息须真实、完整、准确。未在规定时间注册报名的,将不再接收。
(二)网上预审。8月12日-14日。
(三)现场审验。8月16日-17日,A类(太白湖新区辖区内原居民子女)、B1类(在太白湖新区购房房户一致且实际入住人员子女)、B2类(在太白湖新区购房且户籍已迁入但未实际入住的;在太白湖新区购房实际入住,但户籍未迁入的人员子女)及D类(各优抚对象子女)的父母完成网上报名后,携带适龄儿童并持身份证、户口簿、拆迁协议书或房产证(网上系统备案查询确认书、购房发票)、适龄儿童医学出生证明、儿童预防接种证等相关材料原件到对应学校现场审核确认网上报名信息等。同时学校进行家访核实相关信息,在入户审查过程中,发现不符合入学条件和要求的,取消入学资格。
8月18日-19日,C类(进城务工人员随迁子女)父母携带适龄儿童并持积分确认单(审验现场打印)及相关积分证明材料、全家户口簿、适龄儿童医学出生证明、儿童预防接种证等相关证件到山东师范大学太白湖新区实验小学进行现场复核确认。同时学校进行入户审查核实相关信息,在复核过程中,发现不符合入学条件和要求的,取消入学资格。
(四)入户审查。8月20日-22日
(五)公示。8月24日-25日,对所有审验合格的进城务工人员随迁子女分数及排序情况进行公示,公示期2天。公示期内,如对积分有异议,申请积分入学子女父母可提出复核申请。复核积分过程中,不再接受补充资料,逾期不再接受复核。
(六)录取。8月26日,在“济宁太白湖新区适龄儿童入学服务平台”或学校公告栏查询最终录取结果。
(七)办理入学手续。8月27日-29日。
六、工作要求
(一)加强组织领导。义务教育学校招生工作政策性强,涉及面广,社会关注度高,关系到学生、家长的切身利益,关系到教育和社会的和谐稳定。各学校要增强大局意识、责任意识、纪律意识,自觉与政府决策保持一致,切实做到加强领导,周密组织,精心实施。各学校要成立以校长为排名前列责任人的招生工作领导小组,校长负总责,抽调政治素质高,工作能力强的人员具体负责实施,明确分工,责任到人,要设立招生办公室,公布招生电话,切实做好招生的宣传、教育、引导、资格审查、政策解释等工作,严肃纪律,强化监督,确保招生工作有序进行。
(二)规范招生程序和秩序。各学校要按规定时间做好招生工作,不得跨学区招生。要认真执行免试入学政策,严把入学资格关,坚决杜绝不足龄儿童、复读学生、信息造假学生等入学。小学应届毕业生必须全部升入初中就读,严禁留级,坚决控制辍学。学校招生资格审查工作结束后,区招生工作领导小组办公室将对各学校提报的新生学籍注册信息进行认真审核。凡是属于未经批准,超出学校招生服务范围,违规招收的学生,一律不予注册学籍。
(三)加强政策宣传。各单位要通过召开家长座谈会、下发宣传单等多种形式,让家长和社会各界充分了解招生政策和招生程序,确保招生工作的公平、公正。各招生学校要将相关招生政策张贴在宣传栏内,并在校内设置招生咨询台,公布招生咨询和监督电话,及时接待家长来访和接听来电咨询,争取社会各界和广大群众的理解和支持。
(四)严格学籍管理。严格执行学籍管理规定,严格按“一人一籍、籍随人走”的要求,由区招生工作领导小组办公室审核,统一办理,10月1日前完成新生学籍注册工作。严禁在校学生重复建籍,各中小学不得为未报到的学生注册学籍,严禁抢注学籍,确保学生学籍所在学校与实际学习学校一致。
(五)严肃工作纪律。各学校、幼儿园要严格落实教育部招生工作“十项严禁”纪律,完善违规违纪举报和申诉受理机制,严肃查处违规违纪行为。对于造成不良影响或严重后果的学校,视情节轻重给予约谈、通报批评、追究相关人员责任等处罚。对于民办幼儿园,可依照有关规定给予减少下一年度招生计划、停止招生直至吊销办学许可证的处罚。

济宁太白湖新区进城务工人员随迁子女
入学办法(暂行)
排名前列条 为贯彻落实《中华人民共和国义务教育法》,保障进城务工人员随迁子女在我区依法接受义务教育权利,根据《义务教育学校管理标准》《山东省义务教育条例》《山东省教育厅关于做好2019年普通中小学幼儿园招生入学入园工作的通知》(鲁教基字〔2019〕6号)、《济宁市教育局关于做好2019年义务教育学校幼儿园招生入学工作的意见》(济教字〔2019〕36号)、《济宁市关于切实做好进城务工就业人员子女基础教育工作的实施意见》(济教字〔2004〕8号)等相关法律法规和文件精神,结合济宁太白湖新区社会经济发展现状,制定本办法。
第二条 本办法所称随迁子女,是指其父亲(母亲)在太白湖新区工作并实际居住,有合法稳定居所、合法稳定职业并依法在太白湖新区社保中心(含市直)缴纳社会保险费(12个月以上)的非太白湖新区户籍随迁适龄儿童。
第三条 积分入学办法是通过设置积分指标体系,对具备入学基本条件的随迁子女进行积分。济宁太白湖新区义务教育招生工作领导小组办公室将根据区内学校当年可接纳随迁子女入学学位数划定入学积分资格线,积分达到资格线分值的,可以在太白湖新区学校接受义务教育。
随迁子女参加积分入学的基本条件:
(一)随迁子女须年满六周岁(截止到入学当年8月31日)。
(二)随迁子女身体健康并具备正常接受学校教育的能力。
(三)随迁子女父(母)在太白湖新区工作并实际居住,有合法稳定居所、合法稳定职业并最近依法缴纳社会保险的年限均需满1年(截止时间为入学当年8月31日)。
(四)具有居住证或已申请办理。
(五)随迁子女符合计划生育政策生育(含收养);虽违反计划生育政策,但已接受处理的,视为符合要求。
第四条 入学积分指标体系由基础指标、加分指标和一票否决指标组成。
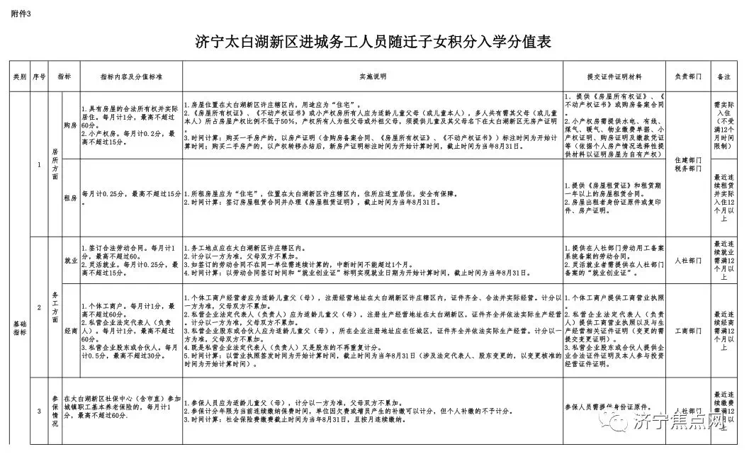
基础指标包含随迁子女父(母)居所、务工(就业或经商)、缴纳社会保险、居住证、文化程度、职业资格与专业技术职称等6个方面。
加分指标包含经营纳税、慈善捐赠(用于教育事业)。
一票否决指标包含提供虚假材料、变相留级重复申请学位等。
具体积分指标及分值详见《济宁太白湖新区进城务工人员随迁子女积分入学分值表》(附件3)。
第五条 济宁太白湖新区义务教育招生工作领导小组办公室统筹全区随迁子女积分入学工作管理并负责具体组织实施,监工委、宣传部、公安分局、组织部(人社局)、建设局、市场监管局(工商)、税务局、财政分局等相关部门按照各自职责,负责做好相关的服务和管理工作。
区纪检监察部门负责对入学积分工作进行监督。
区宣传部门负责招生入学政策宣传和网络舆情监督处置。
区公安部门负责审核户口簿、身份证和居住证;负责维护入学积分受理现场秩序;负责应对处置干扰正常招生秩序的不法行为;负责查处伪造、变造或者使用伪造、变造申请材料行为。
区人社部门负责审核职业资格与专业技术职称证书、劳动合同、就业创业证和缴纳社会保险证明等。
区建设部门负责审核自有房产证明(含房产证、购房备案合同等)、租赁房屋证明(含房屋租赁证、房屋租赁当事人依法订立的租赁期一年以上的租赁合同、个人房屋租赁税收缴纳时间等)。
区工商部门负责审核营业执照。
区税务部门负责审核个人房屋租赁税收缴纳凭证和经营纳税证明,核定纳税数额。
区教育、卫生部门负责审核学历、学位证书;核定慈善捐赠数额。
区财政部门负责保障积分入学工作所需的各项经费。
区教育、卫生、交通等部门负责审核民办非盈利机构、计划生育、医疗诊所、营运车辆等方面证明材料。
第六条 入学积分实行网上集中申报、部门并联审核、分值现场确认、积分排名公示。
具备入学基本条件随迁子女的父母在规定时间进行网上申请报名,填报积分入学表;网上申报成功并预审通过后,到指定地点进行相关证件证明资料审验并赋分,积分结果现场签字确认。
所提供的证件证明资料要真实有效且为随迁子女父母(或其他法定监护人)的。积分指标及需提交资料如下:
(一)文化程度。提供学历证书或学历验证证明原件(能够通过教育部学信网查询学历情况的,不需提交学历验证证明)。
(二)职业资格、专业技术职称。提供职业资格证书、专业技术职称证书原件。
(三)就业或经商。提供合法劳动合同、就业创业证或营业执照正副本原件。
(四)居所情况。自有居所需提供房屋所有权证(或不动产权证书)或网上系统备案查询确认书原件;租房居住的需提供房屋租赁证、租赁期一年以上的房屋租赁合同。
(五)居住证情况。提供与实际居住地相符的居住证原件。
(六)参加社会保险情况。参保人员需提供身份证原件。
(七)纳税情况。提供缴税凭证原件。
第七条 各相关部门依据职能对入学积分材料的真实性、有效性、合法性进行审核,材料合法有效的,按照《济宁太白湖新区进城务工人员随迁子女积分入学分值表》确定相应分数,并将审核意见和分值录入积分管理系统,最终积分当场告知随迁子女父母并签字确认。
第八条 入学积分受理结束后,将对所有参与入学积分的申请人的分值及排序情况向社会公示2天;公示结束后将确定申请人最终分值和排序,并作为划定当年太白湖新区随迁子女入学积分资格线依据。
第九条 申请人伪造或提供虚假证明资料的,一经审查发现,直接取消积分或入学资格。
第十条 济宁太白湖新区义务教育招生工作领导小组办公室将根据当年招生计划统计全区义务教育阶段公办学校的学位数,完成太白湖新区户籍适龄儿童招生后,结合本区实际核定可接受随迁子女入学的公办义务教育学校及其学位数,同时划定随迁子女积分入学资格线,完成录取。
第十一条 已被录取的家长应在规定时间内办理入学手续。逾期未办理入学手续的,视为放弃入学资格。
第十二条 本办法适用于太白湖新区义务教育阶段小学一年级招生。
第十三条 本办法所涉及的法律政策,在实施过程中,如遇上级政策调整,本办法随之调整。
第十四条 本办法自2019年8月1日起施行,有效期至2020年7月31日。

责任编辑:刘辉
声明:本文由入驻焦点开放平台的作者撰写,除焦点官方账号外,观点仅代表作者本人,不代表焦点立场。


