涉及济宁多个项目!山东省“十四五”综合交通运输发展规划出炉
扫描到手机,新闻随时看
扫一扫,用手机看文章
更加方便分享给朋友
7月19日,山东省人民政府正式印发《山东省“十四五”综合交通运输发展规划》。
规划提出:到2025年,交通强省建设取得重大突破,山东在交通强国建设新征程中走在全国前列,初步建成安全、便捷、高效、绿色、经济的现代化综合交通运输体系,沿黄达海、连通全球的双循环战略支点作用充分发挥,成为东北亚乃至“一带一路”的综合交通枢纽。
展望到2035年,建成能力充分、结构合理、衔接顺畅的现代化综合交通网络,在基本建成交通强省基础上,山东交通竞争力和影响力显著增强,交通运输总体发展水平达到全国先进,有力支撑我省基本建成新时代现代化强省。
山东省都市圈市局规划图
《规划》关于综合交通运输通道、铁路及轨道交通方面的主要内容摘要如下:
互联互通的基础设施主骨架基本建成
“一轴两廊十通道”的大通道基本形成。各种运输方式融合发展的综合交通大网络初步建成,基本实现“市市通高铁、县县双高速、户户硬化路”。
“1+2+4+4+N”的大枢纽加快构建(“1”是建设山东半岛高级港口群,“2”是打造和培育青岛、济南2个国际性综合交通枢纽城市,两个“4”分别是打造和培育烟台、潍坊、临沂、菏泽4个全国性综合交通枢纽城市和济南机场、青岛机场、烟台机场、临沂机场4个枢纽机场,“N”是加快建设一批综合交通枢纽设施),面向世界、连通全国、覆盖全省的枢纽集群基本形成,海洋港口迈向世界一流。
实施“三大工程”,加快建设互联互通的基础设施主骨架
牢牢把握交通“先行官”定位,重点实施大通道、大网络、大枢纽“三大工程”,加快构建以综合运输通道为骨干、以多层次网络为依托、以综合交通枢纽为支点的综合交通网,支撑和引领新时代现代化强省建设。
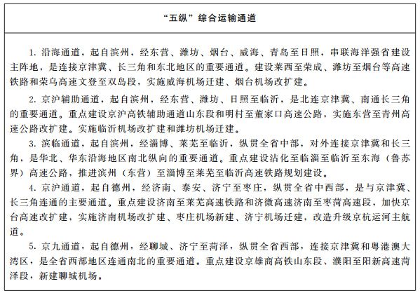
(一)完善“一轴两廊十通道”综合运输大通道。遵循《国家综合立体交通网规划纲要》“一轴两廊”(京津冀—长三角主轴、京哈走廊和京藏走廊)和《黄河流域生态保护和高质量发展规划纲要》“一字型”沿黄通道山东布局,在巩固提升既有“四横五纵”综合运输通道的基础上,推动形成“四横五纵沿黄达海”十大通道。
交通廊道示意图
1、完善四横五纵通道。积极融入国家京津冀—长三角主轴、京哈走廊和京藏走廊。在基本形成鲁北、济青、鲁南三个横向通道基础上,加快完善鲁中横向通道,提升沿海港口辐射能力和西向铁水联运效能,积极融入共建“一带一路”高质量发展;在基本形成沿海、京沪辅助、京沪、京九四个纵向通道基础上,加快完善滨临纵向通道,强化与京津冀、长三角区域连接。
2、构建沿黄达海通道。积极融入黄河流域“一字型”大通道,加快构建沿黄达海国际陆海联运大通道,发挥我省沿黄流域陆海联动和东部沿海对外开放区域优势,支撑和带动黄河流域深度参与共建“一带一路”,服务黄河流域改革开放先行区建设。
(二)构建“铁公水”综合交通大网络。加快完善全国先进的轨道网、公路网、水运网,构建多层次、广覆盖的综合立体交通网络。
1、打造轨道上的山东。
按照内联外通、适度超前的原则,加快形成干线铁路、城际铁路、市域铁路、城市轨道交通“四网融合”的客运轨道交通网络,完善干支相连、专线延伸的货运铁路网络。到2025年,全省铁路总里程力争达到9700公里。
(1)高速(城际)铁路。到2025年,实现“市市通高铁”,营业及在建里程达到4400公里,省际出口达到10个以上。
积极推进鲁南高铁曲阜至菏泽段、鲁南高铁菏泽至兰考段、胶济铁路至济青高铁联络线、济南至莱芜、莱西至荣成、济郑高铁山东段、潍坊至烟台、京雄商高铁山东段、京沪高铁辅助通道山东段、青岛至京沪高铁辅助通道、济南至滨州、德州至商河等项目,打通纵贯南北的京港(台)、京沪辅助和横贯东西的鲁北、青济郑、鲁南高速铁路主骨架。
力争规划建设滨州(东营)至淄博至莱芜至临沂、聊城至泰安至莱芜至京沪高铁辅助通道、青岛至平度至莱州、青岛至日照、日照至京沪高铁辅助通道、济南至济宁、枣庄至新沂(徐州)、长治至邯郸至聊城、菏泽至徐州等项目。
高速铁路网布局示意图
探索建立全省高速铁路建管养运体制,打造“高速铁路建设管理模式”山东样板。按照“四网融合”要求,建设支撑和引领“一群两心三圈”城镇化发展、快捷连接都市圈核心城市与中心城镇城际客运铁路。
充分利用高铁主骨架,依托济青高铁、鲁南高铁、潍莱高铁、青连铁路等既有高铁路线富余运能,通过增开车次、增加停靠站等方式,开行城际列车;新建部分城际铁路,加强省会、胶东、鲁南经济圈内城际铁路规划建设,连通高铁主骨架,加强城市间快速联系;改造提升部分普速铁路,针对产业结构转型升级城市释放货运能力的线路,开展货改客试点。
(2)市域(郊)铁路。根据通勤化需求,支持具备条件的中心城区与周边城镇组团构建市域(郊)铁路通勤网。充分挖掘和释放既有铁路运能运力,积极创造条件开行市域(郊)列车,加快淄博至博山市域铁路改造工程建设;有序新建部分线路,统筹跨城市行政区域市域(郊)铁路规划建设,重点推进济南、青岛市域(郊)铁路发展,加快青岛胶州至潍坊高密、青岛即墨至烟台海阳、济南市域铁路S1线等项目规划建设。加强市域(郊)铁路与干线高铁、城际高铁、城市轨道交通一体化衔接,推动具备条件的跨线直通运行。
(3)城市轨道交通。按照具备条件城市宜建则建的原则,重点推进济南、青岛城市轨道交通建设,积极推进具备条件的城市开展轨道交通规划建设。建设济南城市轨道交通二期规划6个地铁项目、青岛城市轨道交通三期规划项目、济南东站至济阳有轨电车项目。到2025年,城市轨道交通营运及在建里程达到700公里。
(4)普速铁路。挖掘既有铁路运输潜力,强化多式联运有效衔接,增强普速铁路网连通度,推进“普铁电气化改造”工程,持续完善“四纵四横”货运铁路网。实施“支线铁路进港入园”工程,深入推进港口集疏运、物流园区及大型工矿企业铁路专用线建设,打通铁路运输“前后一公里”。
加快实施大莱龙铁路扩能、坪岚铁路扩能、桃威铁路电气化改造等工程,力争规划建设潍坊至董家口、董家口至沂水、聊城至泰安、临沭至连云港、海阳至凤城、菏泽至徐州、郓城至巨野、临朐至沂水等铁路。
加快建设日照岚山港区、石臼港区,烟台龙口港区、芝罘湾港区,潍坊港疏港铁路,临沂临港、兖矿东平陆港、兰陵金石、山东如通、菏泽广源陆港等一批铁路专用线项目。
2、服务三大经济圈一体化发展。
山东省区域和城镇协调布局图
推动“济南青岛两核辐射,临枣济菏一带相连”经济圈一体化交通网建设,提高城际、城市通达时效。强化各经济圈节点城市连接,加速高速(城际)铁路环射组网、高速公路扩容加密、城市轨道交通和市域铁路融合发展,加快城际高品质快速路升级改造,优化公路与城市道路的顺畅衔接,推动经济圈交通基础设施互联互通和共建共享。
加强三大交通圈间干线通道衔接,着力加快城际铁路和高速公路建设。推进潍坊至邹城至济宁至商丘高速公路规划建设,加强胶东与鲁南经济圈交通连接;加快济南至微山高速公路建设,强化省会与鲁南经济圈交通连接;推进聊城至泰安至莱芜至京沪高铁辅助通道城际铁路和济南至潍坊高速公路规划建设,增强省会与胶东经济圈交通连接。
(三)建设“1+2+4+4+N”综合交通大枢纽。
建设山东半岛高级港口群,打造和培育青岛、济南2个国际性综合交通枢纽城市,打造和培育烟台、潍坊、临沂、菏泽4个全国性综合交通枢纽城市,打造和培育济南机场、青岛机场、烟台机场、临沂机场4个枢纽机场,加快建设一批综合交通枢纽设施,构建多层次、一体化的“1+2+4+4+N”综合交通枢纽体系。
1、建设山东半岛高级港口群。
建设世界一流海洋港口,加快推进以青岛港为龙头,日照港、烟台港为两翼,潍坊港、威海港、东营港、滨州港为补充的山东半岛高级港口群建设。优化港口功能和布局,推进沿海港口岸线资源统一规划、突出特色、高效开发,打造国际航运服务基地、大宗商品储运交易加工基地,推动从装卸港向枢纽港、贸易港和金融港升级。到2025年,沿海港口泊位达到627个,其中万吨级以上泊位达到360个;吞吐量达到18亿吨,其中集装箱4000万标箱。
2、优化综合交通枢纽城市功能。
加快推进青岛国际性综合交通枢纽城市建设,努力培育济南国际性综合交通枢纽城市。拓展海陆空多元化交通网络,提升全球资源配置能力,增强枢纽国际门户功能。建设和培育烟台、潍坊、临沂、菏泽全国性综合交通枢纽城市。积极建设地区性综合交通枢纽城市,支持发展成为全国性综合交通枢纽城市。优化客货中转设施、集疏运网络及场站间快速连接系统,增强枢纽衔接转运能力。强化综合交通枢纽城市之间功能互补、设施联通、协同运行。
3、打造以枢纽机场为骨干的现代化机场群。
坚持新建迁建与扩容增效并重,加快形成层次明晰、布局合理、功能完善的现代化运输机场群。支持济南机场和青岛机场打造国际枢纽机场、烟台机场打造区域枢纽机场,积极培育临沂机场打造区域枢纽机场,加快推进支线机场规划建设。
新建枣庄、聊城机场,迁建济宁、潍坊、威海机场,实施济南遥墙国际机场二期、烟台蓬莱国际机场二期、临沂启阳机场航站楼改扩建。力争实施日照山字河机场改扩建项目,开展菏泽牡丹机场二期工程前期论证。研究布局滨州、淄博、泰安机场。以济南、青岛机场为引领,打造“平安、绿色、智慧、人文”四型机场。到2025年,运输机场总数达到12个,100公里县级行政单元覆盖率达到95%。
4、加快综合客货运枢纽建设。
依托机场、港口和铁路客运站,加快建设综合客运枢纽,推进客运“零距离换乘”。优化整合综合客运枢纽交通设施、共享服务功能空间,推动不同运输方式站场集中布局、立体或同台换乘。提升完善青岛国际机场、济南东站等既有综合客运枢纽功能。加快建设济南机场、烟台南站、潍坊北站、菏泽东站、聊城西站等一批现代化综合客运枢纽。到2025年,全省综合客运枢纽达到25个。
责任编辑:刘辉
来源:山东省人民政府办公厅
声明:本文由入驻焦点开放平台的作者撰写,除焦点官方账号外,观点仅代表作者本人,不代表焦点立场。


