占地约10.5亩!济宁任城区一商业项目建设工程设计方案及规划出炉
扫描到手机,新闻随时看
扫一扫,用手机看文章
更加方便分享给朋友
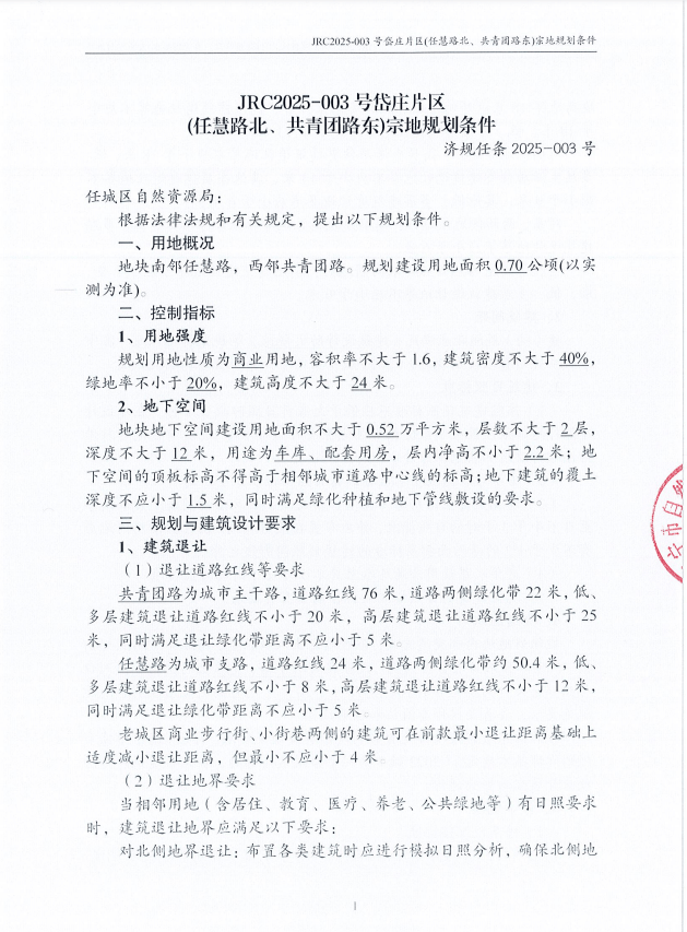
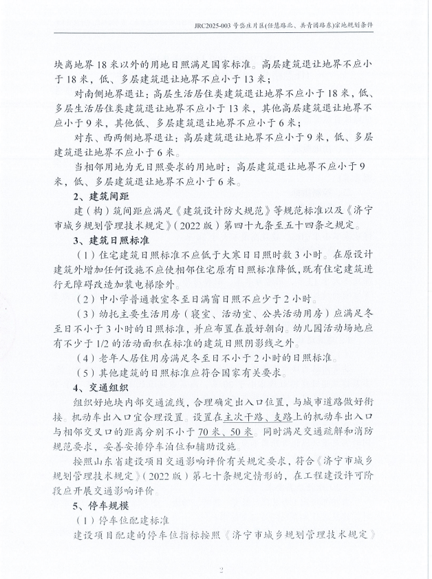
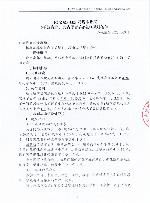
近日,搜狐网济宁小编相关渠道获悉:济宁任城区鑫声玉城新型建筑材料研发中心项目建设工程设计方案及建设工程规划许可批前公告发布,具体参数如下。

总平面图
工程概况
项目名称:鑫声玉城新型建筑材料研发中心
建设单位:山东鑫声玉城置业有限公司
项目位置:位于任城区任慧路北,共青团路东。
主要技术经济指标
项目规划建设用地面积6988㎡(约10.48亩);总建筑面积:15553.23㎡;其中,地上建筑面积:11180.8㎡,地下建筑面积4372.43㎡。容积率1.6;建筑密度40%;绿地率20%;建筑类型包括1#研发中心、门卫兼消控室等;规划机动车停车位91个,非机动停车位560个。



技术经济指标

鸟瞰图




建筑单体效果图
前期拿地信息
地块名:任城区JRC2025-003号岱庄片区(任慧路北共青团路东)地块【山东鑫声玉城置业有限公司竞得】
土地位于:任城区李营街道任慧路以北、共青团路以东;土地面积:6988㎡(约10.5亩);土地用途:商业用地;出让年限:40年;容积率不大于1.6;起始价:2086万元,综合楼面价起价:1865元/㎡;最终成交价为:2086万元(约199万元/亩),综合楼面地价成交价:1865元/㎡;溢价率:0.0%;
规划条件







责任编辑:袁培淞
声明:本文由入驻焦点开放平台的作者撰写,除焦点官方账号外,观点仅代表作者本人,不代表焦点立场。


