占地约37.9亩,估算投资3.73亿!济宁太白湖新区一大型民生项目招标
扫描到手机,新闻随时看
扫一扫,用手机看文章
更加方便分享给朋友
近日,搜狐网济宁小编相关渠道获悉:济宁太白湖新区京杭(智慧)农贸市场项目(EPC)招标公告发布,项目位于济宁太白湖新区,火炬路以西、渔皇路以南、廉庄路以东、京杭佳苑小区以北。项目规划总占地面积约25263.52㎡(约37.90亩),总建筑面积约82832.45㎡,其中地上建筑面积56432.45㎡,建设内容包括智慧多功能农贸市场32900.00㎡、综合服务中心23532.45㎡;地下建筑面积26400.00㎡,包括地下车库21400.00㎡、地下冷库5000㎡。同时配建室外道路硬化、绿化、管网等其它配套基础设施。建设工程总价估算37301.34 万元。

本招标项目京杭(智慧)农贸市场项目(EPC)(项目名称)已由山东省建设工程备案证明(项目审批、核准或备案机关名称)以2312-370892-04-01-734290(批文编号)批准建设,项目业主为山东岁耕产业发展有限公司,建设资金来自银行贷款和企业自筹(资金来源),项目出资比例为100%,招标人为山东岁耕产业发展有限公司。项目已具备招标条件,现对该工程总承包项目进行公开招标。
项目基本信息
项目编号:E3708010374005866001
工程名称:京杭(智慧)农贸市场项目(EPC)
标段划分:1
工程概况:本项目为京杭(智慧)农贸市场项目(EPC),规划总占地面积约25263.52㎡(约37.90亩),总建筑面积约82832.45㎡,其中地上建筑面积56432.45㎡,建设内容包括智慧多功能农贸市场32900.00㎡、综合服务中心23532.45㎡;地下建筑面积26400.00㎡,包括地下车库21400.00㎡、地下冷库5000㎡。同时配建室外道路硬化、绿化、管网等其它配套基础设施,建设工程总价估算:37301.34万元
招标更正公告

前期拿地信息
8月30日上午,济宁太白湖新区1宗国有建设用地使用权集中开拍。根据济宁市公共资源交易中心公布的出让结果,1宗地块底价成交,成交价为6513万元。
从该宗地块的具体分布上看,位于济宁太白湖新区。从土地用途来看,为商业用地。土地总面积为25264㎡,约38亩;起始价为6513万元。
最终,山东岁耕产业发展有限公司成功摘得该宗商业用地。
接下来,我们详细了解一下挂牌出让地块的基本情况和规划指标等要求:
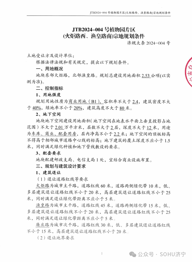
地块名:太白湖新区JTB2024-004号植物园片区(火炬路西、渔皇路南)宗地【山东岁耕产业发展有限公司竞得】
土地位于:太白湖新区火炬路以西、渔皇路以南;土地面积:25264㎡(约38亩);土地用途:商业用地;出让年限:40年;容积率不大于2.4;起始价:6513万元,综合楼面价起价:1074元/㎡;最终成交价为:6513万元(约171万元/亩),综合楼面地价成交价:1074元/㎡;溢价率:0.0%;
宗地规划条件






责任编辑:袁培淞
声明:本文由入驻焦点开放平台的作者撰写,除焦点官方账号外,观点仅代表作者本人,不代表焦点立场。


