重磅!2024年济宁市任城区城区义务教育学校招生及管理工作意见发布
扫描到手机,新闻随时看
扫一扫,用手机看文章
更加方便分享给朋友
为保障2024年任城区城区适龄儿童少年依法接受义务教育权利,根据国家省市义务教育学校招生入学法律法规及工作通知要求,结合任城教育实际,并经区政府批准,特制定本意见。
坚持以习近平新时代中国特色社会主义思想为指导,认真贯彻落实《中华人民共和国义务教育法》等相关法律法规,进一步完善招生入学办法,规范招生工作秩序,严格入学资格审验,保持政策基本稳定,确保任城区城区义务教育学校招生入学工作平稳有序。
(一)坚持政府统筹、部门联动原则。统一招生时间,统一入学办法,严格规范管理,将义务教育招生入学作为政府重点工作予以保障。
(二)坚持相对就近、免试入学原则。继续实行小学服务区招生和初中对口直升为主要方式的入学办法,确保符合入学政策的适龄儿童少年依法接受义务教育。
(三)坚持房户一致优先原则。适龄儿童户籍、自有房产(指住宅类,下同)和实际居住的地址一致,自有房产为适龄儿童或其父母(或其他法定监护人,下同)所有,且满足房产和户籍时间要求的,优先安排学位。
(四)坚持公开、公平、公正原则。通过各种渠道及时向社会发布招生入学工作信息,接受广大人民群众监督。
三、招生区域和户籍界定
任城区城区区域包括两部分:第一部分是指2008年行政区划调整前的老城区,即目前阜桥街道、古槐街道、金城街道、观音阁街道、越河街道、仙营街道、济阳街道、南苑街道所辖区域。第二部分包括五块区域,一是东至琵琶山路,南至金宇路,西至济水大道,北至任城大道;二是东至洸府河,南至任城大道,西至建设北路,北至铁路线;三是东至建设北路,南至任城大道,西至济安桥北路,北至任兴路;四是东至大运河西岸,北至兴唐运河大桥,西至济水大道,南至老运河;五是杜庙村。且上述区域须为任城区行政管辖区域。
任城区城区户籍指渔山派出所、东门派出所、解放路派出所、济阳派出所、越河派出所、太白东路派出所、阜桥派出所、观音阁派出所、红星东路派出所、运河派出所、红星新村派出所、南辛庄派出所、常青路派出所、共青团路派出所、红星西路派出所管理的户籍,和任兴路派出所、南张派出所、安居派出所管理的房户地址(区域包括东至琵琶山路,南至金宇路,西至济水大道,北至任城大道;东至洸府河,南至任城大道,西至建设北路,北至铁路线;东至建设北路,南至任城大道,西至济安桥北路,北至任兴路;东至大运河西岸,北至兴唐运河大桥,西至济水大道,南至老运河;杜庙村)一致的户籍。
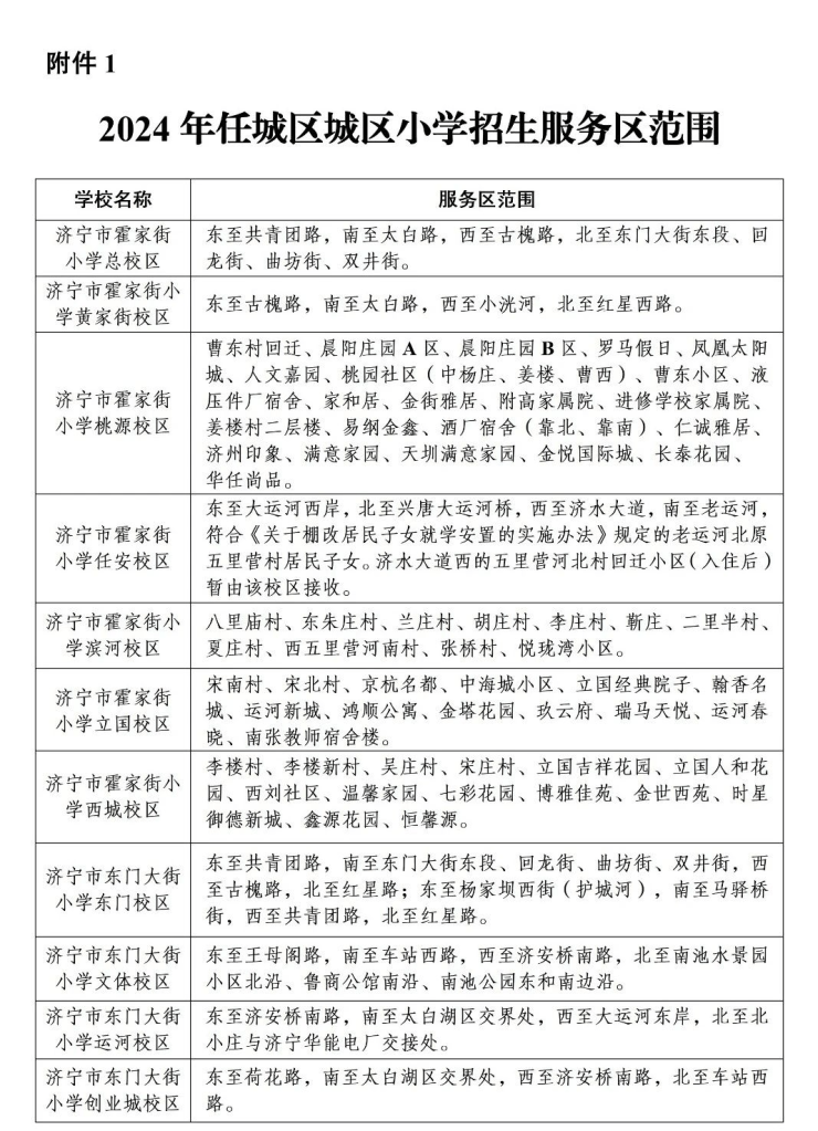
(一)2024年任城区城区小学招生服务区范围(见附件1)
(二)2024年任城区城区小学一年级招生计划(见附件2)
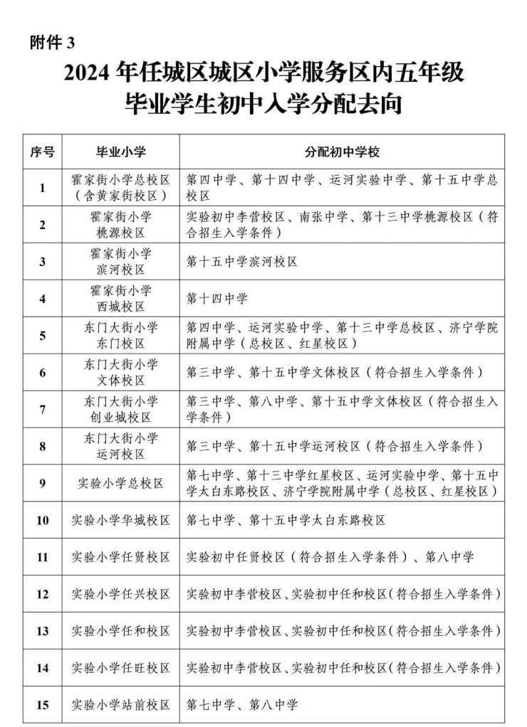
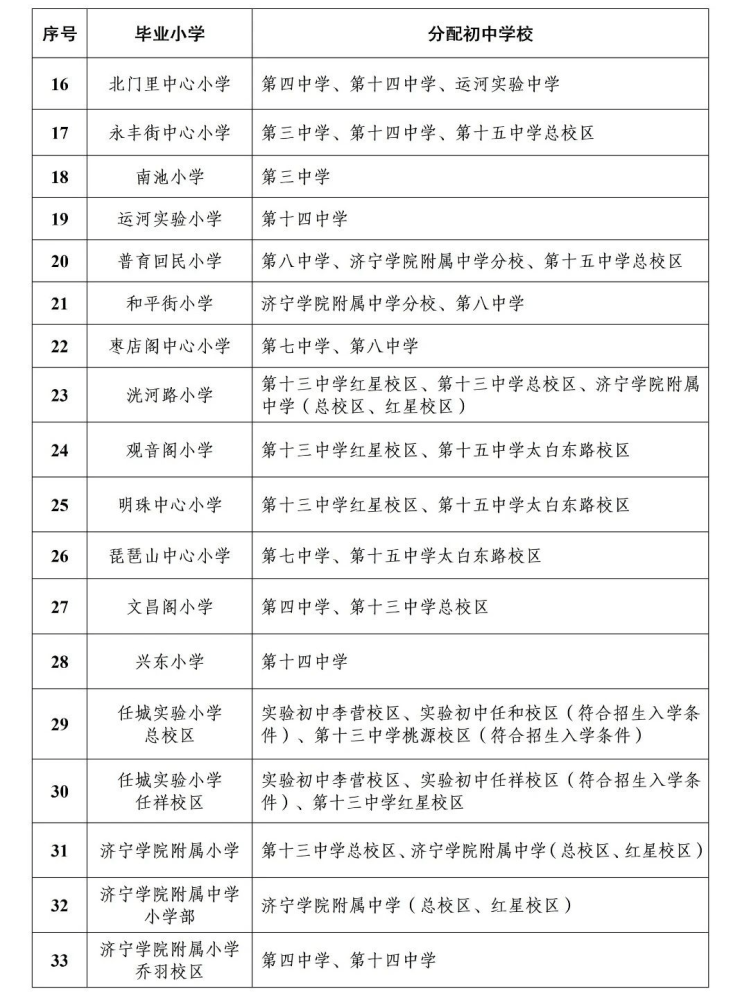
(三)2024年任城区城区小学服务区内五年级毕业学生初中入学分配去向(见附件3)
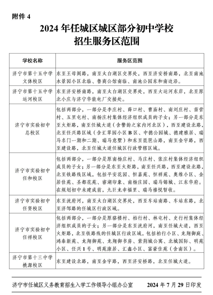
(四)2024年任城区城区部分初中学校招生服务区范围(见附件4)
(一)小学入学条件
1.入学年龄
2018年8月31日前出生,年满6周岁的适龄儿童,残疾儿童可适当延缓一年入学。
确因身体状况需延缓入学的任城区城区户籍适龄儿童,其父母需将延缓入学的书面申请及有关证明材料报任城区教育和体育局审核备案,审核同意后办理延缓入学手续。延缓期一般不得超过一年,期满后仍不能入学的需重新申请。
2.任城区城区户籍适龄儿童入学
按照“相对就近、免试入学”和“房户一致优先”原则,具体情况要求如下:
(1)户口簿户主为适龄儿童父母,其父母或适龄儿童本人有自有房产,且户籍、房产与实际居住地址一致,适龄儿童应在房产地址所在服务区学校入学。
(2)适龄儿童和其父母至少一方户籍与祖父母(或外祖父母)在同一户口簿上,房产为适龄儿童祖父母(或外祖父母)和其父母共有,适龄儿童父母占房屋产权比例不低于50%,且户籍、房产与实际居住的地址一致,适龄儿童可在房产地址所在服务区学校入学。
(3)适龄儿童和其父母至少一方户籍与祖父母(或外祖父母)在同一户口簿上,房产为适龄儿童祖父母(或外祖父母)所有,适龄儿童本人和其父母在任城区城区无自有房产,且户籍、房产与实际居住的地址一致,适龄儿童可在房产地址所在服务区学校入学。
(4)适龄儿童和其父母至少一方是任城区城区户籍,且其父母租住房管部门管理的公房、公共租赁房、廉租房,适龄儿童可在租房地址所在服务区学校入学,如租房地址所在服务区学校无学位,由任城区教育和体育局统筹安排到其他学校入学。
(5)适龄儿童及其父母至少一方户籍的登记地址和其父母或本人房产登记地址不一致的,原则上在实际居住自有房产地址所属服务区学校入学,如所属服务区学校无学位,由任城区教育和体育局统筹安排到有空余学位的学校入学。
(6)适龄儿童和其父母至少一方是任城区城区户籍,且在任城区城区无自有房产的,可在任城区城区学校入学,由任城区教育和体育局统筹安排就读学校。入学适龄儿童父母需提供身份证、户籍证明、租房证明、由房产管理部门开具的适龄儿童本人和其父母名下房产情况证明等。网上报名后,于2024年8月1日至5日到任城区教育和体育局审验证明材料(包括原件及复印件)。
(7)任城区城区寄放户籍适龄儿童(户籍登记地址的户主不是适龄儿童父母或直系亲属),建议回其父母实际居住地入学。确需在任城区城区入学的,由任城区教育和体育局统筹安排就读学校。网上报名后,于2024年8月1日至5日到任城区教育和体育局审验证明材料(包括原件及复印件)。
温馨提醒:预防接种证明不再作为入学报名前置条件,可在开学后及时向学校提供。
3.任城区进城务工人员随迁子女入学
2024年任城区进城务工人员随迁子女继续实行积分入学,本办法仅适用于任城区城区小学一年级招生。具体办法见《济宁市任城区人民政府办公室关于印发<济宁市任城区进城务工人员随迁子女积分入学办法>的通知》(济任政办字〔2022〕14号),可以通过“中国·任城教育和体育局” 官方网站(http://www.rencheng.gov.cn/jt/)“公众服务”栏目或关注微信公众号“任城教育体育”查看。
进城务工人员随迁子女达到入学积分要求的,确保在任城区城区学校(含城乡结合部部分公办学校)入学;未达到积分入学要求的,根据省教育厅“确因学位限制无法满足随迁子女入学要求的,要及早告知学生家长并说明原因。随迁子女要求回流出地入学的,流出地要妥善安排”要求,返回流出地入学。
温馨提醒:符合流出地小学报名条件的,可以在流出地小学招生报名时申请入学,不影响在任城区城区按照进城务工人员随迁子女申请积分入学。
4.房产、户籍时间要求
从2016年9月1日起,原则上五年内每套房产非同一产权人不可再次享受政策内入学机会。
2024年入学户籍迁入截止时间为2024年8月4日。
房产情况证明开具时间为2024年7月1日至8月4日。
(二)小学入学方式
2024年,继续使用“济宁市任城区适龄儿童入学服务平台”,小学一年级新生入学按照申报、审验和录取的程序进行。入学服务平台已和大数据链接,适龄儿童需在入学服务平台进行注册报名,所填信息须真实、完整、准确,否则无法生成学籍。7月29日至31日,通过张贴招生简章、发布微信等方式进行招生入学宣传。
1.任城区城区户籍适龄儿童入学
(1)申报。8月1日上午8:00至8月4日,适龄儿童进行网上注册报名,由其父母登录平台专用网址(https://jy.rencheng.gov.cn/)或“中国·任城教育和体育局”官方网站(http://www.rencheng.gov.cn/jt/), 进入“济宁市任城区适龄儿童入学服务平台”窗口,点击“任城区城区户籍适龄儿童入学信息采集系统”,按要求填写信息进行网上注册报名。
也可登录“爱山东”APP,搜索“义务教育招生”,点击进入后,选择“当前市”为“济宁市”和“当前区/县”为“任城区”,并点击“确认,去报名”。适龄儿童父母需在手机或Pad(平板)“应用市场”下载安装最新版本“爱山东”APP,注册并实名认证。
(2)审验。8月1日至5日,各学校服务区内(“服务区内”含义对应前面“2.任城区城区户籍适龄儿童入学”及其(1)至(5)条件要求,下同)适龄儿童完成网上注册报名后,学校进行审验确认。需到现场进行审验确认的适龄儿童,可按预约(或学校告知)具体时间,其父母持个人身份证、全家户口簿、房产证明等相关材料原件到学校办理。公安、住建等相关部门协助学校复验适龄儿童父母提交的证明材料,同时学校通过家访核实相关信息。
特别提醒:不申报电脑派位入学的适龄儿童,可不参加学校现场审验确认,实现“零跑腿”。
(3)派位。8月9日,在“济宁市任城区适龄儿童入学服务平台”公布济宁市霍家街小学总校区、济宁市东门大街小学东门校区、济宁市北门里中心小学、济宁市实验小学总校区、济宁市枣店阁中心小学、济宁学院附属小学招收服务区内适龄儿童后剩余学位。
8月10日,对8月5日前完成到学校现场审验确认且非任城区教育和体育局统筹安排,并自愿申报济宁市霍家街小学总校区、济宁市东门大街小学东门校区、济宁市北门里中心小学、济宁市实验小学总校区、济宁市枣店阁中心小学、济宁学院附属小学的其中一所小学剩余学位的适龄儿童,采取电脑派位方式确定入学资格,可通过“济宁市任城区适龄儿童入学服务平台”查询录取结果。通过电脑派位获得自愿申报学校入学资格的适龄儿童,可到自愿申报学校就读;未获得自愿申报学校入学资格的适龄儿童,需回自有房产所在服务区学校就读。
任城区城区以共青团路(包括南北外延线路段)和红星路交叉划分为四个片区,分别为东南片区(指共青团路以东、红星路以南的城区区域)、西南片区(指共青团路以西、红星路以南的城区区域)、西北片区(指共青团路以西、红星路以北的城区区域)和东北片区(指共青团路以东、红星路以北的城区区域)。符合申报条件的适龄儿童,可根据现场审验确认的居住地址界定所属片区。
东南片区对应申报学校为济宁市实验小学总校区和济宁市枣店阁中心小学,西南片区对应申报学校为济宁市霍家街小学总校区,西北片区对应申报学校为济宁市东门大街小学东门校区和济宁市北门里中心小学,东北片区对应申报学校为济宁学院附属小学。符合申报条件的适龄儿童不得跨片区申报学校,否则申报无效。
(4)录取。8月11日至13日,任城区义务教育招生入学工作领导小组对任城区城区户籍适龄儿童入学资格和程序进行复核。
8月15日,可通过“济宁市任城区适龄儿童入学服务平台”查询录取结果。
2.任城区进城务工随迁子女入学
(1)申报。8月1日上午8:00至8月4日,符合申请积分入学基本条件的进城务工随迁人员子女,由其父母登录专用网址(https://jy.rencheng.gov.cn/)、“中国·任城教育和体育局”官方网站(http://www.rencheng.gov.cn/jt/),进入“济宁市任城区适龄儿童入学服务平台”窗口,点击“进城务工人员随迁子女积分入学信息采集系统”,按要求填写信息进行网上注册报名。
(2)审验。8月2日至6日,网上注册成功提交后打印报名表,由进城务工随迁子女父母带齐相关证明材料原件及报名表,按预约时间到指定地点进行现场一次性提交材料审验,并确认积分。
8月8日至12日,对所有确认的进城务工随迁子女入学积分及排序情况进行公示,公示期5天。公示期内,如对积分有异议,随迁子女父母可提出复核申请,逾期不再接受复核;复核积分过程中,不再接受补充材料。
(3)录取。8月14日上午6:00,根据招生计划核定接收随迁子女入学的任城区城区公办小学(含城乡结合部部分公办学校)及其剩余学位数,确定随迁子女积分入学资格线,并在“济宁市任城区适龄儿童入学服务平台”公布,将按照“积分优先、遵循志愿”原则,实行两轮选报学校。
8月14日上午8:00至8月15日下午14:00,凡达到随迁子女积分入学资格线的,可进入“济宁市任城区适龄儿童入学服务平台”窗口,点击“进城务工人员随迁子女积分入学志愿填报系统”,在网上自愿选报1-3所就读学校。
8月15日下午,采取电脑派位方式,按照“积分优先、遵循志愿”原则,确定第一轮录取名单,并在“济宁市任城区适龄儿童入学服务平台”公布。
8月16日,达到随迁子女积分入学资格线但未被第一轮录取的,可根据公布的第一轮录取后有剩余学位的学校及剩余学位数,进入“济宁市任城区适龄儿童入学服务平台”窗口,点击“进城务工人员随迁子女积分入学志愿填报系统”,进行网上自愿选报1-3所就读学校,并须注明是否同意调剂。
8月17日,采取电脑派位方式,按照“积分优先、遵循志愿”原则,确定第二轮录取名单,并在“济宁市任城区适龄儿童入学服务平台”公布。同时,未被第二轮选报学校录取且同意调剂的随迁子女,由任城区义务教育招生入学工作领导小组统筹调剂,调剂录取名单在“济宁市任城区适龄儿童入学服务平台”公布;不同意调剂的,视为自愿放弃入学资格。
8月19日,己确定录取资格的进城务工随迁子女父母携带适龄儿童,并持积分确认单及身份证、全家户口簿到录取学校进行现场复核确认,同时学校进行家访核实相关信息;在复核过程中,发现不符合入学条件和要求的,取消入学资格。
8月20日,任城区义务教育招生入学工作领导小组对进城务工随迁子女入学资格和程序复核后,可通过“济宁市任城区适龄儿童入学服务平台”查询录取结果。
(一)招生办法
济宁市第十五中学文体校区、运河校区,济宁市第十三中学桃源校区和济宁市实验初中总校区、任和校区、任祥校区、任贤校区实行服务区招生。凡在学校招生服务区范围具有实际居住的自有房产、户籍与房产登记地址一致的小学应届毕业生,均可持有效证明材料在规定时间内到对应服务区学校报名。具体招生入学条件对应前面“2.任城区城区户籍适龄儿童入学”及其(1)至(5)条件要求。
其他初中学校继续实行“相对就近、对口直升”的免试招生办法。按照“一所初中对应几所小学”、“一所小学对应几所初中”、“几所初中对应若干小学”的办法,由就读小学根据其服务区内五年级毕业学生的居住地址分配到相对就近的初中学校就读;非服务区内的五年级毕业学生,则根据学生户籍、自有房产和实际居住地址等相关信息统筹安排到有空余学位的初中学校就读。
获得任城区城区户籍适龄儿童电脑派位入学资格以来,户籍、自有房产未发生变化的五年级毕业学生,根据自有房产所在服务区小学的初中入学分配去向相对就近安排;其他情形按前述初中招生办法落实。
(二)时间安排
1.8月中旬,济宁市第十五中学文体校区、运河校区,济宁市第十三中学桃源校区和济宁市实验初中总校区、任和校区、任祥校区、任贤校区完成招生报名后,各小学对五年级毕业学生进行初中入学分配。
2.8月下旬,任城区义务教育招生入学工作领导小组对分配情况进行复核后,由就读小学发放初中入学通知书。
生活能自理、具备基本学习能力的适龄智障儿童到任城区特殊教育学校报名、适龄盲聋哑儿童到济宁市特殊教育学校报名。对不能到校就读的残疾儿童少年纳入学籍管理,开展送教上门服务。具有接受普通教育能力的残疾儿童少年可到所在服务区学校随班就读,任何学校不得拒绝接收。
对烈士子女、符合条件的现役军人子女、公安英模、因公牺牲伤残警察子女、消防指战员子女、高层次人才子女及其他各类优抚对象,要按照有关规定落实教育优待政策。
民办学校招生范围限于任城区,对报名人数超过招生计划的,实行电脑随机录取。
(一)申请转学条件和办法。根据省市学籍管理规定和任城区教育实际,义务教育阶段转学,需申请转学学生和其父母至少一方具有任城区城区户籍或房户地址一致户籍,实际居住自有房产具有和开发商签订的《房产买卖合同》或《不动产证》(或《房产证》),且房产符合“从2016年9月1日起,原则上五年内每套房产非同一产权人不可再次享受政策内入学机会(针对小学段)”规定,一般于8月下旬向预转入学校申请。若申请转入学校具有空余学位,一般在暑假开学后两周内办理转学。毕业年级一般不转学,城区内原则不转学;学生转学按照年级对应原则办理。
(二)学籍管理办理流程
1.学籍转往任城区外学校办理流程。(1)申请人向转出学校提出转出书面申请。(2)转出学校留存申请,并根据学生转入学校和转入学校主管教育部门学籍平台提交的转学信息进行审批或否决。(3)转出学校上级教育部门根据学籍平台转学信息审批或否决。
2.学籍由任城区外学校转入办理流程。(1)申请人向转入学校提出书面转入申请。(2)转入学校同意转学后,在学籍平台提交转学信息,将相关佐证材料扫描或拍照上传。(3)转入学校上级教育部门根据平台信息审批或否决。(4)转出学校根据学籍平台转学信息审批或否决。(5)转出学校上级主管教育部门根据学籍平台转学信息审批或否决。
3.任城区内转学办理流程。(1)申请人向转入学校提出书面转入申请。(2)转入学校同意转学后,在学籍平台提交转学信息,将相关佐证材料扫描或拍照上传。(3)转出学校根据申请人转学申请,对学籍平台转学信息审批或否决。(4)学校上级主管教育部门根据学籍平台转学信息审批或否决。
4.休复学办理流程。(1)申请人向就读学校提出休复学申请。(2)经学校审核符合休复学规定的,在平台提交休复学申请,同时将县级(含县级)以上医疗机构证明、病历、相关医疗费用单据或其他有效证明扫描或拍照上传。(3)学校上级教育部门根据平台信息审批或否决。
5.学籍关键信息变更办理流程。(1)申请人向就读学校提出变更申请。(2)学校审核后在平台提交变更信息,将相关佐证材料扫描或拍照上传。(3)学校上级教育部门根据平台信息审批或否决。
(一)加强组织领导。义务教育学校招生工作政策性强,涉及面广,社会关注度高,关系到学生、家长的切身利益,关系到教育和社会的和谐稳定。各部门、各单位要增强政治意识、责任意识、纪律意识,自觉与政府决策保持一致,切实做到加强领导,周密组织,精心实施。各学校要成立以校长为第一责任人的招生入学工作领导小组,校长负总责;要抽调政治素质高、工作能力强的人员具体负责实施,明确分工,责任到人;通过各种方式宣传招生政策,及时发布学校招生信息,耐心接待家长来电来访,确保招生工作平稳有序。
(二)规范招生秩序。各学校要严格落实教育部中小学招生工作“十项严禁”纪律,按时间节点做好招生工作,不得提前招生,不得以任何形式的笔试、面试、面谈、考察或其他形式测试选拔学生,不得把竞赛成绩、考级证明、培训经历等作为入学门槛。各学校要科学均衡配备班主任、任课老师等相关教育资源,对入学新生均衡编班、阳光分班,不得以任何名义设重点班和实验班。严把入学资格关,杜绝不足龄儿童、已注册学籍、信息造假等学生入学。小学应届毕业生须全部升入初中就读,严禁留级;坚决杜绝招收未毕业的小学学生。任城区义务教育招生入学工作领导小组和城区各学校签订《2024年任城区城区义务教育学校招生入学工作责任书》,对发生违规招生行为的学校和个人,一经查实,追究学校及相关责任人的责任。严查社会培训机构以“国学班”“读经班”“私塾”等形式替代义务教育的非法办学行为。
(三)依法控辍保学。各学校要严格履行控辍保学法定职责,制定控辍保学工作方案,协同街道和相关部门共同做好失学辍学书面报告、联控联保和劝返复学工作,重点保障残疾儿童、特困家庭儿童、留守儿童入学,确保任城区城区户籍适龄儿童少年依法接受义务教育。任城区教育和体育局将依托中小学学籍管理系统,对各学校控辍保学工作进行监测和定期通报,确保秋季学期开学前,除经教育、残联、卫生健康等有关部门联合评定的不具备接受教育能力儿童外,做到应入尽入。无正当理由未送适龄儿童少年入学接受义务教育或造成辍学,情节严重或构成犯罪的,依法追究其父母法律责任。
(四)严格学籍管理。严格落实“一生一籍、籍随人走”规定,9月20日前完成新生学籍注册工作,做到“四个严禁”:严禁在校学生重复建籍,严禁抢注学籍,严禁人籍分离,严禁为未报到学生注册学籍。严格实行招生计划管理,对未经批准突破招生计划和规定班额招收的学生,一律不予注册学籍。
(五)严格公示制度。各学校要严格执行公示制度,通过公示,让社会各界、学生家长了解招生入学政策,促进招生工作公开、透明。公示内容包括:招生电话、招生时间、报名方式、入学条件、服务区范围、招生计划、报名材料、编班情况等,自觉接受社会监督。
附件:
1.2024年任城区城区小学招生服务区范围
2.2024年任城区城区小学一年级招生计划
3.2024年任城区城区小学服务区内五年级毕业学生初中入学分配去向
4.2024年任城区城区部分初中学校招生服务区范围
济宁市任城区义务教育招生入学工作领导小组
2024年7月29日






来源:任城教育体育
责任编辑:袁培淞
声明:本文由入驻焦点开放平台的作者撰写,除焦点官方账号外,观点仅代表作者本人,不代表焦点立场。


