重磅!涉及济宁这些!《山东省综合立体交通网规划纲要(2023-2035年)》发布
扫描到手机,新闻随时看
扫一扫,用手机看文章
更加方便分享给朋友
搜狐网济宁小编相关渠道获悉:近日,山东省人民政府印发山东省综合立体交通网规划纲要(2023-2035年)的通知,涵盖全省铁路、公路、水路、航空等运输方式的综合交通布局规划,其中多项涉及济宁。

根据规划目标,到2035年,建成能力充分、覆盖广泛、结构合理、便捷顺畅、衔接高效、绿色集约、智能先进、安全可靠的现代化高质量综合立体交通网,形成高效率的“一轴两廊十通道”交通网主骨架,建成以轨道网、公路网为主干,内河水运网为补充,沿海港口群、机场群比较优势充分发挥,综合交通枢纽高效衔接的“三网两群一体系”,有力支撑“123”客运通达网(省会、胶东、鲁南三大经济圈内1小时通达、省内各地2小时通达、全国主要城市3小时通达)和“123”物流网(省内1天送达、国内2天送达、国际主要城市3天送达),山东省作为东北亚乃至“一带一路”的综合交通枢纽作用更加显著。
省域交通节点连接更加便捷顺畅,基本实现乡镇及以上行政中心30分钟上高速,县级行政中心45分钟上高铁、60分钟到机场,设区市行政中心30分钟上高铁、50分钟到机场。省会、胶东、鲁南经济圈建成“济南、青岛两心辐射,临枣济菏一带相连”的一体化交通网。对外与京津冀、长三角、黄河流域地区及周边省份之间的快速通道布局更加完善,高速(城际)铁路、高速公路省际出入口分别达到15、39个,全部省际相邻县均有高速公路连接。

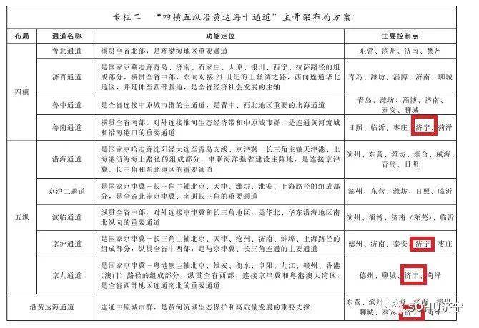
加快贯通高速(城际)铁路主通道,规划布局“八纵六横”高速(城际)铁路网,总里程约6500公里。积极配合国家有序推动渤海海峡跨海通道和高速磁悬浮试验线路规划建设。


提升重点区域、重点线路货运能力,规划建设资源富集区、货物主要集散地、重要港口和无水港、物流园区、大型工矿企业的铁路专用线,强化干支高效衔接,畅通铁路运输“前后一公里”,规划形成以“四纵四横”为主骨架的普速铁路网,总里程约6000公里。

按照“加密、扩容、强连接”的原则,加快繁忙路段扩容改造,有序推进并行线、联络线建设,规划建设以“十二纵八横十一射”为主骨架的高速公路网,规划线位约12000公里,研究线位约3000公里。


在国家布局26条普通国道基础上,规划布局105条普通省道,形成以5条省会放射线、52条纵线、29条横线及若干条联络线组成的普通省道网,普通国省道总里程约20000公里。

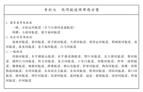
提升干线航道能力,扩大航道通达范围,规划形成以京杭运河、小清河、新万福河为骨干,其他支线为补充的“一纵两横、三干多支”内河航道网总体布局,总里程约3100公里。京杭运河与小清河连通等航道远期展望为国家高等级航道。


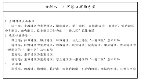
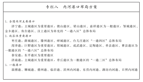
提高内河港口专业化、规模化水平,规划形成以济宁港为核心,枣庄港、菏泽港、泰安港、济南港为辅助,其他港口为补充的内河港口体系。





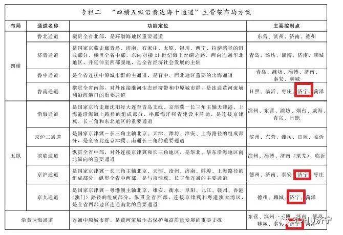
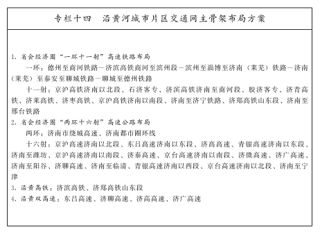
构建沿黄河城市片区交通网主骨架。沿黄河城市片区包括省会经济圈的济南、淄博、东营、泰安、德州、聊城、滨州7市及鲁南经济圈的济宁、菏泽2市。重点以济南为中心,完善济南-德州、济南-滨州(东营)、济南-淄博、济南-莱芜、济南-泰安、济南-聊城6条放射状通道和德州-滨州-淄博-济南(莱芜)-泰安-聊城-德州环形通道,加快构建“环米字形”综合交通运输主骨架。规划以济南为核心的“一环十一射”高速铁路、“两环十六射”高速公路布局,济南与周边市实现“高铁双通道”,高速公路实现“县县连省会”,打造省会半小时交通圈。强化省会经济圈与济宁、菏泽地区交通连接,以济南为引领,推动形成以沿黄高铁、沿黄两岸双高速为骨架的沿黄达海综合运输通道,提升与京津冀、中原城市群省际通道能力,支撑沿黄河城市片区高质量发展,打造黄河流域生态保护和高质量发展引领区、全国区域一体化发展示范区。

构建鲁南城市片区交通网主骨架。鲁南城市片区包括鲁南经济圈的临沂、济宁、枣庄、菏泽4市。重点强化临沂-枣庄-济宁-菏泽带状连接通道,加快构建“三字形”综合交通运输主骨架。规划“七纵两横”高速铁路、“三横十四纵”高速公路、“一纵一横”内河高等级航道布局,打造鲁南1小时交通圈。加强鲁南经济圈各市与长三角城市群通道衔接,支撑鲁南城市片区高质量发展,聚力打造全国乡村振兴先行区、全国转型发展新高地、淮河流域经济隆起带。


来源:山东政府网
声明:本文由入驻焦点开放平台的作者撰写,除焦点官方账号外,观点仅代表作者本人,不代表焦点立场。


