总投资72.97亿元!济宁兖郓段高速公路工程施工招标公告发布
扫描到手机,新闻随时看
扫一扫,用手机看文章
更加方便分享给朋友

近日,搜狐网济宁小编在济宁市公共资源交易公共服务平台上注意到:平邑至鄄城高速公路兖州至郓城段工程施工招标公告发布,批复(备案)总投资额72.97亿元,具体如下:
项目名称:平邑至鄄城高速公路兖州至郓城段工程施工
项目地点:济宁市
招标人名称:济宁兖郓高速公路有限责任公司
批复(备案)总投资额:72.97亿元
投标文件递交时间:2024年12月13日09时30分
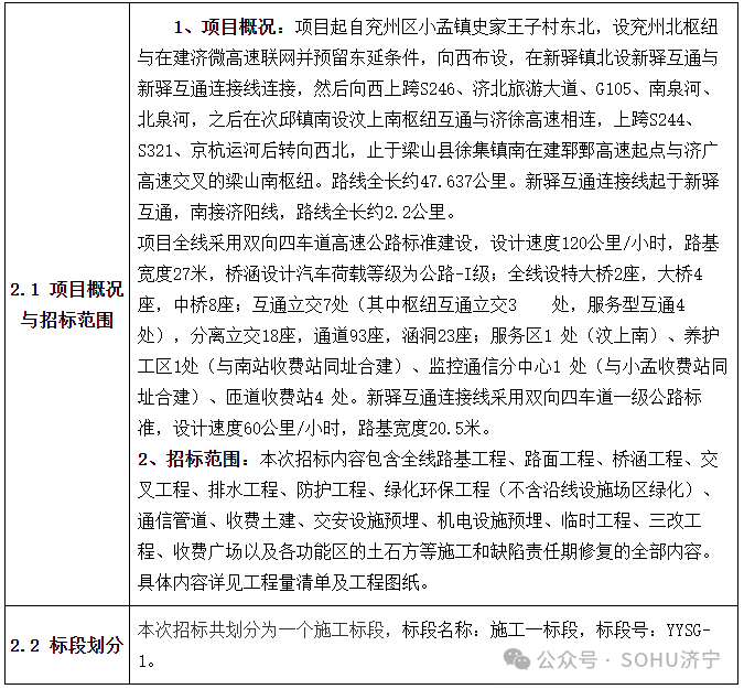
项目概况:路线全长47.64公里,全线设特大桥2座,大桥5座,中桥5座,涵洞22道;互通立交7处(其中枢纽互通立交3处),分离立交10座,通道87座;服务区1处(汶上南)、养护工区1处(与南站收费站同址合建)、监控通信分中心一处(与小孟收费站同址合建)、匝道收费站4处。设连接线1条,小孟互通连接线长2.22公里。
招标内容:本项目标段内路基工程、路面工程、桥涵工程、交叉工程、排水工程、防护工程、交通安全设施及预埋管线工程、中央分隔带及边坡绿化、收费广场以及各功能区的土石方、临时工程等招标图纸中标明的全部施工内容。
项目位置图

1. 招标条件

2. 项目概况与招标范围

3. 投标人资格要求

4. 招标文件的获取

5.投标文件的递交

6. 联系方式

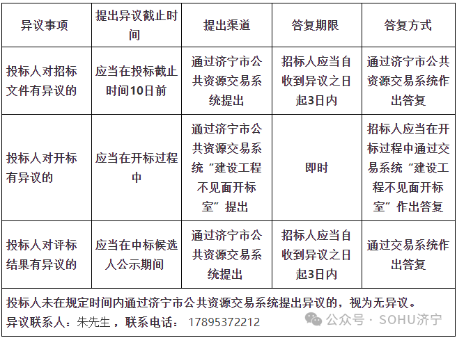
7、异议提出与答复

8、其他

【小编说】
该项目也称为济梁高速,从梁山南沿此高速向东转济徐高速可直达济宁。兖郓高速在济宁段也称兖梁高速,可让梁山和汶上人民沿此高速向东直达济宁大安机场。
该项目建成将使梁山至济宁更加通畅,远期全线建成后,梁山、汶上、兖州、曲阜、泗水串联起来,相互之间的交通交流也会更加便捷。兖州区的高速也将实现突破,从三横(董梁高速、日东高速、济邹高速),现在又加了一横,通达度进一步提升。
责任编辑:袁培淞
声明:本文由入驻焦点开放平台的作者撰写,除焦点官方账号外,观点仅代表作者本人,不代表焦点立场。


