超20城支持“一人购房全家帮”,全家公积金分担买房压力
扫描到手机,新闻随时看
扫一扫,用手机看文章
更加方便分享给朋友
越来越多的城市出台公积金新政,明确直系亲属可提取住房公积金用于支付购房款或者偿还房贷,实行“一人购房全家帮”。
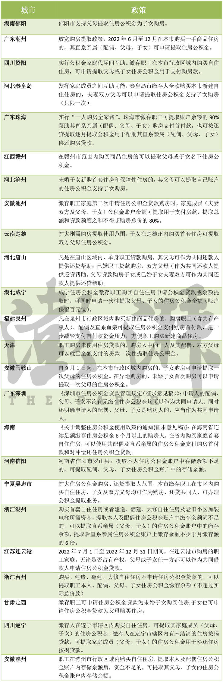
据澎湃新闻不完全统计,今年以来,至少包括湖南邵阳、广东潮州、四川资阳、河北秦皇岛、广东珠海、江西赣州、河北沧州、安徽池州、云南楚雄、河北唐山、湖北咸宁、福建泉州、天津、安徽马鞍山、广东深圳、海南、河南信阳、宁夏吴忠市、浙江湖州、江苏连云港、浙江台州、甘肃定西、四川遂宁、安徽滁州等20余个省市发布公积金贷款新政,多地在政策中提到,子女购房可提取父母公积金,实行“一人购房全家帮”。以四川遂宁为例,9月5日,四川省遂宁市住房和城乡建设局发布《遂宁市主城区进一步促进房地产业平稳健康发展的政策措施》政策解读。《措施》显示,实施住房公积金阶段性支持政策,缴存人在遂宁市辖区内购买自住住房,可提取其家庭成员(父母、子女)的住房公积金;缴存人在遂宁市辖区内有未结清的住房按揭贷款,可提取家庭成员(父母、子女)的住房公积金用于偿还住房按揭贷款。
近日,海南省住房公积金管理局制定的《关于调整住房公积金使用政策的通知(征求意见稿)》也提及了相关内容,《征求意见稿》提及推行“一人购房全家帮”相关住房公积金互助使用政策,保障缴存人住房刚性需求。
根据《征求意见稿》,“一人购房全家帮”是指在海南省连续足额缴存住房公积金6个月以上的购房人,在省内购买家庭首套自住住房,可以使用其配偶及直系亲属的住房公积金支付购房首付款和对冲偿还住房公积金贷款。
《征求意见稿》明确,直系亲属是指购房人及其配偶的父母或子女。购房人直系亲属家庭在海南省无未结清的住房公积金贷款且住房不超过1套(2孩及以上家庭可放宽至2套),方可申请办理直系亲属的购房提取和对冲还贷业务。
另以河南信阳为例,9月1日,河南省信阳市罗山县发布的《罗山县人民政府办公室关于印发罗山县促进房地产市场平稳健康发展若干措施(试行)的通知》则显示,提取本人住房公积金账户中存储余额不足的,可提取配偶、父母、子女住房公积金账户中的存储余额。
诸葛找房数据研究中心分析师梁楠指出,从形式上来看,“一人购房全家帮”政策调整分别从帮还贷、帮提取公积金付首付以及提取亲属公积金用于支付购房款等方面展开,这进一步体现了政策调整的灵活性和形式的多样性,同时也呼应支持居民合理住房需求的政策导向。
梁楠认为,此类政策的出台主要是由于当前楼市修复进程缓慢,加之多地疫情有所反复,导致房地产交易市场走弱,各城因城施策适度调整楼市政策,通过直系亲属的助力来分担购房者的经济压力,从需求端修复居民购买力,助力居民购房情绪的提振,为全国公积金政策的调整提供一个调整范例,具有一定的创新性。预计后续一些楼市景气度不高的城市有望跟进此类政策,促进市场预期修复。
责任编辑:刘辉
来源:澎湃新闻
声明:本文由入驻焦点开放平台的作者撰写,除焦点官方账号外,观点仅代表作者本人,不代表焦点立场。


