再升级!住房和城乡建设部发布《完整居住社区建设指南》
扫描到手机,新闻随时看
扫一扫,用手机看文章
更加方便分享给朋友

近日,住房和城乡建设部发布《完整居住社区建设指南》,什么是完整居住社区?完整居住社区建设指南又规定了哪些内容?今天就让我们一起来了解一下吧。
为深入贯彻习近平总书记关于更好为社区居民提供精准化、精细化服务的重要指示精神,落实党中央、国务院关于加强基层治理的决策部署,建设安全健康、设施完善、管理有序的完整居住社区,住房和城乡建设部在总结地方实践经验基础上,组织编制了《完整居住社区建设指南》,现已发布。
完整居住社区的概念
居住社区是城市居民生活和城市治理的基本单元,是党和政府联系、服务人民群众的“最后一公里”。完整居住社区是指在居民适宜步行范围内有完善的基本公共服务设施、健全的便民商业服务设施、完备的市政配套基础设施、充足的公共活动空间、全覆盖的物业管理和健全的社区管理机制,且居民归属感、认同感较强的居住社区。

完整居住社区的规模
各地应根据儿童、老年人等社区居民的步行能力、基本服务设施的服务能力以及社区综合管理能力等,合理确定完整居住社区规模。以居民步行5-10分钟到达幼儿园、老年服务站等社区基本公共服务设施为原则,以城市道路网、自然地形地貌和现状居住小区等为基础,与社区居民委员会管理和服务范围相对接,因地制宜合理确定居住社区规模,原则上单个居住社区以0.5-1.2万人口规模为宜。

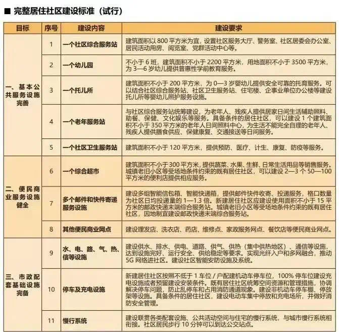
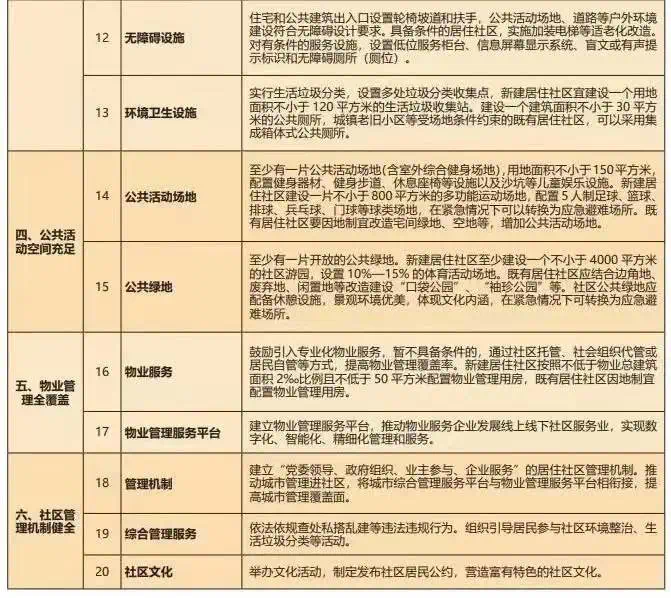
完整居住社区的建设要求
完整居住社区建设目标为基本公共服务设施完善、便民商业服务设施健全、市政配套基础设施完备、公共活动空间充足、物业管理全覆盖,以及社区管理机制健全。(一)基本公共服务设施完善:包括一个社区综合服务站、一个幼儿园、一个托儿所、一个老年服务站和一个社区卫生服务站。(二)便民商业服务设施健全:包括一个综合超市、多个邮件和快件寄递服务设施以及其他便民商业网点。(三)市政配套基础设施完备:包括水、电、路、气、热、信等设施,停车及充电设施、慢行系统、无障碍设施和环境卫生设施。(四)公共活动空间充足:包括公共活动场地和公共绿地。(五)物业管理全覆盖:包括物业服务和物业管理服务平台。(六)社区管理机制健全:包括管理机制、综合管理服务和社区文化。


十五分钟生活圈规模及建设要求
建立社区步行和骑行网络,推进社区绿道建设,串联若干个居住社区,构建十五分钟生活圈,统筹中小学、养老院、社区医院、运动场馆和公园等设施配套。十五分钟生活圈一般由城市干路或用地边界线所围合,居住人口规模为5-10万人,服务半径为800-1000米,与街区、街道的管理和服务范围相衔接。
责任编辑:刘辉
声明:本文由入驻焦点开放平台的作者撰写,除焦点官方账号外,观点仅代表作者本人,不代表焦点立场。


