占地约181亩!任城区一大型工业项目建设用地规划许可批前公告
扫描到手机,新闻随时看
扫一扫,用手机看文章
更加方便分享给朋友
近日,搜狐网济宁小编了解到:济宁市自然资源和规划局收到济宁唐星生财农村开发建设有限公司关于济宁市智能机械制造产业园项目的建设用地规划许可申请,根据《中华人民共和国城乡规划法》《山东省城乡规划条例》等法律法规和国家、省有关规定,经审核,该建设用地符合国土空间规划和用途管制要求,现对核发该项目建设用地规划许可进行批前公告,如有意见或建议,请在公告期内及时反馈至济宁市自然资源和规划局,公告期限内若无异议,将依法核发该项目用地规划许可证。
一、建设项目基本情况:
1.用地单位:济宁唐星生财农村开发建设有限公司
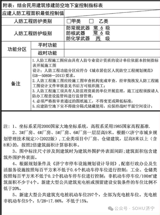
2.项目名称:济宁市智能机械制造产业园项目地块
3.用地位置:兴科路东、科技路北
4.土地用途:二类工业用地
5.用地面积:120624平方米
6.建设规模:以批准的规划方案为准
7.土地取得方式:出让
二、公告期限:2025年7月10日-2025年7月18日
三、公告地点:建设项目现场、济宁市自然资源和规划局网站
四、联系电话:0537-5662809,办公地址:济宁市任城区任兴商务中心C座9楼
前期相关规划及拿地信息
任城区再添一大型工业项目!6月20日,搜狐网济宁小编从济宁市自然资源和规划局官方网站获悉:济宁市智能机械制造产业园项目建设工程设计方案及建设工程规划许可批前公告已发布,具体参数如下。

总平面图
项目名称:济宁市智能机械制造产业园
建设单位:济宁唐星生财农村开发建设有限公司
建设位置:北邻辰宁路,南邻规划科技路,西邻规划兴科路,东邻山东恒圣新材料有限公司
主要技术经济指标
规划建设用地面积为12.06公顷,总建筑面积147234.08平方米,其中地上建筑面积146919.08平方米,地下建筑面积315.00平方米;容积率1.80,建筑密度59.64%,绿化率1.31%,机动车停车位共297辆(全部位于地上),非机动车停车位5883辆(全部位于地上)。


技术经济指标

鸟瞰图

分析图

建筑平面图及立面图


建筑透视图
地块名:任城区JRC2024-006号二十里铺片区(兴科路以东科技路以北)地块【济宁唐星生财农村开发建设有限公司竞得】
土地位于:任城区二十里铺街道兴科路以东、科技路以北;土地面积:120624㎡(约181亩);土地用途:工业用地;出让年限:50年;容积率不小于1.0;起始价:4283万元,综合楼面价起价:355元/㎡;最终成交价为:4283万元(约24万元/亩),综合楼面地价成交价:355元/㎡;溢价率:0.0%;
责任编辑:袁培淞
声明:本文由入驻焦点开放平台的作者撰写,除焦点官方账号外,观点仅代表作者本人,不代表焦点立场。


