涉及143个项目!济宁市城区最新存量住宅用地信息发布
扫描到手机,新闻随时看
扫一扫,用手机看文章
更加方便分享给朋友
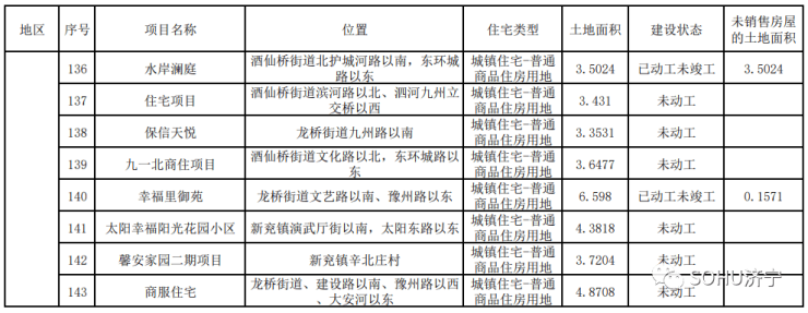
近日,搜狐网济宁小编相关渠道获悉:2023年济宁市城区存量住宅用地信息公示(一)公布,济宁市截至2023年3月中旬城区存量住宅用地信息如下:

截至2023年3月中旬,济宁市城区存量住宅用地项目共计143个,总面积692.4公顷(约10386亩),其中未动工土地面积97.4公顷(约1461亩),已动工未竣工土地面积595公顷(约8925亩),未销售房屋的土地面积297.1公顷(约4456亩)。

























责任编辑:刘辉
声明:本文由入驻焦点开放平台的作者撰写,除焦点官方账号外,观点仅代表作者本人,不代表焦点立场。


