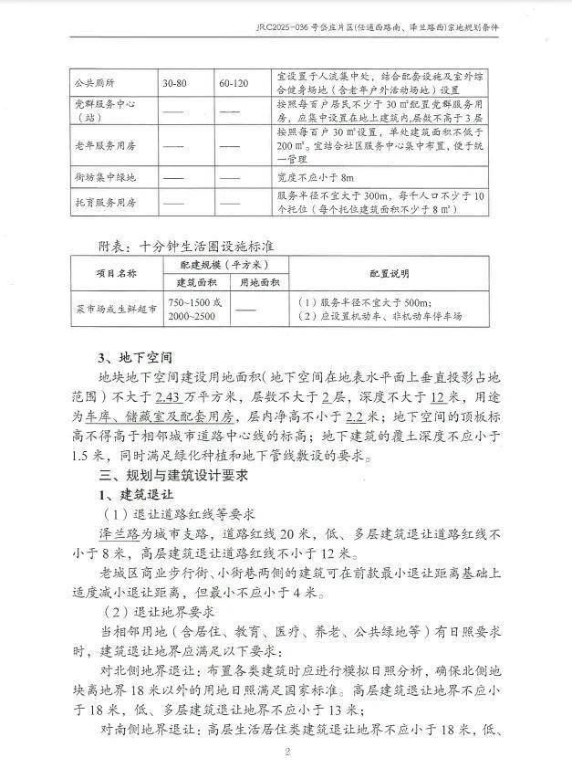
占地约42.4亩,成交价2.04亿元!济宁市任城区1宗商住地块成功出让!
扫描到手机,新闻随时看
扫一扫,用手机看文章
更加方便分享给朋友
搜狐网济宁小编相关渠道获悉:11月12日上午,济宁市任城区1宗国有建设用地使用权集中开拍。根据济宁市公共资源交易中心公布的出让结果,该宗地块底价成交,总成交价为20413万元。
从该宗地块的具体分布上看,位于任城区。从土地用途来看,为城镇住宅用地兼容商业用地。土地总面积为28280㎡,约42.4亩;起始价为20413万元。
最终,济宁任鸿置业有限公司成功摘得该宗地块。
接下来,我们详细了解一下挂牌出让地块的基本情况和规划指标等要求:
该宗地规划保留1栋现状建筑物,评估价值为430万元。土地和地上建筑物一并处置,受让人分别缴纳土地出让价款和地上建筑物价款。
地块名:任城区JRC2025-036号岱庄片区(任通西路南泽兰路西)地块【济宁任鸿置业有限公司竞得】
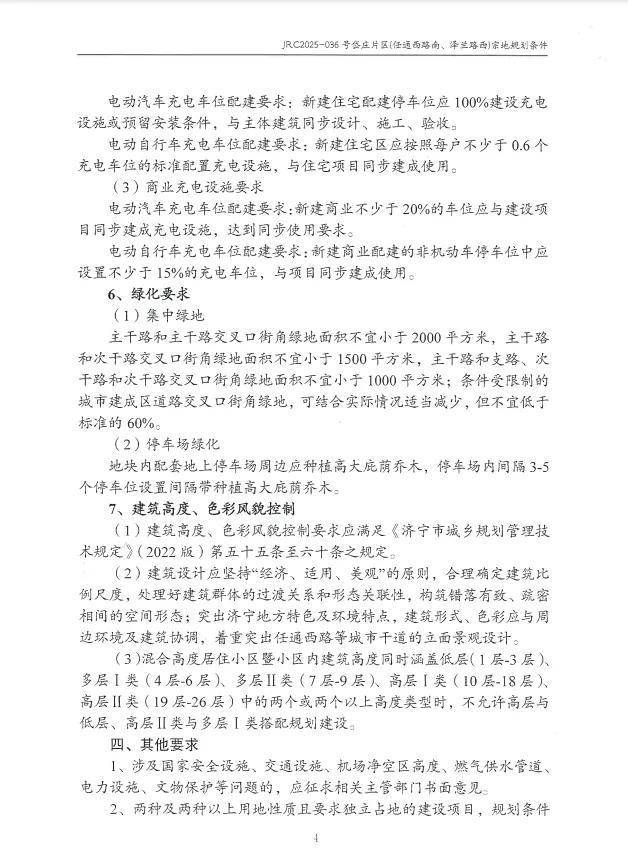
土地位于:任城区李营街道任通西路以南、泽兰路以西;土地面积:28280㎡(约42.4亩);土地用途:城镇住宅用地兼容商业用地;出让年限:住宅70年、商业40年;容积率不大于1.8;起始价:20413万元,综合楼面价起价:4010元/㎡;最终成交价为:20413万元(约481万元/亩),综合楼面地价成交价:4010元/㎡;溢价率:0.0%;

该地块位于任城区辖区内,南邻济宁职业技术学院、济宁实验中学较近,东侧有任城生态湿地公园、永旺济宁购物中心、龙贵购物广场,距离济宁汽车北站较近,附近生活配套一应俱全,商务办公聚集,教育资源丰富,交通出行便利。
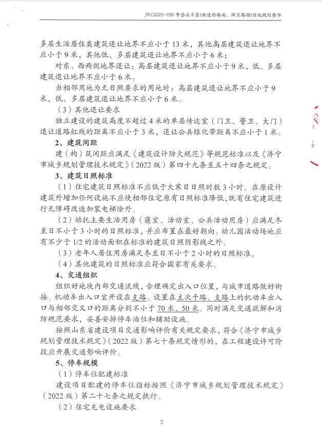
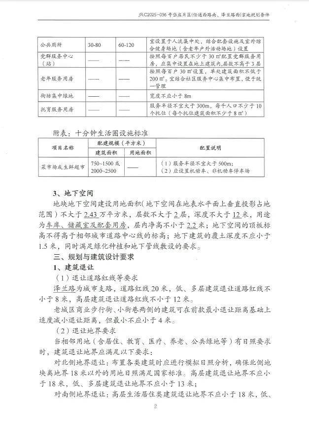
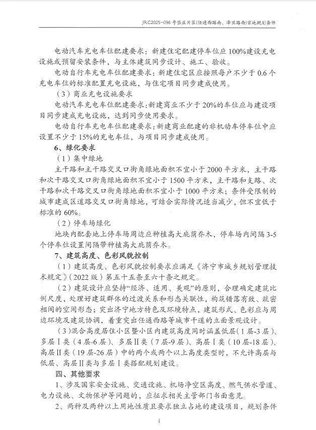
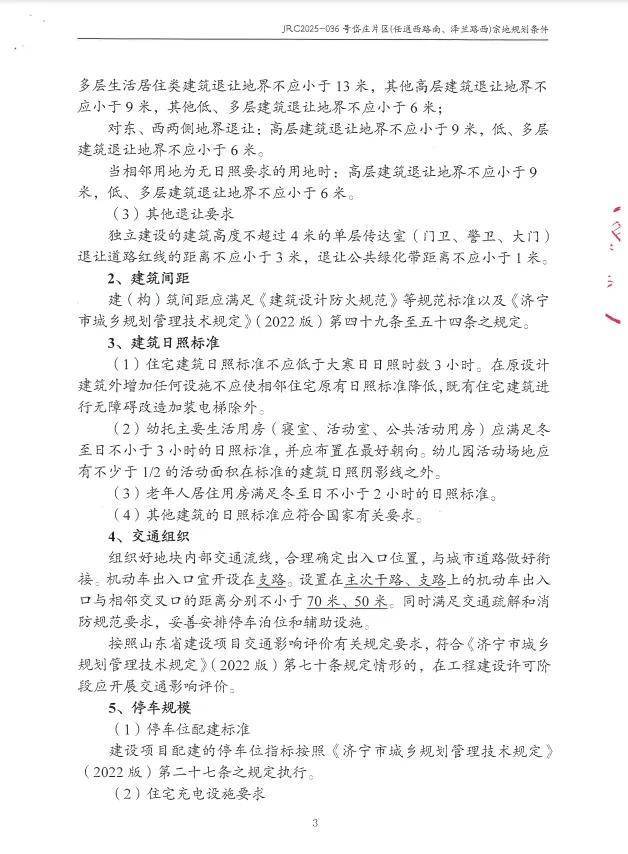
规划条件
责任编辑:袁培淞
声明:本文由入驻焦点开放平台的作者撰写,除焦点官方账号外,观点仅代表作者本人,不代表焦点立场。


