重磅!任城区登记注册幼儿园名单全公布,地址、性质及规模出炉
搜狐焦点济宁房产网 2018-07-20 08:01:29
用手机看
扫描到手机,新闻随时看
扫一扫,用手机看文章
更加方便分享给朋友
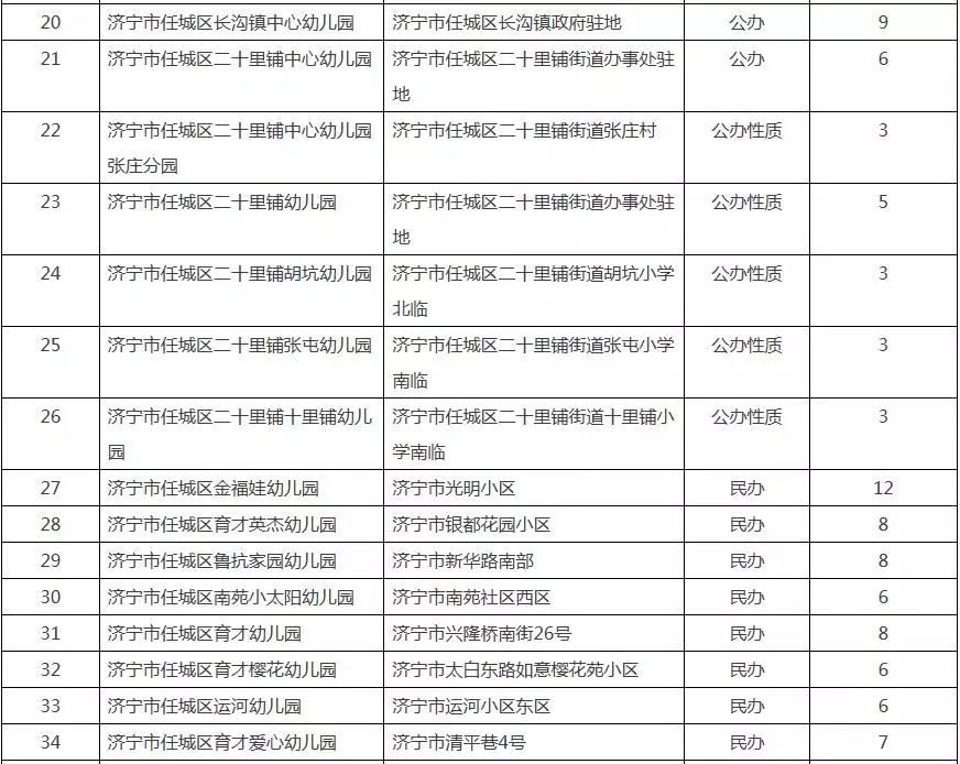
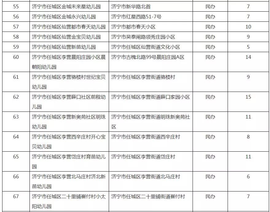
近日,任城区教体局官方网站公布了任城区登记注册幼儿园名单,对学校性质以及学校规模进行了公布,希望对给孩子择校的你有帮助。一起来看看!
经过了寸步不离的看娃经历,孩子转眼间幼儿园报名季又要开始了。你知道你家附近有哪些幼儿园吗?你家孩子幼儿园选好了吗?
近日,任城区教体局官方网站公布了任城区登记注册幼儿园名单,对学校性质以及学校规模进行了公布,希望对给孩子择校的你有帮助。
一起来看看
↓↓↓
崭新的角色、生疏的环境、陌生的伙伴……太多的变化一起涌向幼儿,希望每个孩子都能选择到心仪的学校,开始自己的新阶段!
关注济宁房产、济宁房价、济宁楼盘、济宁住房公积金查询等资讯服务,请持续关注搜狐焦点济宁房产网或济宁房产信息网https://jining.focus.cn/
声明:本文由入驻焦点开放平台的作者撰写,除焦点官方账号外,观点仅代表作者本人,不代表焦点立场。


