建议收藏!济宁公交线路站点设置来了(市区+嘉祥)
搜狐焦点济宁房产网 2021-04-29 08:30:15
用手机看
扫描到手机,新闻随时看
扫一扫,用手机看文章
更加方便分享给朋友
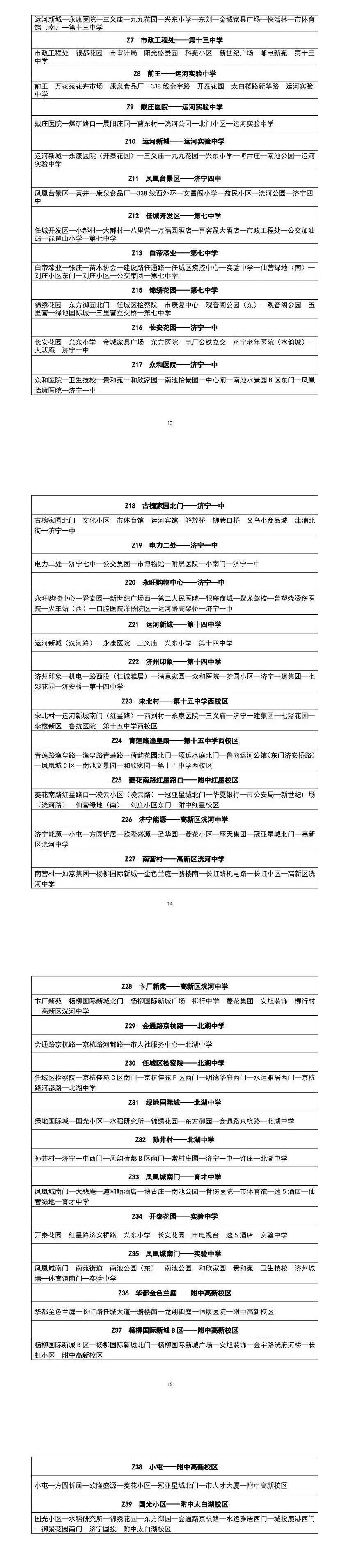
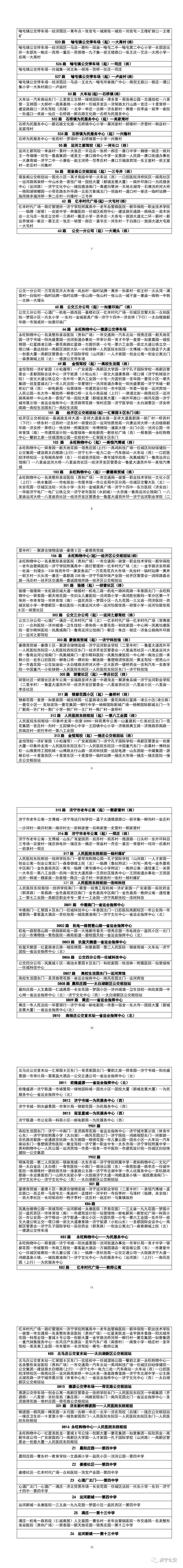
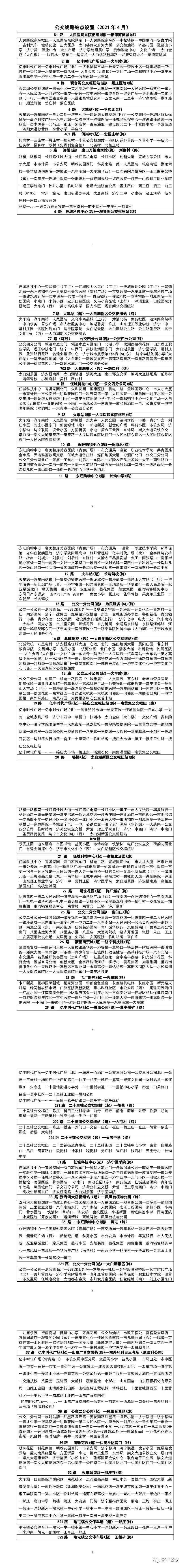
济宁公交线路站点设置详情来,涉及济宁城区和嘉祥县区,具体如下:
济宁市区公交线路站点设置
嘉祥县公交线路站点设置
责任编辑:刘辉
来源:济宁公交
声明:本文由入驻焦点开放平台的作者撰写,除焦点官方账号外,观点仅代表作者本人,不代表焦点立场。


