重磅!6月底可实现飞机试航,济宁南部再添一座机场!
扫描到手机,新闻随时看
扫一扫,用手机看文章
更加方便分享给朋友
实施乡村振兴战略,是党的十九大作出的重大战略部署,是新时代“三农”工作的主抓手。微山县立足特有资源条件,坚持“标准化提升、特色打造,点片面结合、梯次推进”原则,启动示范片区创建“1+3+2”工程。以示范项目创建为引领,狠抓乡村振兴工作。
微山岛乡村振兴示范区——微山岛机场在建设过程中,因为手续问题迟迟得不到解决,项目成了“僵尸项目”。了解情况后,指挥部多次主动对接容商集团,争取各部门支持,积极对上协调,目前微山岛容商机场已通过省发改委A一类通航机场审批,项目得以重新启动,飞机跑道正在建设中,预计6月底前可实现飞机试航。
新闻扩展
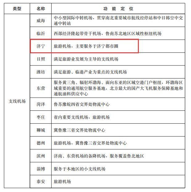
到2025年,全省民用机场要达到69个;到2035年,全省民用机场达到110个,到2035年,济宁将有5个机场,包含迁建1个运输机场和新建4个通用机场,微山岛、梁山、经开区、高新区都将建通用机场。
山东省民用运输机场功能定位
山东省 A1、A2级和B类
通用机场布局方案(2035)
近期 A1、A2级和B类
通用机场建设项目表
目前全省共有9个运输机场,形成了“两枢一干六支”的机场格局,分别是济南遥墙、青岛流亭两个枢纽机场,烟台蓬莱一个干线机场,威海大水泊、临沂沐埠岭、济宁曲阜、日照山字河、潍坊南苑、东营胜利6个支线机场。数量位列全国第六位,是华东地区运输机场数量最多的省份,每万平方公里分布0.57个机场,密度位居全国第8位。通用机场方面,全省现有6个通用机场,分布在蓬莱、滨州、平阴、莱芜和德州。
山东省民用机场现状图
山东省民用机场近期布局图
(2018-2022)
山东省民用机场中期布局图
(2023-2025)
山东省民用机场远期布局图
(2026-2035)
2017年,全省民用运输机场完成旅客吞吐量5016万人次,货邮吞吐量42万吨,分别位居全国第7位、第10位,旅客吞吐量同比增长19%。其中青岛流亭机场和济南遥墙机场旅客吞吐量分别达到2321万、1432万人次,位居全国第15、25位。全省民用运输机场开通航线500余条,其中国际航线60余条。
作为人口数量全国第二、经济总量全国第三的省份,山东现有运输机场服务能力与人口、经济地位不相匹配。截至目前全省还有8个设区的市没有运输机场,绝大部分设区市没有通用机场。根据规划,到2022年,全省民用机场要达到52个,其中运输机场12个、新增菏泽机场、枣庄机场、聊城机场。
声明:本文由入驻焦点开放平台的作者撰写,除焦点官方账号外,观点仅代表作者本人,不代表焦点立场。


