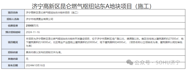
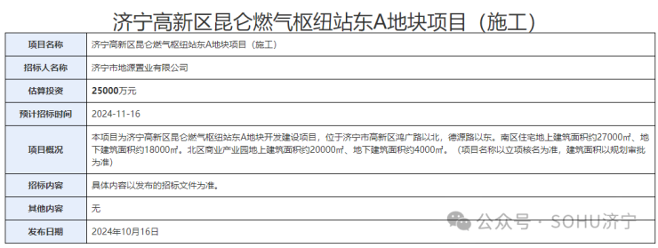
总投资约5.3亿元,设计居住264户!济宁城区再添一高品质住宅项目
扫描到手机,新闻随时看
扫一扫,用手机看文章
更加方便分享给朋友
济宁城区再添商住项目!近日,搜狐网济宁小编相关渠道获悉:济宁市堃发紫檀英才苑建设工程设计方案批前公示发布,具体参数如下。

总平面图
工程概况
项目名称:堃发紫檀英才苑建设工程设计方案
建设单位:济宁市地源置业有限公司
项目位置:规划王回庄东路以南,德源路以东,鸿广路以北。
主要技术经济指标
A地块:项目建设用地面积33234㎡(约50亩);总建筑面积:64193.33㎡;其中,地上建筑面积为41204.7㎡、地下建筑面积为22988.63㎡;住宅层数为4层、5层、8层、11层,一层层高3-3.3米,标准层层高3-3.1米,建筑高度13.6米、16.4米、25.7米、33.4米。配套公建层数为1层、2层,一层层高4.3-4.8米,二层层高3.3米,建筑高度5米、9.75米。;容积率为1.24;建筑密度28%;绿地率35%;计划总居住户(套)数为264户(套),居住人数约845人(按3.2人/户预算);建筑类型包括住宅、配套用房、公服配套设施等;规划机动车停车位286个,非机动车位427个。
B地块:项目建设用地面积1390㎡(约2.1亩);总建筑面积:1028.6㎡;其中,地上建筑面积为1028.6㎡,地下建筑面积为0㎡;层数为3层,一层层高3.6米,二层层高3.6米,三层层高3.6米,建筑高度11.7米;容积率为0.74;建筑密度28%;绿地率30%;规划班级数3个,学生人数90个;规划机动车停车位1个,非机动车位5个。


技术经济指标

鸟瞰图

日照分析图
前期相关信息
地块名:济宁高新区昆仑燃气枢纽站东A地块【济宁市地源置业有限公司拍得】
土地位于:济宁高新区鸿广路以北、德源路以东;土地面积:33234㎡(约50亩);土地用途:商住用地;出让年限:商业40年、住宅70年;容积率小于等于2.3;起始价:19951万元,综合楼面价起价:2610元/㎡;交付条件为净地;最终成交价为:19951万元(约399万元/亩),综合楼面地价成交价:2610元/㎡;溢价率:0.0%;

2024年10月16日发布招标计划


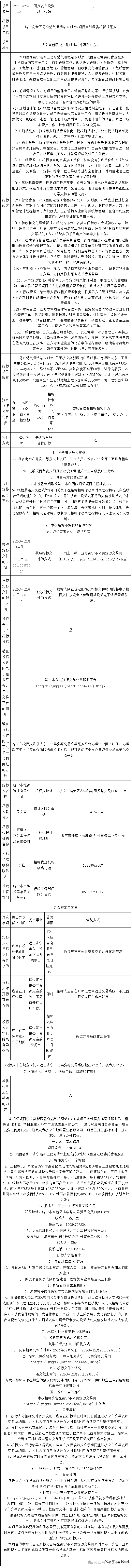
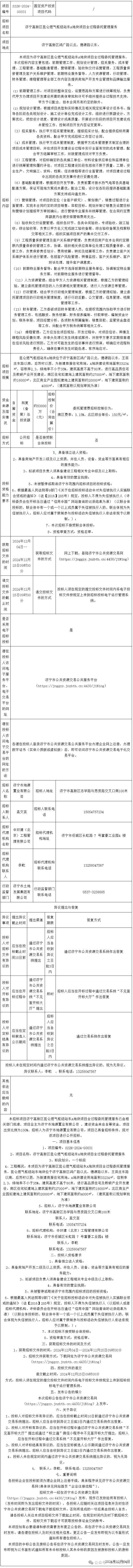
2024年12月4日济宁高新区昆仑燃气枢纽站东A地块项目全过程委托管理服务招标公告

本招标项目济宁高新区昆仑燃气枢纽站东A地块项目全过程委托管理服务已由相关部门批准,项目业主为济宁市地源置业有限公司 ,建设资金来自自筹资金,项目出资比例为100%,招标人为济宁市地源置业有限公司。项目已具备招标条件,现对该项目进行公开招标。
项目基本信息
项目编号:SZZH-2024-G0031
项目名称:济宁高新区昆仑燃气枢纽站东A地块项目全过程委托管理服务
标段划分:一个标段
工程概况:本项目为济宁高新区昆仑燃气枢纽站东A地块项目全过程委托管理服务,昆仑燃气枢纽站东地块位于济宁高新区鸿广路以北,德源路以东,王回庄东路以南,后苏村以西,为新建商服住宅用地。A地块建设用地面积33234㎡,容积率2.3,绿地率不小于35%,建筑高度不高于80米,进行高品质住宅及教研产业开发建设。南区住宅拟建地上建筑面积约27000㎡、地下建筑面积约18000㎡。北区商业产业园拟建地上建筑面积约20000㎡、地下建筑面积约4000㎡。(建筑面积以规划审批为准)
项目批复(备案)总投资额约5.3亿元。
【小编聊一聊】
济宁高新区堃发紫檀英才苑项目的批前公示,揭示了区域城市更新与居住升级的新动向。从规划指标看,项目呈现显著的低密度特征:A地块容积率仅1.24,建筑密度28%,绿地率35%,搭配4-11层的阶梯式住宅布局,契合当前市场对改善型住房的需求。B地块0.74的容积率与3班幼儿园配置,更凸显"教育+居住"的复合功能定位。这种设计既响应了国家"控高减密"的政策导向,也为高新区吸引人才提供了宜居载体——项目名称中的"英才苑"或正暗示其人才社区属性。
项目突破传统商住模式,创新打造"居住+教研"复合生态。A地块高品质住宅与B地块3个班教学规模的幼儿园形成有机联动,既满足人才安居需求,又通过教育配套构建成长型社区。更值得关注的是,招标文件中"教研产业开发"的定位,预示着项目或将引入科研机构或教育平台,与周边产业园区形成"研发-生产-生活"闭环。这种产城融合的探索,有望使高新区从"产业集聚区"升级为"人才磁极"。
责任编辑:袁培淞
声明:本文由入驻焦点开放平台的作者撰写,除焦点官方账号外,观点仅代表作者本人,不代表焦点立场。


