总成交价9个亿!今日邹城成功出让6宗地块,均为溢价成交
扫描到手机,新闻随时看
扫一扫,用手机看文章
更加方便分享给朋友
今日,济宁搜狐焦点房产网小编从济宁市自然资源和规划局获悉:邹城市自然资源和规划局以网上挂牌方式出让邹城市6宗国有建设用地使用权,土地性质包含住宅、商服、金融、工业等用地,总起始价56173万,总计369081㎡,约554亩。经激烈竞价后均为溢价成交。为90021万元。
接下来,我们详细了解一下挂牌出让地块的基本情况和规划指标等要求:


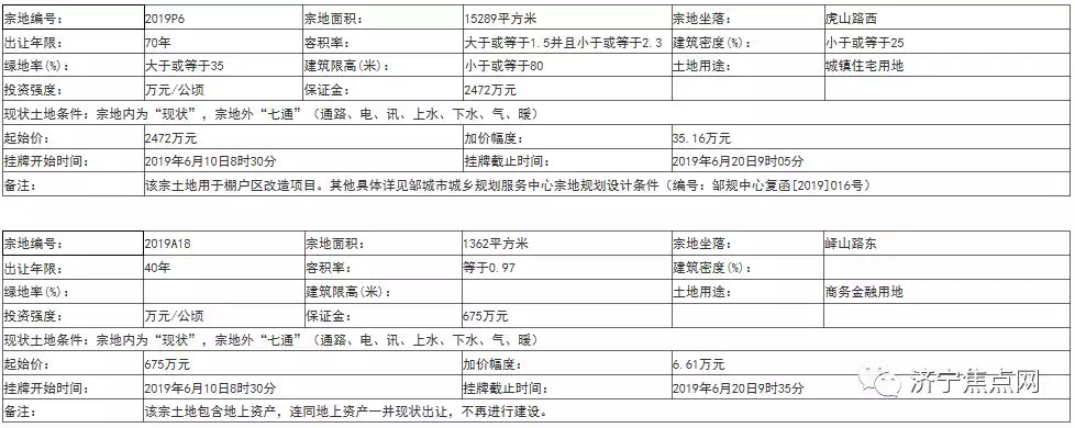
地块1:2019P6 ( 山东圣奥建设开发有限公司拍得)
土地位于:虎山路西;土地面积:15289㎡(约23亩);土地用途:住宅用地;出让年限:70年;容积率大于或等于1.5并且小于或等于2.3 ;起始价:2472万元;成交价为:2542万元(约合111万元/亩),溢价率为:2.83%;最终成交综合楼面价:723元/㎡;现状土地条件:宗地内为“现状”,宗地外“七通”(通路、电、讯、上水、下水、气、暖);备注:该宗土地用于棚户区改造项目。其他具体详见邹城市城乡规划服务中心宗地规划设计条件(编号:邹规中心复函[2019]016号);
地块2:2019A18(于天华拍得)
土地位于:峄山路东;土地面积:1362㎡(约2亩);土地用途:商务金融用地;出让年限:40年;容积率等于0.97;起始价:675万元;成交价为:1521万元(约合761万元/亩),溢价率为:125%;最终成交综合楼面价:11513元/㎡;现状土地条件:宗地内为“现状”,宗地外“七通”(通路、电、讯、上水、下水、气、暖);备注:该宗土地包含地上资产,连同地上资产一并现状出让,不再进行建设 ;
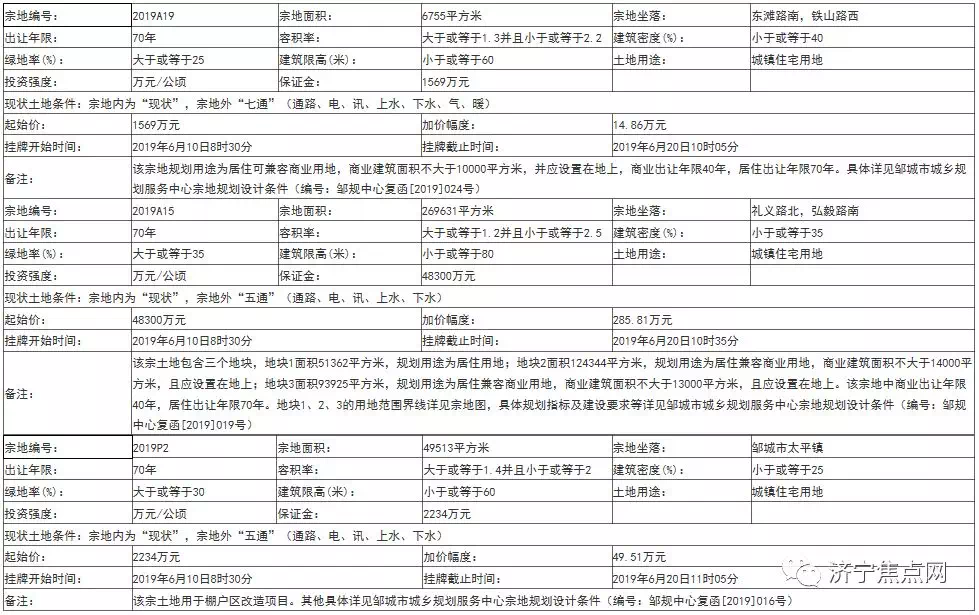
地块3:2019A19( 邹城市恒成房地产开发有限公司拍得)
土地位于:东滩路南,铁山路西;土地面积:6755㎡(约10亩);土地用途:商住用地;出让年限:商服40年、住宅70年;容积率大于或等于1.3并且小于或等于2.2;起始价:1569万元;成交价为:5656万元(约合566万元/亩),溢价率为:260%;最终成交综合楼面价:3806元/㎡;现状土地条件:宗地内为“现状”,宗地外“七通”(通路、电、讯、上水、下水、气、暖);备注:该宗地规划用途为居住可兼容商业用地,商业建筑面积不大于10000平方米,并应设置在地上,商业出让年限40年,居住出让年限70年。具体详见邹城市城乡规划服务中心宗地规划设计条件(编号:邹规中心复函[2019]024号);
地块4:2019A15( 杭州博盟企业管理咨询有限公司拍得)
土地位于:礼义路北,弘毅路南;土地面积:269631㎡(约404亩);土地用途:商住用地;出让年限:商服40年、住宅70年;容积率大于或等于1.2并且小于或等于2.5;起始价:48300万元;成交价为:76881万元(约合190万元/亩),溢价率为:59%;最终成交综合楼面价:1345元/㎡;现状土地条件:宗地内为“现状”,宗地外“五通”(通路、电、讯、上水、下水);备注:该宗土地包含三个地块,地块1面积51362平方米,规划用途为居住用地;地块2面积124344平方米,规划用途为居住兼容商业用地,商业建筑面积不大于14000平方米,且应设置在地上;地块3面积93925平方米,规划用途为居住兼容商业用地,商业建筑面积不大于13000平方米,且应设置在地上。该宗地中商业出让年限40年,居住出让年限70年。地块1、2、3的用地范围界线详见宗地图,具体规划指标及建设要求等详见邹城市城乡规划服务中心宗地规划设计条件(编号:邹规中心复函[2019]019号);
地块5:2019P2( 邹城华源房地产开发有限公司拍得)
土地位于:邹城市太平镇 ;土地面积:49513㎡(约74亩);土地用途:住宅用地;出让年限:70年;容积率大于或等于1.4并且小于或等于2;起始价:2234万元;成交价为:2383万元(约合32万元/亩),溢价率为:6.7%;最终成交综合楼面价:241元/㎡;现状土地条件:宗地内为“现状”,宗地外“五通”(通路、电、讯、上水、下水);备注:该宗土地用于棚户区改造项目。其他具体详见邹城市城乡规划服务中心宗地规划设计条件(编号:邹规中心复函[2019]016号);
地块6:2019B14( 济宁落陵新型矿用产品有限公司拍得)
土地位于:北宿镇驻地;土地面积:26531㎡(约38亩);土地用途:工业用地;出让年限:50年;容积率大于或等于0.8;起始价:923万元;成交价为:1038万元(约合27.3万元/亩),溢价率为:12.5%;最终成交综合楼面价:489元/㎡;现状土地条件:宗地内为“现状”,宗地外“五通”(通路、电、讯、上水、下水);备注:具体详见邹城经济开发区管理委员会规划建设处宗地规划设计条件(编号:2019[B14]);
责任编辑:刘辉
声明:本文由入驻焦点开放平台的作者撰写,除焦点官方账号外,观点仅代表作者本人,不代表焦点立场。


